Plik:Tyrannosauroidea Hernandez et al 2026.png

Z Encyklopedia Dinozaury.com
Skocz do: nawigacja, szukaj
Rozmiar pierwotny(1152 × 920 pikseli, rozmiar pliku: 451 KB, typ MIME: image/png)

Opis

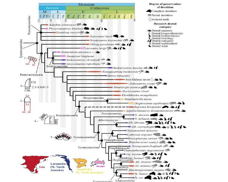
Kladogram z Hernandez_Luna i in. 2026. Hernández-Luna, C.A., Hendrickx, C., Marín-Leyva, A.H. (2026). The dentition of tyrannosauroid theropods: a review. Discov Geosci 4, 96. doi:10.1007/s44288-026-00454-0

Historia pliku

Kliknij na datę/czas, aby zobaczyć, jak plik wyglądał w tym czasie.

Data i czasMiniaturaWymiaryUżytkownikOpis
aktualny10:00, 5 mar 2026Miniatura wersji z 10:00, 5 mar 20261152 × 920 (451 KB)Kamil Kamiński (dyskusja | edycje)Kladogram z Hernandez_Luna i in. 2026. Hernández-Luna, C.A., Hendrickx, C., Marín-Leyva, A.H. (2026). The dentition of tyrannosauroid theropods: a review. Discov Geosci 4, 96. doi:10.1007/s44288-026-00454-0
  • Nie możesz nadpisać tego pliku.

Poniższa strona odwołuje się do tego pliku:

Metadane