Kategoria:Stegosauria

Z Encyklopedia Dinozaury.com
(Przekierowano z Stegosauria)
Skocz do: nawigacja, szukaj
opis w trakcie rozbudowy i poprawek
Stegosauria (stegozaury)
Czas występowania
252 201,4 143,1
66

ok. 170 - ?66 Ma
środkowa jura (bajos) - późna kreda (?mastrycht)

Dieta roślinożerne
Rozmiary do 9 m długości
Występowanie cały świat
Systematyka Dinosauria

Ornithischia

Saphornithischia

Genasauria

Thyreophora

Thyreophoroidea

Eurypoda

Stegosauria Marsh, 1880

Baiyinosaurus
Bashanosaurus
Chialingosaurus
Craterosaurus
Dravidosaurus
"Gigantspinosaurus"
Jiangjunosaurus
Monkonosaurus
Paranthodon
? Regnosaurus
Tuojiangosaurus
Yingshanosaurus
Huayangosauridae
Stegosauridae

Thyreophora
Scelidosauridae


Eurypoda
Ankylosauria

Ankylosauridae



Nodosauridae



Stegosauria

Huayangosauridae



Stegosauridae





Wstęp

Stegosauria to klad tyreoforów żyjących od środkowej jury być może aż do końca kredy. Najmłodsze pewne szczątki stegozaurów datowane są jednak na aptalb. Zwierzęta te znane są z Europy, Ameryki Północnej, Azji, Afryki i Ameryki Południowej. Niepewne doniesienia pochodzą również z Australii, a nawet Antarktydy. Stegozaury są powszechnie kojarzone jako masywne czworonogi o pękatym tułowiu ze sterczącymi na grzbiecie płytami kostnymi, długim ogonie z groźnie wyglądającymi kolcami i małej głowie. Zazwyczaj omawianą grupę dzieli się na dwie główne rodziny: Stegosauridae i Huayangosauridae.

Nomenklatura

>Stegosaurus stenops ~ Ankylosaurus magniventris (zmodyfikowano z Sereno, 1998)
Sereno (1998) zdefiniował Stegosauria jako >Stegosaurus ~ Ankylosaurus. W haśle przyjęto definicję podaną przez Madzia i in., 2021, odwołującą się do gatunków typowych wspomnianych wcześniej rodzajów.
  • Huayangosauridae (Dong, Tang & Zhou, 1982)
>Huayangosaurus taibaii ~ Stegosaurus stenops (zmodyfikowano z Galton i Upchurch, 2004)
Galton i Upchurch (2004) zdefiniowali Huayangosauridae jako >Huayangosaurus ~ Stegosaurus. W haśle przyjęto definicję podaną przez Madzia i in., 2021, odwołującą się do gatunków typowych wspomnianych wcześniej rodzajów.
  • Stegosauridae (Marsh, 1880)
>Stegosaurus stenops ~ Huayangosaurus taibaii (zmodyfikowano z Sereno, 1998)
Sereno (1998) zdefiniował Stegosauridae jako >Stegosaurus ~ Huayangosaurus. W haśle przyjęto definicję podaną przez Madzia i in., 2021, odwołującą się do gatunków typowych wspomnianych wcześniej rodzajów.
  • Neostegosauria (Sánchez-Fenollosa & Cobos , 2025)
<Stegosaurus stenops & Kentrosaurus aethiopicus & Dacentrurus armatus (Sánchez-Fenollosa & Cobos , 2025)
  • Stegosaurinae (Marsh, 1880)
>Stegosaurus stenops ~ Dacentrurus armatus (zmodyfikowano z Sereno, 1998)
Sereno (1998) zdefiniował Stegosaurinae jako >Stegosaurus ~ Dacentrurus. W haśle przyjęto definicję podaną przez Sáncheza-Fenollosę i Cobosa, 2025, odwołującą się do gatunków typowych wspomnianych wcześniej rodzajów.
  • Dacentrurinae (Mateus, Maidment & Christiansen, 2009)
>Dacentrurus armatus ~ Stegosaurus stenops (zmodyfikowano z Mateus, Maidment & Christiansen, 2009)
Mateus, Maidment i Christiansen, (2009) zdefiniował Dacentrurinae jako >Dacentrurus armatus ~ Stegosaurus armatus. W haśle przyjęto definicję podaną przez Sáncheza-Fenollosę i Cobosa, 2025, jako że S. armatus uważany jest obecnie za nomen dubium.

Ewolucja

Stegosauria to grupa siostrzana kladu Ankylosauria, z którą razem tworzą Eurypoda. Podział na ankylozaury i stegozaury musiał nastąpił pod koniec wczesnej jury albo na początku środkowej jury (Raven i in., 2019). Przypisywane tej grupie tropy znaleziono na terenie Wielkiej Brytanii i datowane są na aalen (Galton, 2017). Inne wczesnojurajskie tropy, mogące należeć do wczesnych stegozaurów, pochodzą z Francji i Australii. Najstarsze nazwane stegozaury pochodzą z bajosubatonu (Huayangosaurus, Bashanosaurus, Baiyinosaurus, Adratiklit), i znane są z Azji Środkowej oraz Afryki Północnej. Wczesnym stegozaurem może też być południowoamerykańska Isaberrysaura. Większość z nich należała do rodziny Huayangosauridae i były to na ogół nieduże zwierzęta, nieprzekraczające 4 m długości. Już wówczas grupa ta mogła osiągnąć szeroki zasięg geograficzny. Eksplozja różnorodności stegozaurów nastąpiła na przełomie środkowej i późnej jury, wtedy też pojawiły się większe formy. Zasiedlały one Azję, Afrykę, Europę, Amerykę Północną i Amerykę Południową. Większość z tych zaawansowanych przedstawicieli Stegosauria należała do rodziny Stegosauridae.

Wraz z końcem jury dobiegł kresu okres świetności stegozaurów. Niejasne pozostaje, jak długo przetrwała ta grupa dinozaurów. Najmłodsi niewątpliwi przedstawiciele Stegosauria pochodzą z aptualbu Chin i Mongolii (Mongolostegus, Wuerhosaurus, Yanbeilong). Doniesienia o wczesnokredowych szczątkach stegozaurów pochodzą też z Syberii (Leshchinskiy i in., 2019; Skutschas i in., 2021). Kontrowersje budzi indyjski Dravidosaurus z koniaku. Tropy odnalezione w Indiach wskazują, że przedstawiciele Stegosauria mogli przetrwać aż do końca ery mezozoicznej (Galton i Ayyasami, 2017). W Ameryce Północnej stegozaury wymarły pod koniec jury.

Huayangosauridae

Jest to klad niedużych stegozaurów, żyjących od środkowej do późnej jury, głównie na obszarze CHin. Wg Maidment i in. (2008), Mateus i in. (2009) oraz Maidment i in. (2020) należą tu jedynie Huayangosaurus i Chungkingosaurus, a wg Dai i in. (2022), Jia i in. (2024), Zafaty i in. (2024) oraz Ninga i in. (2024) – jedynie sam Huayangosaurus. Wg Ravena i Maidment (2017) przedstawicielami tego kladu są jeszcze Paranthodon i Tuojiangosaurus. W obszernej analizie Sáncheza-Fenollosy i Cobosa (2025) Chungkingosaurus nie należy do Huayangosauridae, za to oprócz Huayangosaurus znalazły się tu również Bashanosaurus, Baiyinosaurus, Gigantspinosaurus i Isaberrysaura. Przynależność tego ostatniego, choć niepewna (Isaberrysaura może być bardziej zaawansowana), rozszerzałaby zasięg Huayangosauridae o Amerykę Południową. Wg Galtona i Upchurcha (2004) przedstawiciele tego kladu charakteryzują się owalnym bocznym wgłębieniem między kością przedszczękową i szczękową, małym wyrostkiem na kości zaoczodołowej, dużą liczbą zębów w kości szczękowej (25-30), przednimi żebrami z kołnierzami międzyżebrowymi i rozszerzonymi dalszymi końcami oraz zrośniętymi przednimi częściami kości nadgarstka, tworzącymi niemal cylindryczny blok.

Rekonstrukcja szkieletu prymitywnego stegozaura Huayangosaurus. Autor: Scott Hartman [1].

Stegosauridae

Do Stegosauridae należy większość znanych obecnie stegozaurów z Europy, Azji, Afryki i Ameryki Północnej. Nienazwani przedstawiciele mogli też zasiedlać Amerykę Południową – z późnej jury Argentyny znana jest kość ramienna nienazwanego stegozaura (Rauhut i in., 2020). Stegozaurydem może też być argentyńska Isaberrysaura. Występowały od środkowej jury co najmniej do wczesnej kredy. Wśród najbardziej bazalnych przedstawicieli tego kladu wymienić można Tuojiangosaurus, Alcovasaurus, Jiangjunosaurus i być może Chungkingosaurus (ale zob. wyżej). Bardziej zaawansowane stegozaurydy należą do kladu Neostegosauria. Synapomorfie kladu to żebra krzyżowe o przekroju w kształcie litery T, wyrostki poprzeczne bliższych kręgów ogonowych miały grzbietowe wyrostki na bliższych końcach, grzbietowe części wyrostków kolczystych bliższych kręgów ogonowych były silnie poprzecznie rozszerzone, poprzeczne szerokość dalszego końca kości promieniowej sięgała co najmniej 38% długości tej kości, powiększony wyrostek nadpanewkowy kości biodrowej, stosunek długości kości udowej do ramiennej był większy niż 1,4 (Galton i Upchurch, 2004).

Rekonstrukcja szkieletu stegozauryda (?dacentruryna) Kentrosaurus. Autor: Scott Hartman [2].

Neostegosauria

Neostegosauria obejmuje zaawansowane stegozaurydy i dzieli się na dwa główne klady: Dacentrurinae oraz Stegosaurinae. Do pierwszego z nich zalicza się głównie formy europejskie i azjatyckie, do drugiego – głównie azjatyckie i północnoamerykańskie. Najstarsi przedstawiciele Neostegosauria musieli pojawić się w środkowej jurze (Thyreosaurus, Loricatosaurus). Członków tego kladu łączy sześć synapomorfii (Sánchez-Fenollos i Cobos 2025).

Dacentrurinae

Dacentrurinae to dość niewielki klad, obejmujący kila rodzajów, żyjących od środkowej do późnej jury. Wg Maidment i in. (2020) należą tu Miragaia, Dacentrurus i Adratiklit, wg Zafaty i in. (2024) - także Thyreosaurus. Wg Ninga i in. (2024) jedyne dacentryryny to Dacentrurus i Adratiklit. Z kolei w analizie Sáncheza-Fenollosa i Cobosa (2025) członkami tego kladu okazały się również Kentrosaurus i Alcovasaurus. Dacentrurinae obejmowałoby więc nie tylko formy europejskie i afrykańskie, ale też przynajmniej jeden rodzaj północnoamerykański. Badania Costy (2026) wskazują, że dacentruryny były w późnej jurze całkiem powszechne w Ameryce Północnej. Oprócz Alcovasaurus uznanego przez autora za drugi gatunek z rodzaju Miragaia, zidentyfikował on szczątki jeszcze jednego, nienazwanego dacentruryna ze stanu Wyoming.

Stegosaurinae

Stegosaurinae to drugi klad tworzący Neostegosauria, obszerniejszy od Dacentrurinae. Należące do niego taksony występowały od środkowej jury co najmniej do wczesnej kredy na obszarze dzisiejszej Europy, Azji i Ameryki Północnej. Najwcześniejszym stegozaurynem był prawdopodobnie Loricatosaurus z keloweju Wielkiej Brytanii i Francji. Cechy charakterystyczne dla przedstawicieli Stegosaurinae to zrośnięte prezygapofyzy i postzygapofyzy środkowych i tylnych kręgów grzbietowych, wyrostki kolczyste przednich kręgów ogonowych co najmniej dwa razy wyższe od trzonu kręgu, szerokość tylnego końca kości ramiennej stanowiąca co najmniej 40% długości tej kości, masywna kość łokciowa i stosunek długości kości udowej do ramiennej wynoszący co najmniej 1,5 (Galton i Upchurch, 2004). Stegozauryny mogły się dzielić na co najmniej dwa nienazwane jeszcze klady (Sanchez-Fenollosa i in., 2025).

Plik:Stegosaurus stenops Life Reconstruction.png
Rekonstrukcja najbardziej ikonicznego przedstawiciela omawianej grupy - Stegosaurus stenops. Autor: Fred Wierum [3].

Budowa

Czaszka

Czaszki zaawansowanych stegozaurów były długie i niskie, z wydłużonym, wąskim pyskiem, dużymi nozdrzami i głęboką, choć zbudowaną z cienkich kości, żuchwą. U prymitywniejszych form, jakChungkingosaurus, a zwłaszcza Huayangosaurus, czaszka była jednak proporcjonalnie krótsza i wyższa. Huayangosaurus miał siedem zębów w obu kościach przedszczękowych, podczas gdy zaawansowane stegozaury były tych zębów pozbawione. Przód ich pysków mógł być pokryty rogowym dziobem. W kościach szczękowych znajdowało się 20-28 zębów, podczas gdy w kościach zębowych było ich 20-25. Korony zębów były niewielkie, asymetryczne, o liściowatym kształcie i karbowanych brzegach. Mózgi stegozaurów były krótsze i głębsze niż u innych dinozaurów ptasiomiednicznych. Najszerszą część mózgu stanowiły lekko rozszerzone półkule mózgowe kresomózgowia. Drogi węchowe były krótkie, a opuszki węchowe – raczej niewielkie (Galton i Upchurch, 2004).

Szkielet pozaczaszkowy

Liczba kręgów szyjnych i grzbietowych była zmienna u różnych stegozaurów, niekiedy ich poprawna klasyfikacja bywa kłopotliwa (Maidment i in., 2015). Wydaje się, że bardziej zaawansowane gatunki miały więcej kręgów szyjnych – u Huayangosaurus było ich 8-9, u Stegosaurus co najmniej 10, podczas gdy u Wuerhosaurus – 13. Najdłuższą szyję wykształcił prawdopodobnie Dacentrurus – składała się ona co najmniej z 17 kręgów. Liczba kręgów grzbietowych wahała się u poszczególnych stegozaurów od 11 do 18. Kość krzyżowa składała się zwykle z 5-6 kręgów, przy czym z kręgami krzyżowymi zrastały się ostatnie kręgi krzyżowe i pierwsze ogonowe, tworząc synsakrum. Ogon liczył ponad 40 kręgów, a jego charakterystyczną cechą jest brak skostniałych ścięgien; wyjątkiem był Huayangosaurus. Kręgi grzbietowe wyróżniały się wysokimi łukami nerwowymi i skierowanymi ukośnie do góry wyrostkami poprzecznymi. Wysoki łuki nerwowe korespondowały z głębokim kanałem kręgowym. Są one szczególnie szerokie w okolicy krzyżowej kręgosłupa, co zrodziło przeświadczenie o umiejscowionym tam „drugim mózgu”. W rzeczywistości był to po prostu splot nerwów, koordynujących ruchy kończyn tylnych i ogona (Galton i Upchurch, 2004).

Kończyny przednie stegozaurów były znacząco krótsze niż tylne, lecz silnie zbudowane. Kości ramienne były masywne, z rozszerzonymi końcami i dużymi grzebieniami ramienno-piersiowymi. Kości łokciowe były na ogół smukłe u prymitywniejszych form i masywne u zawansowanych, zwłaszcza u Stegosaurus. Ich długość zazwyczaj nieznacznie przewyższała kości ramienne. Z kolei kości promieniowe stanowiły 66-73% długości kości ramiennej. Kości nadgarstka często zrastały się ze sobą, tworząc u dorosłych jeden lub dwa bloki. Kości śródręcza były ustawione pionowo, podobnie jak u zauropodów. Prawdopodobnie pozwalało to kompensować szczątkowość palców podczas poruszania się (Senter, 2010). Dłonie miały po pięć krótkich palców. Pierwszy i drugi palec były szerokie i zakończone kopytkowatym pazurem. Palce od trzeciego do piątego były zredukowane, u niektórych taksonów dwa ostatnie z nich zawierały tylko jeden paliczek. Kość udowa stegozaurów w widoku bocznym wydaje się smukła i ma prosty trzon o niemal jednakowej szerokości. Jest jednak masywna, gdy spojrzy się na nią od przodu. U bazalnych stegozaurów kość udowa tylko nieznacznie przewyższała długością kość ramienną, u bardziej zaawansowanych form różnica ta była jednak większa (u Stegosaurus mogło to być aż 230% długości kości ramiennej). U wszystkich stegozaurów kość udowa była dłuższa od piszczelowej, przy czym ponownie u późniejszych gatunków stosunek ten był większy na korzyść kości udowej (do 185% u Stegosaurus). Śródstopie składało się z trzech masywnych kości (II-IV, ponieważ I kość śródstopia została utracona). Krótkie i szerokie palce stóp kończyły się kopytkowatymi pazurami (Galton i Upchurch, 2004).

Płyty grzbietowe i kolce ogonowe

Grzbiety stegozaurów pokrywały dwa rzędy płyt kostnych. U Huayangosaurus obecny był ponadto co najmniej jeden rząd tarczek chroniących boki. Płyty grzbietowe były na ogół stosunkowo cienkie z wyjątkiem swoich podstaw. Niekiedy miewały też grubszą centralną część, zwłaszcza u prymitywniejszych form (np. u Huayangosaurus czy Chungkingosaurus). Same płyty przybierały różne formy i kształty. U Huayangosaurus, Chungkingosaurus, Tuojiangosaurus czy Kentrosaurus były to małe tarczki i kolce lub też formy pośrednie między płytami a kolcami. U wielu stegozaurów (głównie bazalnych) nad łopatkami wyrastała dodatkowa para długich kolców, skierowanych nieco do tyłu. Oprócz tego Stegosaurus miał też niewielkie kostne guzki o sześciokątnym kształcie i średnicy 4-27 mm, chroniące szyję (Carpenter, 1998). Powiększone, długie płyty spotykane były głównie u zaawansowanych przedstawicieli omawianej grupy dinozaurów. Najbardziej ekstremalny rozwój osiągnęły one u Stegosaurus, gdzie największe z nich (znajdujące się w okolicy nasady ogona) osiągały niemal 80 cm długości. W miarę zbliżania się w kierunku głowy i końcówki ogona, płyty stawały się mniejsze. Te pokrywające szyję były też stosunkowo krótkie i wysokie. Obecnie przeważa pogląd, że tarcze na grzbiecie stegozaura ułożone były naprzemiennie. Końcówkę ogona wieńczyły dwie pary długich kolców (tzw. thagomizer). Potencjalne funkcje wszystkich tych struktur zostały omówione w dalszej części artykułu.

Paleobiologia

Poruszanie się

Początkowo uważano stegozaury za zwierzęta dwunożne, obecnie wydaje się to nieprawdopodobne z uwagi na budowę tych zwierząt. Zachowane ślady, zawierające odciski przednich kończyn, dowodzą bezsprzecznie co najmniej częściowej czworonożności (Lockley i Hunt, 1998). Mimo to nawet współcześnie pojawiają się opinie, że w rzeczywistości Stegosaurus i jego krewniacy byli dwunożni. Gierliński i Sabath (2008) stwierdzili, że stegozaur poruszał się dwunożnie, a postawę czworonożną przyjmował jedynie w czasie obrony lub żerowania. Argumentowali, że przednie łapy tego zwierzęcia były zbyt krótkie, by umożliwić efektywną lokomocję. Naukowcy ci uznali, że liczne trójpalczaste ślady dwunożnych zwierząt znajdowane w osadach formacji Morrisson, wcześniej przypisywane kamptozaurom, w rzeczywistości mogły należeć do Stegosaurus. Inni naukowcy dość zdecydowanie wskazują na czworonożność omawianej grupy. Np. Maidment i Barrett (2014) stworzyli listę cech osteologicznych skorelowanych z czworonożnym chodem u przedstawicieli Ornithischia. U stegozaurów stwierdzono występowanie wszystkich tych cech. Nieco bardziej prawdopodobne wydaje się, że stegozaur mógł chwilowo przyjąć dwunożną postawę (zob. dalej).

Odżywianie

Stegozaury prawdopodobnie odżywiały się niską roślinnością, na co wskazuje ich budowa. Być może niektóre gatunki potrafiły też sięgać po pokarm wyżej, na wysokość kilku metrów, przyjmując postawę dwunożną i podpierając się ogonem. O takim sposobie żerowania miałyby świadczyć znacznie dłuższe tylne kończyny oraz wysokie wyrostki kolczyste kręgów, stanowiące dźwignię dla mięśni grzbietu, utrzymujących przednią część ciała (Lambert, 1993). Niektórzy twierdzą jednak, że ogon był zbyt sztywny przez obecność kostnych płyt, co prawdopodobnie uniemożliwiało przyjmowanie „trójnożnej” pozycji (Carpenter, 1998). Mimo to, trójwymiarowy model kentrozaura wykazuje, że było to możliwe przynajmniej u niektórych gatunków (Mallison., 2010). Przyjmowanie takiej pozycji pozwalałoby zwiększyć maksymalną niemal dwukrotnie zwiększyć maksymalną wysokość żerowania (z ok. 1,7 m do 3,3 m). Dzięki temu, dostępne stawałyby się zupełnie inne źródła pokarmu, jak młode drzewa czy wyższe krzewy. Europejski Dacentrurus dzięki niezwykle długiej szyi, składającej się aż z 17 kręgów, prawdopodobnie był w stanie sięgać po pokarm wyżej niż inne stegozaury, co zostało jednak zakwestionowane. Mimo wydłużenia szyi i zwiększenia jej maksymalnego zasięgu, typowa wysokość, na której znajdowała się głowa to 1-1,5 m, co odpowiada także rodzajom Draconyx i Stegosaurus (Mateus i in., 2009).

To czym dokładnie żywiły się stegozaury, również pozostaje niepewne. Wg Reichel (2010) Stegosaurus dysponował stosunkowo słabą siłą zgryzu, dwa razy mniejszą niż u współczesnego labradora. Była to siła wystarczająca, by gryźć mniejsze gałązki, jednak nieprzekraczające 12 mm średnicy. Na tej podstawie autorka wnioskuje, że Stegosaurus żywił się głównie roślinami zielnymi. Jednak nowsze analizy biomechaniczne (Lautenschlager i in., 2016) wskazują, że jego szczęki były znacznie silniejsze, przez co mógł on odżywiać się szerszym zakresem pokarmu, w tym również prawdopodobnie twardszymi roślinami, takimi jak sagowce i paprocie. Możliwe, że dzięki wąskiemu pyskowi Stegosaurus żerował w sposób selektywny, wybierając najsmakowitsze, ulubione części roślin. W przeciwieństwie do dzisiejszych ssaków roślinożernych, jego szczęki mogły wykonywać tylko proste ruchy góra – dół.

Funkcje płyt kostnych

W ciągu wielu lat badacze proponowali różne funkcje płyt na grzbiecie stegozaura i jego krewniaków. Rozważano funkcje obronne, termoregulacyjne i pokazowe. Początkowo naukowcy sugerowali, że służyły one głównie do ochrony rdzenia kręgowego przed atakami drapieżników. Wydaje się jednak, że wystarczającą ochronę rdzenia zapewniały wysokie łuki nerwowe i wyrostki kolczyste kręgów. Funkcji obronnej przeczy również rozmieszczenie płyt na grzbiecie zwierząt, przez co wrażliwe na atak boki ciała nie były właściwie osłaniane. Carpenter (1998) spekuluje, że płyty musiały być osadzone w bardzo grubej skórze, sięgającej być może nawet 10 cm. Pogrubiona skóra mogła się rozciągać niżej, na boki stegozaurów, zapewniając w ten sposób pewną ochronę przed atakami drapieżników. Również same płyty mogły być mocniejsze, niż się to na pozór wydaje. Odciski pokrywającej je powłoki wskazują, że na płytach znajdowała się keratynowa warstwa, zwiększająca ich wytrzymałość (Christiansen i Tschopp, 2010).

W latach 80. XX w. zaczęto rozwijać funkcję termoregulacyjną płyt (de Buffrénil i in., 1986). Miały one służyć do rozpraszania nadmiaru ciepła w celu regulacji temperatury ciała. Kontrolując przepływ krwi przez płyty i zwracając się bokiem do wiatru, zwierzę mogłoby się szybko ochłodzić. Takiej funkcji płyt sprzyjałoby ich silne unaczynienie (Hayashi i in., 2012) oraz ich rozmieszczenie i naprzemienne ułożenie na grzbiecie (Farlow i in., 2010). Carpenter (1998) zwraca jednak uwagę, że niektóre gatunki stegozaurydów, jak Kentrosaurus czy Tuojiangosaurus miały znacznie mniejsze płyty, i to pomimo faktu, że żyły w podobnych warunkach środowiskowych co Stegosaurus. Również keratynowa powłoka, prawdopodobnie pokrywająca płyty, nie byłaby zbyt efektywna w przenoszeniu ciepła, choć całkowicie nie wyklucza takiej ich roli (Christiansen i Tschopp, 2010). Wskazuje to, że termoregulacja nie była główną funkcją płyt, choć okazjonalnie mogły pełnić pewną rolę w tym zakresie.

Plik:Stegosaurus dorsal plate - Museum of the Rockies - 2013-07-08.jpg
Ryc. 10. Płyta kostna stegozaura. Autor zdjęcia: Tim Evanson [5].

Trzecia możliwość dotyczy funkcji pokazowej płyt. Mogły one w ten sposób pełnić kilka ról. Po pierwsze, zwierzę wyglądało na większe i groźniejsze, odstraszając potencjalnych napastników. Można to porównać do wyginania grzbietu i stroszenia sierści przez kota (Carpenter, 1998). W momencie zagrożenia płyty mogły napływać krwią, co wzmacniałoby efekt wizualny. Bardzo możliwe, że służyły one również do wywierania wrażenia na osobnikach płci przeciwnej, a także do rozpoznawania osobników własnego gatunku (Main i in., 2005). Takie efekt wzmacniałoby keratynowe pokrycie płyt, być może jaskrawo ubarwione, analogicznie do pokrytych keratyną dziobów ptaków i innych tego typu struktur (Christiansen i Tschopp, 2010). Hayashi in. (2012) uważają, że płyty mogły pełnić zarówno funkcje wizualne, jak i termoregulacyjne.

Dymorfizm płciowy

Plik:Hypothetical silhouettes of male and female S. mjosi.tif
Dymorfizm płciowy u hesperozaura wg koncepcji Evana Saitty. Autor: Evan Thomas Saitta [6].

Saitta (2015) przebadał płyty konstne dorosłych okazów Hesperosaurus (w artykule określonych jako Stegosaurus mjosi) i znalazł dowody na występowanie dwóch morfotypów. Pierwszy z nich obejmował szerokie i owalne płyty o powierzchni o 45% większej od drugiego, obejmującego wysokie i wąskie płyty. Autor wykluczył ontogenezę czy zwykłą zmienność osobniczą jako przyczynę różnic. Uznał to za wyraźny dowód na występowanie dymorfizmu płciowego. Hipoteza ta została nieoficjalnie skrytykowana przez Padiana i Carpentera (Chen, online). Ten pierwszy zwrócił uwagę, że autor nie wykazał dostatecznie przekonująco, iż badane okazy zakończyły już wzrost, a zaprezentowane przez niego dane nie pozwalają na wykluczenie innych hipotez, wyjaśniających różnice w budowie płyt kostnych. Carpenter z kolei zauważył, że osobniki użyte w badaniu Saitty były w większości niekompletne, a część płyt na ich grzbietach została zastąpiona replikami, wzorowanymi na innych okazach. Możliwe więc, że Hesperosaurus miał dwa rodzaje płyt, lecz umieszczone w różnych częściach ciała. Saitta i współpracownicy (2025) dostarczyli jednak ich zdaniem lepiej opracowane i poprawione dane statystyczne, wspierające pogląd o występowaniu wyraźnego dymorfizmu płciowego w budowie płyt kostnych u hesperozaura. Mimo to, jak przyznają sami autorzy, ich hipoteza napotyka na pewne trudności (wiele płyt może pochodzić od jednego osobnika, istnieje też ryzyko mylenia zmienności ontogenetycznej ze zmiennością płyt u pojedynczego okazu, spowodowaną ich położeniem w różnych częściach ciała). Dymorfizm przejawiający się w różnicy w budowie osteodermów mógł być napędzany czynnikami środowiskowymi – u samców główną rolę mógł odgrywać dobór płciowy, podczas gdy u samic – presja ze strony drapieżników. Zakres dymorfizmu mógł być różny u poszczególnych gatunków. Stegozaury o większych rozmiarach ciała, zamieszkujące bardziej otwarte tereny o suchszym klimacie, cechowałyby się mniejszym zakresem dymorfizmu, podczas gdy te o mniejszych rozmiarach, występujące w bardziej wilgotnych i zalesionych siedliskach – większym.

Występowanie dymorfizmu płciowego postulowano też u afrykańskiego kentrozaura. W jego przypadku zauważono, że poszczególne osobniki różnią się kształtem bliższego końca kości udowej. Różnica ta była niezależna od wielkości całego zwierzęcia. Ponieważ zebrane kości pochodziły z różnych stanowisk i warstw, nie da się jednak wykluczyć, że obserwowany "dymorfizm" jest efektem znajdowania osobników z różnych populacji, a nie płci (Barden i Maidment, 2011). Dawniej sugerowano też występowanie dymorfizmu u kentrozaura i kilku innych stegozaurów na podstawie dodatkowych żeber krzyżowych u domniemanych samic.

Plik:Allosaurus attacks Stegosaurus.jpg
Ryc. 6. Zrekonstruowane szkielety S. stenops w czasie ataku allozaura. Autor zdjęcia: mrwynd [7].

Obrona

O ile funkcja obronna płyt na grzbiecie stegozaurów była niejednokrotnie krytykowana, to rola kolców ogonowych jest już znacznie mniej kontrowersyjna. Wydają się one wprost stworzone do obrony przed drapieżnikami. Jak jednak zauważył Carpenter (1998) manewrowość ogona stegozaura nie była aż tak wielka, jak mogłoby się wydawać, a to za sprawą płyt kostnych, które ograniczały ruchy na boki. Jednak model cyfrowy ogona Kentrosaurus wykazał jego dużą elastyczność, do tego stopnia, iż zwierzę mogło go wygiąć w taki sposób, że tylne kolce zachodziły na tułów, a więc zakres ruch obejmował całe półkole za zwierzęciem. Również szyja była na tyle elastyczna, by utrzymać ewentualnego napastnika w polu widzenia podczas walki. Utrzymanie przeciwnika w polu widzenia i wycelowanie ogona mogła też ułatwiać niezwykle wydłużona szyja u dacentrura. Prędkość, z jaką poruszała się końcówka ogona kentrozaura mogła wynosić 5-14 m/s w zależności od napięcia mięśniowego. Przy takich wartościach uderzenie kolcami prowadziłoby do przebicia skóry, wniknięcia głęboko w tkani miękkie i połamania mniejszych kości. Nawet uderzenie bokiem kolca mogło powodować poważne urazy. Symulacje komputerowe wykazały, że uderzenie prosto w czaszkę teropoda mogło być śmiertelne. Kentrozaur mógł razić przeciwników od poziomu gruntu do wysokości ok. 3 m. W pozycji obronnej Kentrosaurus prawdopodobnie trzymał kończyny przednie w pozycji ugiętej (Mallison, 2011). Podobne analizy przeprowadzono w przypadku dacentrura. Budowa jego przednich kończyn wskazuje na ich silną muskulaturę, dzięki czemu mogły one niejako zakotwiczyć przednią część tułowia, umożliwiając szybki obrót jego tylnej części. W przedniej części ogona znajdowały się silne mięśnie, podczas gdy reszta ogona była bardzo elastyczna, co pozwalało na wymachiwanie nim niczym biczem. Były to zapewne adaptacje obronne, pozwalające na podejmowanie walki nawet z dużymi teropodami, takimi jak Torvosaurus (Costa i Mateus, 2019).

Istnieją solidne dowody świadczące o tym, że kolce ogonowe rzeczywiście służyły jako broń. McWhinney i in. (2001) przebadali 51 kolców ogonowych stegozaura. 5 spośród nich (a więc prawie 10%) nosiło ślady różnego rodzaju urazów, takich jak wyłamane końcówki. Zdaniem autorów, powstały one podczas używania kolców jako broni podczas walk wewnątrzgatunkowych lub z drapieżnikami. O tym, że kolce odgrywały istotną rolę i były aktywnie wykorzystywane, świadczy też gruba warstwa korowa tworzących je kości (Hayashi i in., 2012). Kolce dacentrura były jednak mniej wytrzymałe (Lategano i in., 2024).

Plik:Thagomizer 01.jpg
Ryc. 11. Kolce ogonowe stegozaura. Autor zdjęcia: Kevmin [8].

Kolejnej wskazówki dostarczyły badania Carpentera i współpracowników (2005). Opisali oni przedni kręg ogonowy dużego teropoda, szacowanego przez nich na ok. 11 m długości. Autorzy ci uznali go za przedstawiciela Allosaurus fragilis. Lewy wyrostek poprzeczny ma spektakularną dziurę o wymiarach 4x4,1 cm. Kształt i wielkość dziury odpowiadają spodziewanym uszkodzeniom, jakich można by oczekiwać na skutek uderzenia kolca ogonowego Stegosaurus. Carpenter i in. (2005) zinterpretowali więc to niezwykłe znalezisko jako dowód walki między stegozaurem a allozaurem. W tej samej pracy opisano też płytę z tylnej części szyi Stegosaurus, noszącą na końcu U-kształtne wycięcie. Wg autorów, kształt uszkodzenia doskonale pasuje do pyska dużego osobnika allozaura. Wydaje się mało prawdopodobne, by mogło ono powstać podczas pożywiania się padliną stegozaura. Byłby to kolejny solidny dowód walki między tymi zwierzętami. Wydaje się więc, że wielkie teropody mogły polować na stegozaury, które nie były jednak bezbronne i najwyraźniej potrafiły dotkliwie okaleczyć, a być może nawet zabić napastnika.

Główną bronią stegozaurów były więc zapewne kolce ogonowe. Pewną rolę w ochronie przed drapieżnikami, jak już wspomniano, mogły odgrywać także kostne płyty na grzbiecie. Chodzi tu jednak głównie o efekt wizualny, odstraszający napastników. Sam wygląd kolców na ogonie w połączeniu z płytami na grzbiecie mógł odstraszać potencjalnych drapieżników i zniechęcać do ataku. Oprócz funkcji broni defensywnej przeciw drapieżnikom, kolce ogonowe mogły być wykorzystywane w walkach wewnątrzgatunkowych, np. o samicę lub terytorium (Saitta i in., 2025). Dodatkowo kolce mogły również pełnić funkcję w bardziej pokojowych integracjach międzyosobniczych jak rytuały godowe czy pokazy dominacji, sygnalizując sprawność lub status w obrębie gatunku. Ten wizualny pokaz byłby również kluczowy dla komunikacji wewnątrzgatunkowej, wpływając na dobór partnerów i struktury hierarchiczne (Lategano i in., 2024).

Zachowania stadne

Jak wiele innych grup dinozaurów, stegozaury mogły przejawiać zachowania stadne. Mossbrucker i Bakker (2010) wspominają o tropach, przypisywanych stegozaurowi, które zawierają ślady wielu osobników w różnym wieku, podążających w jednym kierunku. Takie odkrycia mogą wskazywać, że zwierzęta te rzeczywiści prowadziły stadny tryb życia. Tego typu zachowania dawały zwierzętom liczne korzyści, przede wszystkim lepszą ochronę przed drapieżnikami.

Ontogeneza

Młode stegozaury są rzadkością w zapisie kopalnym, znanych jest jednak kilka interesujących okazów. W 2026 r. Carpenter opisał najmniejszego znanego osobnika z rodzaju Stegosaurus. Jego długość oszacował na zaledwie 1,5 m. Badania tego okazu wskazują, że u stegozaurów już na wczesnym etapie ontogenezy wykształcały się właściwe dla dorosłych proporcje kości śródstopia i paliczków stóp. Z kolei budowa miednicy podległa znaczącym przemianom. Przede wszystkim dotyczą one ułożenia wyrostka nadpanewkowego kości biodrowej, który u młodych okazów był ostro nachylony ku dołowi. W trakcie dorastania zwierzęcia obracał się on grzbietowo, przyjmując poziomą orientację.

Wielkość

Największym stegozaurem był prawdopodobnie Stegosaurus ungulatus, dochodzący do 7-9 m długości. Dużymi gatunkami były też m.in. Dacentrurus armatus, Wuerhosaurus homheni i Hesperosaurus mjosi. Przeciętna masa stegozaurydów z formacji Morrison wynosiła ok. 5,4 t. Fragmentaryczne szczątki (część obręczy barkowej i kończyny przedniej) z Utah wskazują, że największe okazy mogły przekraczać masę 7 t, niemal dorównując pod tym względem mniejszym zauropodom (Hunt-Foster i in., 2026). Jednym z najmniejszych stegozaurów był z kolei Bashanosaurus, który nie przekraczał 3 m długości.

Kladogramy

Galton i Upchurch, 2004

Galton&Upchurch 2004.png

Kladogram z Galton i Upchurch, 2004.

Maidment i in., 2008

Maidment et al 2008-1.png

Kladogramy z Maidment i in. (2008). A – ścisły konsensus z pięciu najbardziej parsymonicznych drzew, B – konsensus oparty na zasadzie 50% większości, C – drzewo wg konsensusu Adamsa.

Mateus i in., 2009

Mateus et al 2009.png

Skalibrowany stratygraficznie kladogram z Mateus i in. (2009).

Raven i Maidment, 2017

Raven&Maidment 2017.png

Kladogram z Raven i Maidment (2017) na podstawie Maidment (2010) z 10 poprawionymi i 31 dodanymi nowymi cechami.

Maidment i in., 2020

Maidment et al 2020.png

Kladogram z Maidment i in. (2020) na podstawie Raven i Maidment (2017) z dodanymi Isaberrysaura i Adratiklit.

Dai i in., 2022

Dai et al 2022.png

Kladogram z Dai i in. (2022) na podstawie Maidment i in. (2020) z dodanym Bashanosaurus.

Jia i in., 2024

Jia et al 2024.png

Kladogram z Jia i in. (2024) na podstawie Dai i n. (2022) z dodanym Yanbeilong.

Ning i in., 2024

Ning et al 2024.png

Kladogram z Ning i in. (2024) na podstawie Maidment i in. (2020) oraz Dai i n. (2022) z dodanymi dwoma cechami.

Zafaty i in., 2024

Zafaty et al 2024.png

Kladogram z Zafaty i in. (2024) na podstawie Maidment i in. (2020) oraz Dai i n. (2022) z dodanym Thyreosaurus.

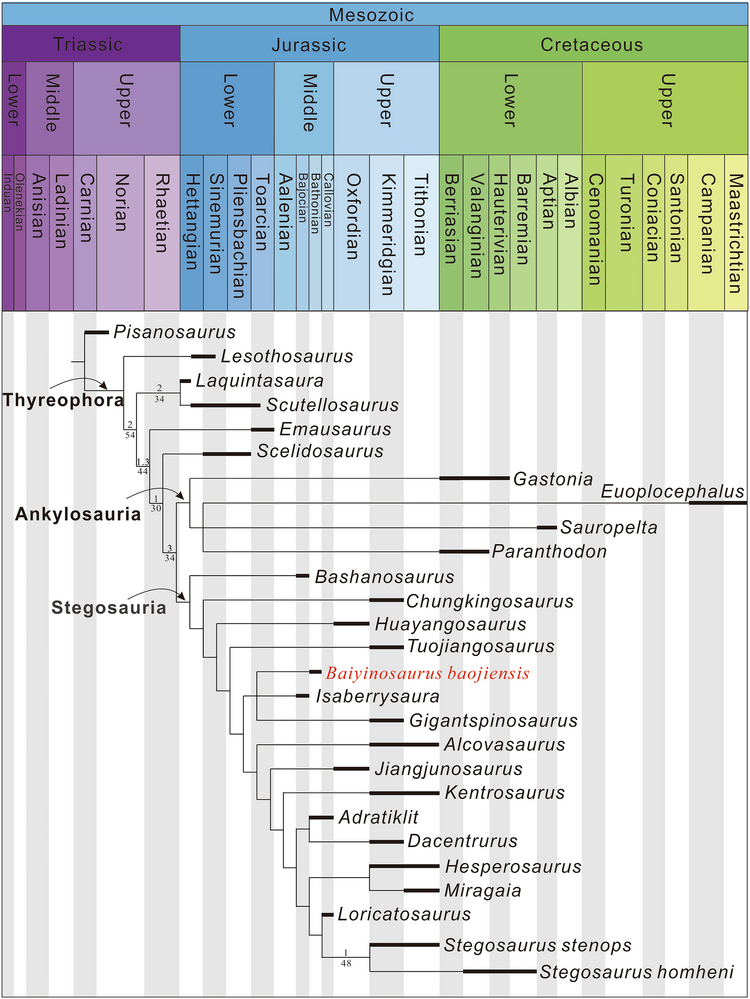
Sanchez-Fenolossa i Cobos, 2025

Sanches-Fenolossa&Cobos.png

Kladogram z Sanchez-Fenolossa i Cobos (2025) na podstawie zmodyfikowanych danych Sereno i Donga (1992), Galtona i Upchurcha (2004), Maidment i in. (2008) oraz Ravena i Maidment (2017). Finalnie analiza obejmowała 115 cech, w tym 20 nowych.

Bibliografia

Barden, H.E., Maidment, S.C.R. (2011). "Evidence for sexual dimorphism in the stegosaurian dinosaur Kentrosaurus aethiopicus from the Upper Jurassic of Tanzania". Journal of Vertebrate Paleontology, 31.3. 641—651. DOI: 10.1080/02724634.2011.557112

Carpenter, K. (1998). "Armor of Stegosaurus stenops, and the taphonomic history of a new specimen from Garden Park Colorado". The Upper Jurassic Morrison Formation: An Interdisciplinary Study. Part 1. Modern Geol. 22. 127–44.

Carpenter, K., Sanders, F., McWhinney, L., Wood, L. (2005). "Evidence for predator-prey relationships: Examples for Allosaurus and Stegosaurus.". In Carpenter, Kenneth. The Carnivorous Dinosaurs. Indiana University Press. 325–50.

Carpenter, K. (2026). "The smallest known Stegosaurus. New Developments in the Paleontology and Geology of the Upper Jurassic Morrison Formation. New Mexico Museum of Natural History and Science Bulletin 102.

Chen, A. (2015 online) [9].

Christiansen, N.A. & Tschopp, E. (2010) "Exceptional stegosaur integument impressions from the Upper Jurassic Morrison Formation of Wyoming" Swiss Journal of Geosciences, 103(2), 163-171. doi:10.1007/s00015-010-0026-0

Costa, F., Mateus, O. (2019) “Dacentrurine stegosaurs (Dinosauria): A new specimen of Miragaia longicollum from the Late Jurassic of Portugal resolves taxonomical validity and shows the occurrence of the clade in North America.” PLoS ONE 14(11): e0224263. doi:10.1371/journal.pone.0224263.

Costa, F. (2026). "Dacentrurine Stegosaurs in North America: New Occurrences from the Upper Jurassic of USA (Morrison Formation)." Diversity 18(3), 143. doi:10.3390/d18030143.

Dai, H., Li, N., Maidment, S.C.R., Wei, G., Zhou, Y., Hu, X., Ma, Q., Wang, X., Hu, H. & Peng, G. (2022). "New stegosaurs from the Middle Jurassic Lower Member of the Shaximiao Formation of Chongqing, China". Journal of Vertebrate Paleontology, 41:5, e1995737. doi:10.1080/02724634.2021.1995737.

de Buffrénil, V., Farlow, O.J., de Ricqles, A. (1986). "Growth and Function of Stegosaurus Plates: evidence from bone histology". Paleobiology. 12: 459–73. (abstrakt).

Farlow, J.O., Hayashi, S., Tattersall, G.J. (2010). "Internal vascularity of the dermal plates of Stegosaurus (Ornithischia, Thyreophora)". Swiss J Geoscia. 103 (2): 173–85. doi:10.1007/s00015-010-0021-5.

Galton, P.M. (2017). "Purported earliest bones of a plated dinosaur (Ornithischia: Stegosauria): a "dermal tail spine" and a centrum from the Aalenian-Bajocian (Middle Jurassic) of England, with comments on other early thyreophorans". Neues Jahrbuch für Geologie und Paläontologie - Abhandlungen. 285 (1): 1–10. doi:10.1127/njgpa/2017/066.

Galton, P. M. & Ayyasami, K. (2017). "Purported latest bone of a plated dinosaur (Ornithischia: Stegosauria), a “dermal plate” from the Maastrichtian (Upper Cretaceous) of southern India". Neues Jahrbuch fur Geologie und Palaontologie, 285(1), 91-96. doi:10.1127/njgpa/2017/0671

Galton, P. M. & Upchurch, P. (2004) "Stegosauria" [w:] Weishampel, D.B., Dodson, P., & Osmólska, H. (red.) "The Dinosauria" Berkeley: University of California Press.

Gierliński, G.D., Sabath, K. (2008). „Stegosaurian footprints from the Morrison Formation of Utah and their implications for interpreting other ornithischian tracks”. Oryctos, 8, 29-46.

Hayashi, S., Carpenter, K. & Suzuki, D. (2009). "Different growth patterns between the skeleton and osteoderms of Stegosaurus (Ornithischia: Thyreophora)." Journal of Vertebrate Paleontology, 29 (1). [[10]].

Hunt-Foster, R., Woodruff, D.C., Sroka, S.D. & Foster, J.R. (2026). "The largest reported stegosaurid from the Morrison Formation (Upper Jurassic)." New Developments in the Paleontology and Geology of the Upper Jurassic Morrison Formation. New Mexico Museum of Natural History and Science Bulletin 102.

Jia L., Li N., Dong L., Shi J., Kang Z., Wang S., Xu, S. & You, H. (2024). "A new stegosaur from the late Early Cretaceous of Zuoyun, Shanxi Province, China". Historical Biology. doi:10.1080/08912963.2024.2308214.

Lambert, D. (1993). “The Ultimate Dinosaur Book”, wyd. Dorling Kindersley.

Lategano, F., Conti, S., & Lozar, F. (2024). "Miragaia tail biomechanics and defences. Evaluation of the tail mobility and resistance to loadings and collisions". Rivista Italiana di Paleontologia e Stratigrafia. 130 (2): 475–486. doi:10.54103/2039-4942/21688

Lautenschlager, S., Brassey, C.A., Button, D.J., Barrett, P.M. (2016). “Decoupled form and function in disparate herbivorous dinosaur clades”. Scientific Report. 6, 26495. doi: 10.1038/srep26495.

Leshchinskiy, S. V.; Fayngerts, A. V.; Ivantsov, S. V. (2021). "Bol'shoi Ilek as the ilek formation stratotype of the Lower Cretaceous, and the new dinosaur and mammoth faunae site in the south-east of Western Siberia". Доклады Академии Наук СССР. 488 (5): 513–516. doi:10.31857/S0869-56524885513-516.

Lockley, M.G., Hunt, A.P. (1998) “A probable stegosaur track from the Morrisson formation of Utah”. Modern Geology. 23, 331-342.

Madzia, D., Arbour, V.M., Boyd, C.A., Farke, A.A., Cruzado-Caballero, P. & Evans, D.C. (2021)."The phylogenetic nomenclature of ornithischian dinosaurs" . PeerJ. 9: e12362 [11]

Maidment, S.C.R., Norman, D.B., Barrett, P.M., & Upchurch, P. (2008) "Systematics and phylogeny of Stegosauria (Dinosauria: Ornithischia)" Journal of Systematic Palaeontology, 6(4), 367-407. doi:10.1017/S1477201908002459

Maidment, S. C. R., Raven, T. J., Ouarhache, D., & Barrett, P. M. (2020). "North Africa's first stegosaur: Implications for Gondwanan thyreophoran dinosaur diversity". Gondwana Research, 77(82-97). doi:10.1016/j.gr.2019.07.007

Main, R., de Ricqlès, A., Horner, J.R., Padian, K. (2005). "The evolution and function of thyreophoran dinosaur scutes: implications for plate function in stegosaurs". Paleobiology. 31 (2): 291–314. [[doi:10.1666/0094-8373(2005)031[0291:teafot]2.0.co;2]].

Mallison, Heinrich (2010). "CAD assessment of the posture and range of motion of Kentrosaurus aethiopicus Hennig 1915". Swiss Journal of Geosciences. 103 (2): 211–233. doi:10.1007/s00015-010-0024-2.

Mallison, H. (2011). "Defense capabilities of Kentrosaurus aethiopicus Hennig, 1915". Palaeontologia Electronica, 14(2), 1-25. [12]

Mateus, O., Maidment, S.C.R. & , Nicolai , C.A. (2009). "A new long-necked 'sauropod-mimic' stegosaur and the evolution of the plated dinosaurs". Proceedings of the Royal Society B: Biological Sciences. 276 (1663): 1815–21. doi:10.1098/rspb.2008.1909.

McWhinney, L.A., Rothschild, B.M., Carpenter, K. (2001). "Posttraumatic Chronic Osteomyelitis in Stegosaurus dermal spikes". W: Carpenter, Kenneth. The Armored Dinosaurs. Indiana University Press. 141–56

Mossbrucker, M.T., Bakker, R.T. (2010). “From the tomb of the first Stegosaurus: A preliminary report on a stegosaurus rich track assemblage from Lakes Quarry 5, Morrison formation of Morrison, Colorado.” Geological Society of America Abstracts with Programs,. 42, 5. 355 [13].

Ning, L., Maidment, S.C.R., Daqing, L., Hailu, Y., & Guangzhao, P. (2024). "A new stegosaur (Dinosauria: Ornithischia) from the Middle Jurassic of Gansu Province, China". Scientific Reports. 14 (1): 15241. doi:10.1038/s41598-024-66280-x

Rauhut, O.W.M., Carballido, J. L., & Pol, D. (2020). „First osteological record of a stegosaur (Dinosauria, Ornithischia) from the Upper Jurassic of South America.” Journal of Vertebrate Paleontology, 40(6). doi:10.1080/02724634.2020.1862133.

Raven, T.J., Maidment, S.C.R., 2017. A new phylogeny of Stegosauria (Dinosauria: Ornithischia). Palaeontology 60, 401–408.

Raven, T.J., Barrett, P.M., Xu, X. & Maidment, S.C.R. (2019). „A reassessment of the purported ankylosaurian dinosaur Bienosaurus lufengensis from the Lower Lufeng Formation of Yunnan, China.” Acta Palaeontologica Polonica 64 (2): 335–342.

Reichel, M. (2010). "A model for the bite mechanics in the herbivorous dinosaur Stegosaurus (Ornithischia, Stegosauridae)". Swiss Journal of Geosciences. 103 (2): 235–240. doi:10.1007/s00015-010-0025-1.

Saitta, E.T. (2015). "Evidence for sexual dimorphism in the plated dinosaur Stegosaurus mjosi (Ornithischia, Stegosauria) from the Morrison Formation (Upper Jurassic) of western USA". PloS one, 10(4), e0123503. doi:10.1371/journal.pone.0123503

Saitta, E.T., Bonhomme, V., Lukens, M.,Vidal, D., Longrich, N.R., Richmond, D.R. & Stockdale, M.T. (2025). „The function and Evolution of Stegosaur Osteoderms and Hypothesized Sexual Dimorphism in Hesperosaurus. BioRxiv doi:10.1101/2025.04.10.648273 [w druku].

Sánchez-Fenollosa, S. & Cobos, A. (2025) New insights into the phylogeny and skull evolution of stegosaurian dinosaurs: An extraordinary cranium from the European Late Jurassic (Dinosauria: Stegosauria). Vertebrate Zoology 75: 165–189. doi:10.3897/vz.75.e146618.

Senter, P. (2010). "Evidence for a sauropod−like metacarpal configuration in stegosaurian dinosaurs". Acta Palaeontologica Polonica, 55.3, 427–432. doi:10.4202/app.2009.1105

Sereno, P. (1998). „998. A rationale for phylogenetic definitions, with application to the higher-level taxonomy of Dinosauria.” Neues Jahrbuch Fur Geologie Und Palaontologie-abhandlungen. 210: 41–83.

Zafaty, O., Oukassou, M., Riguetti, F., Company, J., Bendrioua, S., Tabuce, R., Charrière, A. & Pereda-Suberbiola, X. (2024). "A new stegosaurian dinosaur (Ornithischia: Thyreophora) with a remarkable dermal armour from the Middle Jurassic of North Africa". Gondwana Research. doi:10.1016/j.gr.2024.03.009.