Kategoria:Ceratopsia
Spis treści
| Autor: | Paweł Konarzewski |
| Ceratopsia (ceratopsy) | |
|---|---|
| Długość | do 9 m |
| Dieta | roślinożerne |
| Miejsce | Ameryka Północna, Azja i Europa (?? Australia i ?? Ameryka Południowa |
| Czas |
ok. 160-66 Ma |
| Systematyka | Dinosauria
|
Zrekonstruowane szkielety oraz skamieniała czaszka wybranych przedstawicieli Ceratopsia (rząd 1: Psittacosaurus i Yinlong; rząd 2: Prenoceratops i Protoceratops; rząd 3: Triceratops i Furcatoceratops). | |
Artykuł przedstawia nomenklaturę, filogenezę oraz inne aspekty dotyczących głównie bazalnych Ceratopsia (tj. nienależących do Ceratopsoidea) ale częściowo także Ceratopsoidea.
Wstęp
Ceratopsy to grupa dinozaurów ptasiomiednicznych charakteryzujących się obecnością kości rostralnej, będącej podstawą rogowego dziobu, znajdującej się przed kością przedszczękową. Były to zarówno dwunożni jak i czworonożni roślinożerny, żerujący na terenach dzisiejszej Azji, Ameryki Północnej oraz Europy. Pierwsze ceratopsy pojawiły się w środkowej jurze i przetrwały do końca ery mezozoicznej.
Historia badań
Za pierwszego opisanego, potencjalnie ważnego ceratopsa uważa się Monoclonius crassus. Dokonał tego Edward Cope w 1876 roku. Kolejny istotny takson dla Ceratopsia, Triceratops horridus został nazwany przez Marsha w 1889 roku. Szczyt badań nad ceratopsami w XX wieku przypadł na lata 1910-1920, a następnie spadł. Dopiero w latach 90. XX wieku, dzięki nowym odkryciom z USA, Kanady i Chin, a także większej precyzji biostratygraficznej i filogenetycznej nastąpiło ponowne zainteresowanie dinozaurami rogatymi. Kolejny przełom w poznawaniu ceratopsów nastąpił w XXI wieku. Połowa wszystkich znanych dinozaurów rogatych została opisana po 2003 roku (stan na 2013 rok). W 2010 roku zostało nazwanych najwięcej ceratopsów w historii badań tej grupy. W tym czasie został opisany pierwszy azjatycki ceratopsyd Sinoceratops, czy pierwszy pochodzący z Meksyku Coahuilaceratops. Niektóre hipotezy dotyczące ceratopsów budzą liczne kontrowersje. Jednym z takich sporów jest możliwość synonimizacji Triceratops i Torosaurus w wyniku zmian ontogenetycznych. Innym zagadnieniem jest rola dymorfizmu płciowego w ewolucji kryzy ceratopsów. Przyszłe odkrycia mogą wyjaśnić niektóre kwestie, choć zapewne pojawią się także nowe pytania (Dodson, 2013).
Nomenklatura
- Ceratopsia (Marsh, 1890, sensu Madzia i in., 2021)
- >Ceratops montanus & Triceratops horridus ~ Pachycephalosaurus wyomingensis
- Największy klad obejmujący Ceratops montanus i Triceratops horridus, ale nie Pachycephalosaurus wyomingensis. Inaczej mówiąc, Ceratopsia obejmuje wszystkie dinozaury bliżej spokrewnione z Ceratops montanus i Triceratops horridus, niż z Pachycephalosaurus wyomingensis.
- Chaoyangsauridae (Zhao, Cheng i Xu, 1999, sensu Madzia i in., 2021)
- >Chaoyangsaurus youngi ~ Psittacosaurus mongoliensis & Triceratops horridus
- Największy klad obejmujący Chaoyangsaurus youngi, ale nie Psittacosaurus mongoliensis i Triceratops horridus. Inaczej mówiąc, Chaoyangsauridae obejmuje wszystkie ceratopsy bliżej spokrewnione z Chaoyangsaurus youngi, niż Psittacosaurus mongoliensis i Triceratops horridus.
- "Psittacosauridae" (Osborn, 1923, sensu Madzia i in., 2021)
- Na chwilę obecną klad ten nie ma definicji, dlatego nie jest używany w taksonomii.
- Neoceratopsia (Sereno, 1986, sensu Madzia i in., 2021)
- >Triceratops horridus ~ Chaoyangsaurus youngi & Psittacosaurus mongoliensis
- Największy klad obejmujący Triceratops horridus, ale nie Chaoyangsaurus youngi i Psittacosaurus mongoliensis. Inaczej mówiąc, Neoceratopsia obejmują wszystkie ceratopsy bardziej zaawansowane od przedstawicieli Chaoyangsauridae oraz gatunki Psittacosaurus
- Neoceratopsia (Sereno, 1986, sensu Madzia i in., 2021)
- Euceratopsia (Madzia i in., 2021)
- <Leptoceratops gracilis, Protoceratops & Triceratops horridus
- Najmniejszy klad obejmujący Leptoceratops gracilis, Protoceratops i Triceratops horridus. Inaczej mówiąc, Euceratopsia, obejmuje wszystkich przedstawicieli Leptoceratopsidae, Protoceratopsidae oraz Ceratopsoidea.
- Euceratopsia (Madzia i in., 2021)
- Leptoceratopsidae (Nopcsa, 1923, sensu Madzia i in., 2021)
- >Leptoceratops gracilis ~ Protoceratops & Triceratops horridus
- Największy klad obejmujący Leptoceratops gracilis, ale nie Protoceratops i Triceratops horridus. Inaczej mówiąc, Leptoceratopsidae obejmuje wszystkie ceratopsy bliżej spokrewnione z Leptoceratops gracilis niż Protoceratopsidae oraz Ceratopsoidea.
- Coronosauria (Sereno, 1986, sensu Madzia i in., 2021)
- <Protoceratops andrewsi & Triceratops horridus
- Najmniejszy klad obejmujący Protoceratops i Triceratops horridus. Inaczej mówiąc, Coronosauria obejmuje wszystkich przedstawicieli Protoceratopsidae oraz Ceratopsoidea.
- Coronosauria (Sereno, 1986, sensu Madzia i in., 2021)
- Protoceratopsidae (Granger i Gregory, 1923, sensu Madzia i in., 2021)
- >Protoceratops andrewsi ~ Ceratops montanus & Leptoceratops gracilis & Triceratops horridus
- Największy klad obejmujący Protoceratops andrewsi, ale nie Ceratops montanus, Leptoceratops gracilis i Triceratops horridus. Inaczej mówiąc, Protoceratopsidae obejmuje wszystkie ceratopsy bliżej spokrewnione z Protoceratops niż przedstawicielami Leptoceratopsidae oraz Ceratopsoidea.
- Protoceratopsidae (Granger i Gregory, 1923, sensu Madzia i in., 2021)
- Dalsze definicje zobacz w: Ceratopsoidea#Nomenklatura.
Budowa
Czaszka
Czaszki bazalnych ceratopsów miały kształt pięciokąta w widoku bocznym z wąskim dziobem, mocno bocznie rozszerzonym kością jarzmową oraz wydłużoną ku tyłowi niewielką kryzą. Dziób u Psittacosaurus był zaokrąglony, natomiast neoceratopsów - ostro zakończony. Okno przedoczodołowe nie występowało u Psittacosaurus, jednakże między kością przedszczękową a łzową znajdował się niewielki otwór. U prymitywnych neoceratopsów onko przedoczodołowe przybierało kształt od podtrójkątnego (Archaeoceratops) do eliptycznego (Protoceratops i Leptoceratops), zazwyczaj z małym otworem na grzbietowo-tylnej ścianie. Niektóre ceratopsy (np. Bagaceratops) pomiędzy kością szczękową a przedszczękowa miały dodatkowe okno. Cecha ta występowała również u ceratopsoidów jak Zuniceratops czy Diabloceratops. Duża część bazalnych ceratopsów miała zęby na kości przedszczękowej (m. in. czaojangozaurydy, neoceratopsy, leptoceratopsydy [Cerasinops] oraz protoceratopsydy), jednakże psittakozaurydy były ich pozbawione. Przybierały one najczęściej kształt prostych kołków. Liczba zębów w kości szczękowej zależała od gatunku oraz zmieniała się podczas ontogenezy. U Protoceratops ich liczba wzrastała od 8 do 15. Z kolei Bagaceratops miał ich 10, natomiast Leptoceratops - 17. W odróżnieniu od przedstawicieli Ceratopsidae, zęby bazalnych form miały pojedyncze korzenie. Różki jarzmowe były największe u Psittacosaurus oraz bardziej wydatne niż u innych grup prymitywnych ceratopsów. Najbardziej rozwinięte kryzy miały protoceratopsydy (You i Dodson, 2004; Kirkland i DeBlieux, 2010; Han i in., 2016). Zobacz też Ceratopsoidea#Czaszka.
Psittacosaurus oraz bazalne neoceratopsy wykazywały różnice w budowie kości podstawno-potylicznej oraz podniebienia. Kość ta u psittakozaura przybierała kształt dwupłatkowa, gdy u neoceratopsów czworokątna. Kolejne różnice były widoczne również w nozdrzach wewnętrznych. U Psittacosaurus powietrze przepływało głównie pionowo przez jamę nosową, natomiast u neoceratopsów niemal poziomo (Dodson i in., 2010).
Szkielet pozaczaszkowy
Wszystkie gatunki Psittacosaurus miały zazwyczaj jednolitą liczbę kręgów. Odcinek przedkrzyżowy liczył 21 kręgów, 6 krzyżowych oraz 45 ogonowych. Szyja P. mongoliensis i P. sinensis miała 8 lub 9 kręgów. Neoceratopsy najczęściej miały 10 kręgów szyjnych, 12 grzbietowych oraz 6-8 krzyżowych. Trzy pierwsze kręgi szyjne gatunków Psittacosaurus oraz przedstawiciela Chaoyangsauridae (Yinlong) nie były ze sobą zrośnięte. Cecha ta powstała u przedstawicieli Neoceratopsia. Obecność syncervical u Auroraceratops jest najstarszym znanym u przedstawicieli ceratopsów. Kręgi szyjne od 5 do 10 u bazalnych neoceratopsów miały zbliżoną długość, a ich wyrostki kolczyste były zredukowane. Kręgi grzbietowe neoceratopsów były długie i niskie. Ich masywne wyrostki kolczyste wykazywały niewielkie zróżnicowane w wysokości. Najwyższy wyrostek kolczysty mógł znajdować się na różnych kręgach: od trzeciego u Leptoceratops, przez dziewiąty u Protoceratops, aż do dwunastego u Montanoceratops. Odcinek krzyżowy Psittacosaurus liczył 6 kręgów. U dorosłych osobników trzony kręgów krzyżowych były zrośnięte się ze sobą, lecz nie łączyły się z ostatnim kręgiem grzbietowym oraz pierwszym ogonowym. Psittacosaurus mongoliensis, P. xinjiangensis oraz Yinlong miały skostniałe ściegna, które biegły wzdłuż odcinków grzbietowych oraz krzyżowych. Z kolei P. sinensis był pozbawiony tych struktur. Liczba kręgów u neoceratopsów była zmienna i wahała się od 6 do 8. Zrośnięcie kręgów krzyżowych u bazalnych neoceratopsów była mniej zaawansowane niż u ceratopsydów. Wysokość trzonów kręgów ogonowych Psittacosaurus zmniejszała się bardziej niż ich długość. Ostatnie kręgi ogonowe miały wydłużonone, cylindryczne trzony. Niektóre neoceratopsy (np. Montanoceratops, Protoceratops, Koreaceratops, Bagaceratops) cechowały się niezwykle wydłużonymi wyrostkami kolczystymi proksymalnych kręgów ogonowych. Obręcz barkowa i przednia kończyna przedstawicieli "Psittacosauridae" wykazywały kilka istotnych cech różniących się od tych u bazalnych neoceratopsów. Z kolei obręcz miedniczna i tylna kończyna u obu grup były do siebie podobne. Kość krucza neoceratopsów zrastała się z łopatką u dorosłych osobników, tworząc jednolitą kość łopatkowo-kruczą. Kość ramienna Psittacosaurus była krótsza niż łopatka oraz miała szeroko rozbudowany grzebień naramienno-piersiowy. Z kolei u neoceratopsów, kość ramienna cechowała się półkolistą i asymetryczną głową. Kończyny przednie Bagaceratops, Protoceratops i Graciliceratops stanowiły 70% długości kończyn tylnych, gdy u Psittacosaurus - 58%. Dłonie przedstawicieli Neoceratopsia były mniejsze od stóp (You i Dodson, 2004; Li i in., 2019: Han i in., 2016; Han i in., 2018; Lee i in., 2011). Zobacz też Ceratopsoidea#Szkielet pozaczaszkowy.
Paleobiologia
Dzięki ogromnej liczbie odkryć, paleobiologia ceratopsów jest dość dobrze poznana. Poczynione na przestrzeni wielu lat badania dotyczą funkcji kryzy, rogów oraz innych ozdób, trybu życia, ontogenezy czy patologii. Mimo ogromnej ilości materiału i wysiłków naukowców, wiele aspektów biologii tych zwierząt wciąż pozostaje niejasnych. Zobacz też Ceratopsoidea#Paleobiologia.
Pokrycie ciała
Bell i in. (2022a) opisali szczegółowo zachowane odciski skóry u okazu SMF R 4970. Znajdowały się one na głowie, szyi, przednich kończynach, kończynach tylnych, brzuchu oraz na ogonie i pod nim. Skórę pokrywały liczne łuski, które były bardzo zróżnicowane. Na głowie zachowały się najsłabiej. Ich kształt był trudny do odróżnienia, ale uważa się, że na podniebieniu i środkowej części lewej żuchwy były owalne i półokrągłe. Pas piersiowy oraz przedramię pokryte były małymi niezachodzącymi na siebie wielobocznymi lub okrągło-wielobocznymi łuskami. Na dystalnej części kości ramiennej i na obszarze znajdującym się za śródręczem łuski tworzą wzór składający się z centralnej wielobocznej łuski otoczonej pięcioma lub sześcioma małymi trójkątnymi elementami, które przylegały do siebie. Miały one na ogół podobne wymiary na całym ciele, ale były większe na dystalnym końcu kości kulszowej (tworząc prawdopodobnie modzele, tj. zgrubienia na skórze) i nad kostką. Drobniejsze łuski widocznie znajdowały się na palcach nóg i opuszkach palców kończyny przedniej. Wewnętrzna część uda, nogi i dolna część “twarzy” były wolne od łusek, podczas gdy łuski na brzuchu i brzusznej części ogona były gęste i prostokątne.
Obecność rogu jarzmowego jest cechą charakterystyczną dla wszystkich ceratopsów. Być może nie wszystkie gatunki Psittacosaurus posiadały keratynowe osłony w tym miejscu. Okaz SMF R 4970 prawdopodobnie to potwierdza. Zamiast keratyny prawy róg był pokryty wielokątnymi łuskami, które znajdowały się bezpośrednio na brzusznej powierzchni kości. Jednak na lewej stronie na rogu badacze nie dostrzegli śladów łusek, a powłokę z keratyny. Zdaniem Bella i in. (2022a) brzuszna strona rogu była pokryta łuskami, gdy grzbietowa powłoką keratynową.
Bardzo interesujące są odciski struktur przy ogonie. Z odcinka ogona o długości ok. 23,5 cm wyrasta ok. 100 długich włókien. Większość z tych włókien nie jest zachowana w całości, więc nie ma pewności co do ich długości, lecz można oszacować ich długość na ok. 16 cm. Podobne struktury występowały u niektórych innych dinozaurów - u innych dinozaurów ptasiomiednicznych (Tianyulong i Kulindadromeus), a także u teropodów (np. Beipiaosaurus i bardziej bazalnych celurozaurów), jednak u Psittacosaurus były one znacznie mocniejsze dzięki wyższemu stopniowi rogowacenia i zwapnienia jego powłok (Meyr i in., 2016). Są one zazwyczaj uznawane za “protopióra”, choć część badaczy twierdzi, że niekoniecznie muszą nimi być. Meyr i in. (2016) sugerują, że struktury te mogły być homologiczne z ptasimi piórami, jednak nie mają pewności czy powstały w ten sam sposób. Zob. też opis Tianyulong.
U tego okazu udało się także określić kolor skóry - prawdopodobnie była brązowa. Zawartość melanosomów w różnych częściach ciała wskazuje na obecność u tego dinozaura przeciwcienia. Jest to jasne ubarwienie od strony brzusznej, a ciemne od strony grzbietowej. U zwierząt współczesnych przeciwcień służy jako kamuflaż - cień tworzy się na brzusznej stronie ciała, przyciemniając te miejsca. Ponieważ jest tam kolor jaśniejszy niż na grzbiecie, przez powstanie cienia całe zwierzę wydaje się mieć jednolity kolor. Przez to trudniej jest je zauważyć - nie widać cienia, więc wydaje się płaskie (zob. ilustrację księżycówki amerykańskiej obok, która posiada przeciwcień). Prawdopodobnie przeciwcień miał takie samo zastosowanie u psittakozaura. Dodatkowo przejście między silniejszą a słabszą pigmentacją skóry znajdowało się dość nisko - tak, jak można by to oczekiwać po zwierzęciu zamieszkującym zamknięte tereny, np. las (zresztą w miejscu odkrycia tego osobnika znaleziono liczne szczątki roślin).
Niektóre odsłonięte regiony ciała były ciemniejsze w porównaniu z sąsiednimi regionami, np. okolice kości kulszowej i kostki, jak również obszar wokół kloaki. Ciemna była także “twarz” psittakozaura - pigment pokrywał obszar przed oczodołem, część żuchwy, rogi jarzmowe i rogi przedczołowe. Funkcja którą spełniała tak silnie zabarwiona “twarz” nie jest znana - ciemniejszy kolor mógł służyć do komunikacji między psittakozaurami, do termoregulacji lub być ubarwieniem ostrzegawczym. Zaobserwowano również, że melanina może służyć do obrony przeciwbakteryjnej narządów, w tym odbytu i układu moczowo-płciowego czworonogów - wyjaśniałoby to pigmentację kloaki. Vinther i in. (2021) zauważyli, że region kloaki został bardzo dobrze zachowany, ale wcześniej została źle zrekonstruowana. Ich zdaniem kloaka mogła pełnić funkcję komunikacją, a osobniki mogły się poznawać przez jej wygląd oraz zapach. Ponowne badanie przeprowadzone przez Bella i in. (2022a) wykazało, że kloaka Psittacosaurus ma podłużne ujście oraz kształt zbliżony do litery Y. Cecha ta występuje jedynie u krokodyli. Prawdopodobnie kloaka mogła mieć podobną do krokodyli anatomię wewnętrzną, w tym pojedynczy, ułożony brzusznie narząd kopulacyjny.
Bell i in. (2022b) zauważyli u okazu SMF R 4970 ślady struktur, które były odpowiednikiem pępków u ssaków. Prawdopodobnie ślad utrzymywał się u Psittacosaurus co najmniej do osiągnięcia dojrzałości płciowej, podobnie jak u niektórych jaszczurek i krokodyli. Wiek omawianego osobnika SMF R 4970 określono na 6-7 lat i był bliski osiągnięcia dojrzałości płciowej. Zdaniem badaczy u tego okazu blizna mogła utrzymywać się przez całe życie. Odkrycie to jest najstarszym zapisem kopalnym pępowiny u dinozaurów.
Yang Z. i współpracownicy (2024) za pomocą światła ultrafioletowego (UV) zbadali skamieniałą skórę Psittacosaurus (okaz NJUES-10). Jak się okazało, zachowały się w niej warstwy naskórka, korneocyty oraz melanosomy. Co jest interesujące, dinozaur ten miał ciało częściowo pokryte piórami. Badacze ci wykazali, że w miejscach, gdzie nie było piór, skóra była bardzo podobna do gadziej, zaś w opierzonych - do ptasiej.
Mózg i zmysły
Sakagami i współpracownicy (2024) zbadali odlewy wnętrz czaszek dwóch okazów Psittacosaurus lujiatunensis. Jak się okazało, jego móżdzek był duży jak na ceratopsa, a głowa była lekko skierowana w dół. Gatunek ten miał lepszą stabilność wzroku i równowagę niż inne ceratopsy. P. lujiatunensis miał bardzo dobry zmysł węchu. Według badaczy zakres słyszalności dźwięków mieścił się w przedziale od 2479 do 2804 Hz.
Yang Y. i in. (2024) za pomocą tomografu komputerowego zbadali wnętrze czaszki Liaoceratops (okaz PMoL-AD00097). Jej objętość wyniosła 10,231 mm³ przy założeniu, że całość wypełniał mózg, którego masa liczyła ok. 10,6 g. Liaoceratops miał lepiej rozwinięty zmysł węchu niż Triceratops czy Pachyrhinosaurus. Zdaniem naukowców ceratops ten miał stosunkowo krótkie przewody słuchowe i mógł wydawał dźwięki oraz słyszał dźwięki w zakresie od 1301 do 3440 Hz. Jego kanały półkoliste był dość dobrze rozwinięte dzięki czemu mógł z łatwością poruszać się na dwóch kończynach. Miał on podobny sposób lokomocji jak dorosły Psittacosaurus.
Zhang i in. (2020) za pomocą tomografu komputerowego zbadali wnętrze czaszki Auroraceratops. Objętość mózgu wraz z opuszkami węchowymi przekraczała 10 ml. Ich zdaniem morfologia wnętrza czaszki auroraceratopsa była bardziej podobna jak u Psittacosaurus niż zaawansowanych przedstawicieli Neoceratopsia (np. Pachyrhinosaurus).
Hu i współautorzy (2024) zbadali wnętrza czaszek trzech prymitywnych ceratopsów: Yinlong, Psittacosaurus oraz Liaoceratops. Bazalne cerstopsy miały znacznie lepsze zmysły w stosunku do swoich następców, gdyż w wyniku ewolucji węch oraz słuch u przedstawicieli Ceratopsidae stawał się słabszy. Według naukowców zakres słuchu u Yinlong wynosił od 2292 do 3826 Hz. Z kolei dla Liaoceratops podają 2683-4546 H, zaś dla Psittacosaurus - 3262-5613 Hz. Zatem psittakozaur mógł mieć najlepszy słuch spośród badanych ceratopsów. Mózgi tych form były również duże, większe nawet niż u współczesnych gadów. Yinlong miał uniesioną głowę pod kątem. 10° Z upływem czasu zmieniał się kąt nachylenia głowy u ceratopsów: 15° u Psittacosaurus, 19° u Liaoceratops oraz 45° u Triceratops.
Protoceratops miał wyjątkowo duży pierścień twardówkowy wśród dinozaurów ptasiomiednicznych. Duże oczy kojarzone są głównie z drapieżnikami, jednakże obecność tej cechy u roślinożernego protoceratopsa pozostaje zagadką. Według Longricha (2010) może świadczyć ona o zdolności do widzenia w nocy. Dzięki widzeniu w ciemnościach protoceratops mógłby żerować nocą, gdy temperatura powietrza była stosunkowo niska w pustynnym środowisku, które zamieszkiwał.
W 2011 roku Schmitz i Motani stwierdzili, że Protoceratops oraz Psittacosaurus miały zdolność widzenia w warunkach pośredniego oświetlenia (między dniem a nocą). Z Velociraptor, główny wróg protoceratopsa był przystosowany do percepcji wzrokowej w ciemnościach. Według badaczy walka pomiędzy obydwoma dinozaurami (zobacz też: Ceratopsia#Obrona przed drapieżnikami) odbyła się podczas zmierzchu lub słabego oświetlenia. Z kolei Choiniere i współpracownicy (2021) sądzą, że Protoceratops miał lepszy wzrok niż Velociraptor.
Ontogeneza
Han i współpracownicy (2024) zbadali tempo wzrostu Yinlong. Badacze wyróżnili cztery fazy wzrostu. Jinlong osiągał dojrzałość płciową w wieku 6 lat, gdy Psittacosaurus dopiero mając 9 lat. Z kolei przedstawiciele Ceratopsidae osiągały dojrzałość płciową w wieku 3-5 lat. Prawdopodobnie duże rozmiary ceratopsydów były wynikiem szybkiego tempa wzrostu i osiągnęły one dojrzałość płciową wcześniej niż ich przodkowie. Ogóle tempo wzrostu Yinlong było szybsze od współczesnych gadów (łuskonośne i krokode), lecz wolniejsze od ptaków i ssaków.
W 2019 roku Zhao i współautorzy zbadali 17 osobników P. lujiatunensis w celu poznania ich dokładnej ontogenezy. Wyróżnili oni cztery fazy wzrostu: hatchling (świeżo wykluty), juvenile (młodociany), sub-adult (dojrzewający lub młody dorosły) i adult (dorosły), ale nie ma stadia w pełni dorosłego. Ich zdaniem psittakozaury rosły szybko we wczesnych stadiach hatchling i juvenile, a w fazie sub-adult tempo wzrostu zwalniało. Długość życia ustalili na podstawie cech histologicznych.
Bullar i in. (2019) udokumentowali zmiany morfologiczne mózgoczaszki u P. lujiatunensis w trzech stadiach rozwoju: hatchling (świeżo wykluty), juvenile (młodociany), i adult (dorosły). Ich zdaniem najważniejsze zmiany to: zmniejszenie rozmiarów nadpotylicy, zwiększenie bocznego rozszerzenia wyrostków potylicznych i zmniejszenie kąta między bocznym kanałem półkolistym a płaszczyzną podniebienia. Zmiany te spowodowały wzrost czaszki i mózgu oraz przejście z czworonożnej postawy osobników młodocianych do dwunożnych osobników dorosłych, co jest udokumentowane zmianą orientacji poziomego kanału półkolistego w toku ontogenezy.
Skutschas i in. (2021) zbadali budowę histologiczną kości udowej u P. sibiricus. Ich zdaniem podczas ontogenezy kość znacząco się zmieniła. Osobniki świeżo wyklute charakteryzowały się wysokim stopniem unaczynienia i brakiem oznak przebudowy kości. U osobników dosastających obserwowano stopniowe zmniejszanie unaczynienia i pojawienie się oznak przebudowy kości (zatoki erozyjne, wtórne tworzenie kości). Dorosłe charakteryzowały się niskim stopniem unaczynienia (dominującym typem unaczynienia są podłużne kanały naczyniowe) i dobrze rozwiniętą wtórną tkanką kostną. Zmiany ontogenetyczne w histologii kości długich P. sibiricus są podobne do tych u P. lujiatunensis.
Znane są grupy młodych psittakozaurów zachowanych w jednym miejscu. W jednej takiej grupie z 34 osobnikami młodymi (prawdopodobnie należącymi do P. lujiatunensis, gdyż jak na razie tylko ten gatunek jest znany z tego miejsca) znajduje się także czaszka dużo większego osobnika, początkowo uznawana za czaszkę osobnika dorosłego. Według Zhao i in. (2013a) nie pochodziła ona jednak z tej samej warstwy co młode i została przyklejona. Jednak Hedrick i in. (2014) zauważyli, że część żuchwy znajduje się w skale. Dodatkowo oprócz czaszki tego okazu znajduje się także kilka jego innych kości. Tak więc wszystkie osobniki zginęły razem (nie licząc kilku pojedynczych czaszek młodych osobników, które faktycznie zostały doklejone). Nie był to jednak rodzic młodych, jak wcześniej sądzono, ponieważ ten osobnik miał ok. 6 lat w chwili śmierci, a psittakozaury zaczynały się rozmnażać gdy miały ok. 8-10 lat. Opisano także okaz IVPP V14341 - grupę 6 młodych osobników. W oparciu o badania histologiczne stwierdzono, że pięć osobników miało w chwili śmierci po 2 lata, a szósty miał 3 lata.
Dlaczego młode osobniki gromadziły się w takich stadach? Odkryto skamieniałość ssaka Repenomamus robustus wraz z młodym Psittacosaurus w klatce piersiowej. Szczątki psittakozaura znajdowały się tam, gdzie Repenomamus miał żołądek. Skamieniałość ssaka jest artykułowana, zachowana w naturalnej pozycji. Psittakozaur natomiast jest rozczłonkowany, choć niektóre kości są ze sobą połączone. Musiał być więc rozczłonkowany przez ssaka, który zapewne upolował go. Prawdopodobnie młode psittakozaury mogły bronić się przed takimi niewielkimi drapieżnikami żyjąc w małych stadach. Możliwe także, że młode i dorosłe żyły oddzielnie ze względu na inną dietę (zob. Ceratopsia#Odżywiwnie). Ciekawa jest także trzecia hipoteza - młode osobniki Psittacosaurus mogły być “pomocnikami w gnieździe” - pomagały rodzicom w gnieździe wychowywać młodsze osobniki. To tłumaczyłoby występowanie w takich stadach niedojrzałych psittakozaurów osobników zarówno młodszych, jak i nieco starszych. Mogłoby to też oznaczać, że wszystkie osobniki z takiego stada to rodzeństwo.
Guo i współpracownicy (2025) zbadali tempo wzrostu Liaoceratops na podstawie dwóch okazów IVPP V18616 (młodociany) oraz IVPP V17910 (bliski osiągnięcia dorosłości). Młodociany osobnik cechował się szybkim wzrostem, lecz w miarę dorastania tempo wzrostu spadało. Obecność linii zatrzymanego wzrostu (LAG) u okazu IVPP V17910 sugeruje, że liaoceratops cechował się cyklicznym, przerywanym wzrostem. W odróżnieniu od chasmozaurynów, które miały nieprzerwane tempo wzrostu, bazalne neoceratopsy prawdopodobnie charakteryzowały się wzrostem przerywanym sezonowo lub przez warunki środowiskowe.
Podczas wzrostu u Bagaceratops najbardziej zmieniał się wygląd czaszki. Najmłodsze osobniki nie miały kości jarzmowej wraz znajdującej się na niej rogiem, która zaczęła się rozwijać wraz ze wzrostem osobników. Małe okazy cechowały się dużymi oczodołami, jednak z biegiem czasu zmniejszały się. Róg nosowy był już obecny u najmniejszych okazów. Podczas wzrostu stawał się on coraz bardziej widoczny i przybierał trapezowaty kształt. Kryza stawała się coraz większa i zasłaniała kark tego niewielkiego ceratopsa (Czepiński, 2020a).
Znalezione w Mongolii jaja, przypisywane protoceratopsowi, ostatecznie okazały się jajami owiraptora. Odkryto jednak inne szczątki świadczące o zwyczajach rozrodczych tego dinozaura. W 2011 r. opisano pozostałości gniazda z piętnastoma młodymi osobnikami. Gniazdo miało kształt zbliżony do okręgu o średnicy ok. 70 cm. Młode protoceratopsy były względnie duże i znajdowały się w dość zaawansowanym stadium rozwoju. Wszystkie miały podobną wielkość i stopień rozwoju, prawdopodobnie pochodziły więc z jednego wylęgu. Okazy te wstępnie przypisano do P. andrewsi. Fastovsky i in. (2011) sugerują więc, że po wykluciu się młode pozostawały przez pewien czas w gnieździe, co wskazywałoby na opiekę rodzicielską. Od dorosłych różniły się proporcjonalnie większymi oczodołami i krótkimi pyskami, a także brakiem rozwiniętego rogu na nosie. Ich kryza była stosunkowo krótka. Podczas ontogenezy Protoceratops kryza diametralnie zmieniała swój wygląd. W pierwszej fazie wzrostu (od młodocianego do dojrzewającego) kość ciemieniowa i łuskowa wydłużały się ku tyłowi. Potem kość łuskowa rosła bardziej niż ciemieniowa, a kryza wydłuża się ku górze (Saneyoshi i in., 2017). Różnice dotyczą również szkieletu pozaczaszkowego. Kość biodrowa młodych protoceratopsów była niższa niż u dorosłych, a kończyny – delikatne i smukłe, z proporcjonalnie dłuższymi kośćmi piszczelową i strzałkową. Prawdopodobnie młode osobniki mogły poruszać się zarówno w postawie dwunożnej jak i czworonożnej, a z wiekiem nabywały cechy charakterystyczne dla typowych czworonogów (Słowiak i in., 2019).
Inne z odnalezionych gniazd protoceratopsa zawierało dwanaście wydłużonych jaj o długości ok. 10 cm. W każdym z nich znajdował się skamieniały embrion. Badania Ericksona i in. (2017) wskazują, ze okres inkubacji dla P. andrewsi był ponad dwa razy dłuższy niż u ptaków składających jaja podobnej wielkości, ale nieco krótszy niż u większości gadów. Minimalny czas inkubacji został określony na 83,16 dnia, co wskazuje, że protoceratops zachował prymitywny czas inkubacji, właściwy dla gadów.
Badania histologiczne kości wykazały, że mikrostruktura tkanki kostnej P. andrewsi była podobna jak u innych małych dinozaurów roślinożernych, takich jak Scutellosaurus czy Psittacosaurus. Protoceratops prawdopodobnie rósł przez większość życia, a przynajmniej do zaawansowanego wieku dojrzałego. Przyspieszenie tempa wzrostu przypadało na okres prawie dojrzały (ang. subadult). W tym okresie następowały też zmiany proporcji kości i wydłużenie kończyn tylnych, podobnie jak u Psittacosaurus (Fostowicz-Frelik i Słowiak, 2018). Badania aż 37 osobników w różnym wieku dowiodła, że w toku ontogenezy dochodziło do pozytywnej allometrii kryzy i guzów na kości jarzmowej (Hone i in., 2016).
Dymorfizm płciowy
Protoceratops jest jednym z dinozaurów, u których stwierdzono występowanie dymorfizmu płciowego. U gatunku typowego zaobserwowano to już w latach 40. XX wieku. Samce i samice miały się różnić m.in. stopniem rozwoju rogu nosowego i szerokości kryzy. Podobne zróżnicowanie występowało także u P. hellenikorhinus. Lambert i in. (2001) uznali, że osobniki cechujące się m.in. wyższymi kośćmi nosowymi z parą rogów, to samce, podczas gdy samice miałyby niższe kości nosowe bez dobrze zaznaczonego rogu. Obie płcie miały się także różnić budową nozdrzy i okna przedoczodołowego. Tereschhenko (2021) dopatrzył się także różnic w budowie szkieletu pozaczaszkowego. Wg niego samce miały mieć m.in. wyższe wyrostki kolczyste kręgów grzbietowych. Istnienie dymorfizmu płciowego zanegowali jednak Maiorino i in. (2015). Wg tych autorów jedyną cechą, która może mieć związek z dymorfizmem, jest wysokość rogu nosowego. Inne cechy były prawdopodobnie wynikiem zmian zachodzących w toku ontogenezy lub zwykłej zmienności osobniczej. Dowodów na występowanie dymorfizmu płciowego nie znaleźli także Knapp i in. (2021).
Odżywianie
Czaszka psittakozaura była przystosowana do wytrzymywania dużych sił wytwarzanych przez silne mięśnie żuchwy. Przez to pod wieloma względami przypominała ona czaszki dzisiejszych papug, które też mają silne mięśnie żuchwy - przedoczodołowa część czaszki była krótka, nozdrza były małe i znajdowały się wysoko na czaszce, a bruzda i okno przedoczodołowe były zamknięte. Czaszka była też akinetyczna - kości czaszki nie mogły mocno poruszać się względem siebie (nie licząc poruszania się żuchwy względem reszty czaszki). Najpewniej więc psittakozaur odżywiał się głównie nasionami i orzechami, podobnie jak wiele papug obecnie.
Za dietą bogatą w orzechy przemawiają także gastrolity, które są obecne w wielu dorosłych okazach psittakozaurów. W porównaniu do rozmiarów ciała są one duże i liczne. Np. holotyp P. gobiensis zawiera ponad 50 gastrolitów o średniej średnicy ponad 5 mm. U dzisiejszych ptaków większe gastrolity mają większe gatunki ptaków, lub te żywiące się twardymi częściami roślin, np. nasionami. Możliwe więc, że głównym składnikiem diety dorosłych psittakozaurów były nasiona i orzechy zawierające dużo błonnika. Szkielety młodych osobników nie zawierają gastrolitów, więc zapewne żywiły się innymi częściami roślin. Przeczą temu jednak badania Wanga i in. (2025), którzy odkryli gastrolity wśród każdego z przebadanych 13 młodych osobników (wszystkie miały w momencie śmierci mniej niż 1 rok). Wskazywałoby to na podobne zwyczaje żywieniowe u młodych psittakozaurów. Landi i in. (2021) zbadali siłę zgryzu u P. lujiatunensis. Ich zdaniem dorosłe osobniki miały znacznie silniejsze szczęki niż młodociane, przez co mogły spożywać znacznie twardsze rośliny.
Bazalne ceratopsy można podzielić na trzy gromady we względu na anatomię żuchwy: czaojangzaurydy, psittakozaurydy oraz neoceratopsy. Podział ten jest również zgodny z najnowszymi analizami filogenetycznymi. Czaojangozaurydy oraz gatunki Psittacosaurus miały dłuższą część żuchwy za wyrostkiem dziobiastym niż neoceratopsy. Taka różnica morfologiczna wynikała z mniejszego udziału kości nadkątowej (surangular) i kątowej (angular) w bocznej powierzchni żuchwy u neoceratopsów. Miały one poprzecznie pogrubioną żuchwę. Szeregi zębów neoceratopsów były przesunięte bardziej do środka. Odmienne budowy żuchwy spowodowały różne nawyki żywieniowe wśród bazalnych ceratopsów. Psittacosaurus miał silniejszą siłę zgryzu w przedniej części szczęki, gdy neoceratopsy i ceratopsydy w tylnej (Tanoue i in., 2010; 2009a).
Żuchwa Chaoyangsaurus miała podobną wytrzymałość mechaniczną jak Psittacosaurus. Jej prymitywna budowa oraz silnie obciążenia wskazują, że czaojanozaur oraz jego kuzyni odżywiali się miękkimi roślinami oraz owocami. Bazalne neoceratopsy były selektywnymi roślinożercami, jednak prawdopodobnie ich szczęki były słabsze niż u Psittacosaurus. Żuchwy leptoceratopsydów miały unikatową budowę. Ich wyrostki dziobiaste były mniej obciążane niż u psittakozaura. Podczas żucia pokarmu Leptoceratops wykonywał ruchy żuchwy od przodu do tyłu, podobnie jak dzisiejsze ssaki. Takie adaptacje wskazują na wydajny mechanizm żucia u leptoceratopsydów. Protoceratopsydy wykazywały zmienną budowę dolnej szczęki. Żuchwa Protoceratops hellenikorhinus przypominała budową tą u leptoceratopsydów, natomiast u pozostałych protoceratopsydów była podobna do dolnej szczęki bazalnych neoceratopsów. Ich aparat żucia był mniej wydajny niż u ceratopsydów (Maiorino i in., 2018; Varriale, 2016; Maiorino i in., 2017). Yun i Czepiński (2025) uważają, że protoceratopsydy wraz ze wzrostem zmieniały dietę. Zdaniem badaczy młodociane protoceratopsy i Bagaceratops mogły samodzielnie się odżywiać się miękką, bogatą w składniki odżywcze roślinnością. Natomiast dorosłe osobniki były w stanie spożywać twarde i włókniste rośliny.
Jak już wspomniano, zęby bazalnych ceratopsów miały pojedyncze korzenie. W odróżnieniu od ceratopsydów, wczesne formy miały jedynie pojedyncze rzędy zębów, które nie tworzyły złożonych baterii. Uzębienie bazalnych ceratopsów były również mniej efektywne podczas gryzienia pokarmu. Wraz z biegiem czasu zęby neoceratopsów powiększały się. Neoceratopsy cechowały wolnym tempem wymiany zębów w stosunku do późniejszych kuzynów. Każdy nowy ząb wyrastał po wewnętrznej stronie starego. Aby kolejny ząb mógł się pojawić, zużyty musiał ulec resorpcji (Taoune i in., 2009b; 2012).
Yinlong, Hualianceratops oraz Chaoyangsaurus miały nie więcej niż pięć zębów zastępczych w każdej ćwiartce szczęki oraz maksymalnie jeden ząb zastępczy w każdym zębodole. Korzenie funkcjonalnych zębów czaojangzaurydów ulegały prawie całkowitej resorpcji, a powierzchnie żujące zębów były delikatnie wgłębione i miały łagodny kąt nachylenia. Wraz ze wzrostem Yinlong zwiększał liczbę zębodołów w szczęce, jednocześnie tracąc zęby zastępcze. Największy znany osobnik jinlonga zachował resztki zębów funkcjonalnych. Z kolei Chaoyangsaurus oraz Hualianceratops miały więcej zębów zastępczych niż Yinlong. Zapewne czaojangzaurydy połykały kamienie, które ułatwiały rozdrabnianie pokarmu w żołądku. Liaoceratops miał więcej zębów na żuchwie niż w szczęce. Wymiana zębów u tego neoceratopsa odbywała się symetrycznie po obydwu stronach szczęk. Nowe zęby pojawiały się od przodu do tyłu (Hu i in., 2022; He i in., 2018).
Zachowana kość szczękowa leptoceratopsyda z Appalachii (YPM-PU 24964) cechowała się długim i wąskim wyrostkiem, przypominającym bardziej ten u ceratopsydów niż leptoceratopsydów. Taka budowa spowodowała, że leptoceratopsyd ze wschodniej części USA spożywał mniej włóknisty pokarm. Cecha ta wskazuje, że ceratops ten miał odmienną dietę niż pozostali przedstawiciele Leptoceratopsidae (Longrich, 2016).
Lokomocja
Dorosłe psittakozaury były dwunożnymi dinozaurami. Maidment i Barret (2014) wykonali modele komputerowe różnych gatunków dinozaurów w celu sprawdzenia położenia ich środka ciężkości, a tym samym w celu określenia, czy mogły być dwunożne. W tym badaniu u Psittacosaurus środek ciężkości znajdował się nad palcami stóp, co jest charakterystyczne dla zwierząt dwunożnych (choć autorzy nie wykluczają, że mógł on być czworonożny). Maidment i Barret (2014) sprawdzili natomiast występowanie u różnych dinozaurów ptasiomiednicznych pięciu cech osteologicznych które są charakterystyczne dla zwierząt czworonożnych. Były to: obecność wyrostka przednio-bocznego kości łokciowej, pazury przedniej kończyny przypominające kopyta, kość biodrowa poprzecznie rozszerzona, kość udowa dłuższa od piszczelowej, zredukowany czwarty krętarz. Psittacosaurus nie posiadał żadnej z nich, więc był raczej dwunożny. Dopiero u bardziej zaawansowanych ceratopsów zaczęły się stopniowo pojawiać wymienione wyżej cechy: Leptoceratops spośród tych cech miał tylko jedną - pazury przedniej kończyny przypominające kopyta - był więc zapewne głównie dwunożny, choć czasami poruszał się na wszystkich kończynach; Protoceratops miał kopytkowate pazury, a także zanikł u niego czwarty krętarz; najbardziej zaawansowane - ceratopsydy - posiadały już wszystkie te cechy. Czworonożność u ceratopsów mogła pojawić się ze względu na powiększanie się kryz, rogów, oraz całych czaszek. Najprymitywniejsze, jak Psittacosaurus, miały niewielkie głowy z niewielkimi ozdobami, u kolejnych masa czaszek względem reszty ciała wzrastała, przesuwając środek ciężkości bardziej do przodu, wymuszając u nich czworonożność (Maidment i in, 2014).
Zhou i in. (2010) zbadali ścięgna zachowane u dwóch okazów P. lujiatunensis. Ścięgna leżące ponad kręgosłupem układały się (podobnie jak u Chasmosaurus) w trzy warstwy tworzące razem kratownicę. Były one słabo skostniałe - ich mikrostruktura najbardziej przypominała ścięgna indyka i młodych hadrozaurów. Ścięgna wydają się potwierdzać dwunożność psittakozaura - inaczej niż u czworonożnego chasmozaura były one długie, co mogło być pomocne w usztywnieniu tułowia podczas poruszania się na dwóch kończynach.
Jednak psittakozaury nie były dwunożne przez całe życie. Zhao i in. (2013b) zbadali zmiany proporcji kończyn zachodzące u Psittacosaurus lujiatunensis. Młode osobniki (poniżej 1. roku życia) miały bardzo długie kończyny przednie - średnio ich długość wynosiła 0,83 długości kończyny tylnej. Z wiekiem różnica w długości kończyn zwiększała się - u osobników sześcioletnich średnia długość kończyny przedniej wynosiła już zaledwie 0,61 długości kończyny przedniej.
Obrona przed drapieżnikami
Han i współpracownicy (2023) opisali idealnie zachowany dorosły okaz P. lujiatunensis, który był połączony z ssakiem R. robustus, któremu brakowało jedynie kilku dystalnych kręgów ogonowych (WZSSM VF000011) pochodzącym z formacji Yixian. Badacze oszacowali masę dinozaura na 23,5 kg, a ssaka ok. 5,5 kg. Drapieżnik próbował chwytać dolną szczękę ceratopsa, a jego lewa noga była uwięziona w złożonej lewej nodze Psittacosaurus. Tylną prawą łapą złapał lewą nogę dinozaura, poniżej kolana. Zdaniem naukowców niezwykła skamieniałość jest autentyczna, a kompletność szkieletów wskazuje, że nie były one transportowane przed pogrzebaniem przez popioły wulkaniczne. Zespół badaczy sądzi, że nieobecność śladów ugryzień oraz poza ssaka sugeruje, że Repenomamus zaczął żerować na dinozaurze w niedługim czasie przed swoją śmiercią.
Wątpliwość wobec autentyczności tej skamieniałości ma Andrea Cau. Jego zdaniem poza oraz stan zachowania walczącej pary wygląda zbyt idealnie, aby mogła się zachować w sposób naturalny. Uważa, że jest wymagana dokładna analiza tafonomiczna, aby potwierdzić prawdziwość znaleziska (Cau, 2023a). Włoski paleontolog sądzi też, że dokładne badanie tomografem komputerowym pokazałoby czy skamieniałość jest autentyczna czy została stworzona przez człowieka (Cau, 2023b).
Głównym wrogiem protoceratopsa mógł być drapieżny dromeozauryd Velociraptor. Zachowało się niezwykłe świadectwo walki między tymi dinozaurami. Mowa o szkielecie protoceratopsa sczepionym ze szczątkami welocyraptora. Ten niesamowity okaz odnaleźli członkowie polsko-mongolskiej ekspedycji w 1971 r. Warto zaznaczyć, że okaz protoceratopsa mierzy zaledwie 1,2-1,3 m (Carpenter, 2000), co wskazuje, że był to osobnik młody. Dorosły Protoceratops osiągał długość zbliżoną do welocyraptora, był jednak od niego kilkakrotnie cięższy, prawdopodobnie byłby więc zbyt dużą i niebezpieczną zdobyczą. Wydaje się, że oba dinozaury zginęły, walcząc ze sobą (zob. też Velociraptor#Zwyczaje łowieckie). Znalezisko to pokazuje, że zagrożone były przede wszystkim osobniki młode i nie w pełni wyrośnięte. Jednocześnie widać, że nawet takie okazy mogły być bardzo niebezpieczne dla niewielkich drapieżników, jak Velociraptor. Dzięki ostremu dziobowi i swojej masie, potrafiły dotkliwie okaleczyć, a nawet zabić napastnika. Dodatkową formą obrony mógł przypuszczalny stadny tryb życia.
Paleopatologie
U jednego osobnika Psittacosaurus z formacji Yixian prawa kość strzałkowa nosi ślady paleopatologii - jej środkowa część jest znacznie grubsza niż u lewej kości strzałkowej, występuje tam też duże wgłębienie w kości. Nie widać jednak złamania kości. Prawdopodobnie zwierzę żyło z chorobą przez kilka miesięcy lub kilka lat. Jest to znalezisko dość niezwykłe - w zachodnim Liaoning znaleziono ponad 200 szkieletów psittakozaurów i tylko u tego okazu znaleziono oznaki choroby. Wydaje się więc, że w porównaniu z innymi dinozaurami Psittacosaurus rzadko chorował (Lü i in., 2007).
U holotypu P. neimongoliensis także widoczne są zmiany wywołane infekcją - na 7. kręgu grzbietowym znajduje się kostna narośl, a żebro znajdujące się obok jest “spuchnięte” i znajduje się na nim owalny otwór.
Kopanie nor
Longrich (2010) uważa, że Protoceratops był zdolny do kopania nor za pomocą tylnych kończyn. Miał on dobrze rozwinięty mięsień ogonowo-udowy oraz duże stopy wyposażone w płaskie, łopatkowate pazury. Jednakże takie zachowanie protoceratopsów mogło je narażać zostanie pogrzebanymi żywcem podczas nagłego zawalenia się nor lub gwałtownych wydarzeń związanych z transportem piasku (np. burze piaskowe). Hipotezę o kopaniu mogą również potwierdzić liczne szkielety odnalezione w pozycji artykułowanej oraz wyprostowanej. Według Longricha, kopanie przy użyciu tylnych nóg może wyjaśnić przypadki zachowanych okazów, u których ogony są zgięte i skierowane do przodu.
Senter (2007) sugeruje również, że przednie kończyny protoceratopsa oraz leptoceratopsa nadawały się do grzebania w ziemi. Podobne zdanie mają również Arbour i Evans (2019).
Funkcje ogona
Protoceratopsydy, leptoceratopsydy oraz koreaceratops miały wysokie wyrostki kolczyste na kręgach ogonowych, jednakże ich funkcja pozostaje nieznana. Jako pierwsi o możliwości używania ogona do pływania zasugerowali Gregory i Mook (1925). Zdaniem badaczy cechami przydatnymi tej umiejętności były stopy oraz wyrostki kolczyste kręgów ogonowych. W kolejnych latach hipoteza ta uzyskiwała poparcie (Brown i Schlaikjer, 1940; Barsbold, 1974). Z tą hipotezą nie zgodził się Bailey (1997), ponieważ uznał, że umiejętność pływania w pustynnym środowisku była mało prawdopodobna. W zamian zaproponował, że wysokie wyrostki kolczyste mogły służyć do przechowywania tłuszczu i wody metabolicznej z boku ogona.
Tereschenko (2008) na podstawie kilku odnalezionych okazów protoceratopsa w osadach rzecznych oraz budowy kręgów (heteroceliczny kształt i wysokie wyrostki kolczyste) stwierdził, że wspomniany dinozaur, bagaceratops, oraz udanoceratops potrafiły pływać. Główną siłą napędową miałby stanowić bocznie spłaszczony ogon. Jego zdaniem Bagaceratops był w pełni wodnym zwierzęciem, gdy Protoceratops - półwodnym. Obydwa zwierzęta na lądzie mogłyby poruszać się powoli. Z kolei Udanoceratops miał lepsze zdolności pływackie niż Leptoceratops, gdyż ten był głównie lądowym zwierzęciem.
Lee i współpracownicy (2011) sądzą, że hipotezy dotyczące pływania ceratopsów są trudne do udowodnienia. Badacze zaznaczają, że wiele okazów Protoceratops odnaleziono w skałach eolicznych, które powstały w środowiskach pustynnych. Z kolei skamieniałości północnoamerykańskich leptoceratopsydy (Leptoceratops czy Montanoceratops) spoczywały w osadach rzecznych. Wspomniane ceratopsy są uważane za słabych pływaków. Naukowcy nie zaprzeczają dobrym umiejętnościom pływania Koreaceratops, to jednakże obecne dowody w pełni nie mogą potwierdzić tej hipotezy.
Tereschenko i Singer (2013) zbadali strukturę wyrostków kolczystych kręgów ogonowych protoceratopsydów (Protoceratops i Bagaceratops) oraz leptoceratopsydów (Leptoceratops oraz Udanoceratops). Według badaczy wspomniane dinozaury wykazywały przystosowania w różnym stopniu do wodnego oraz lądowego trybu życia. Duża liczba kręgów ogonowych protoceratopsydów mogła być przydatna podczas pływania oraz do wykorzystywania ogona jako przeciwwagi. Przednie kręgi ogonowe były pozbawione wysokich wyrostków kolczystych i miały one większy zakres ruchów. Z kolei dalsze kręgi ogonowe wykazywały większość sztywność od poprzednich. Dzięki temu ogon mógł być unoszony od nasady. Możliwe, że samce podnosiły swoje ogony do pokazów godowych, natomiast samice - do składania jaj. Hone i współpracownicy (2016) uważają, że kryza oraz ogon (szczególnie środkowa część z wysokimi wyrostkami kolczystymi) mogła być wykorzystywana przez protoceratopsy do pokazów lub rozpoznawania przedstawicieli swojego gatunku. Z kolei według Longricha (2010) ogon oraz kryza wspomnianego dinozaura mogły również służyć od odprowadzania nadmiaru ciepła z organizmu zwierzęcia.
Półwodny tryb życia mógł również prowadzić Psittacosaurus. Niektóre cechy anatomiczne jak wysoko położone oczy i nozdrza, budowa kończyn, ogon z długimi szewronami i struktury pióropodobne oraz gastrostolity mogą wskazywać na umiejętności pływackie. Według Forda i Martina (2010) wspomniany dinozaur pływał za pomocą kopnięć nóg, wiosłowania łapami oraz falujących ruchów ogona. Jako zwierzęta półwodne mogły żerować w jeziorach lub rzekach, być może pełzając po mule w poszukiwaniu roślin wodnych. Jednak różnice w proporcjach kończyn przednich i tylnych sugerują, że niektóre gatunki Psittacosaurus były bardziej lądowe niż inne (np. Psittacosaurus mongoliensis).
Ewolucja
Chaoyangsauridae
Czaojangzaurydy są najbardziej bazalnym kladem ceratopsów, które różnią się od innych dinozaurów rogatych budową czaszki. Grupa ta pojawiła się w późnej jurze i dotrwała do wczesnej kredy. Przedstawiciele Chaoyangsauridae żyły na terenie dzisiejszej Azji. Początkowo uważano, że czaojangzaurydy wykazują pewne podobieństwa w budowie do heterodontozaurydów, a dla wspomnianej grupy oraz marginocelafi (ceratopsy oraz pachycefalozaury) nazwano nowy klad Heterodontosauriformes. Niestety dzisiejsze badania odrzucają hipotezę o domniemanym pokrewieństwie heterodontozaurydów oraz marginocelafi (Xu i in., 2006; Zhao i in., 2006; Han i in., 2015; Xu i in., 2018). Część naukowców (np. Han i in., 2018; Yu i in., 2020, Fonseca i in., 2024) uważa, że przedstawicielem omawianej grupy jest również europejski Stenopelix. Obecnie do Chaoyangsauridae należą Yinlong, Hualianceratops, Chaoyangsaurus oraz Xuanhuaceratops. Wang i współpracownicy (2025) uważają, że czaojangzaurydy nie tworzą kladu, a ich przedstawiciele mogą być blisko spokrewnieni z neoceratopsami lub nawet należeć do wspomnianej grupy.
"Psittacosauridae"
"Psittacosauridae" to kolejna grupa po Chaoyangsauridae grupa prymitywnych ceratopsów żyjąca we wczesnej kredzie na terenie dzisiejszej Azji. Jak już wcześniej wspomniano "psittakozaurydy" charakteryzowały się m. in. dużymi różkami jarzmowymi oraz silnie umięśnionymi szczękami. Do tego kladu należy jedynie rodzaj Psittacosaurus.
Neoceratopsia
Neoceratopsy to najliczniejsza grupa dinozaurów rogatych żyjących od wczesnej kredy do końca ery dinozaurów na terenach Azji, Ameryki Północnej oraz Europy. W odróżnieniu od czaojangozaurydów czy psittakozaura, neoceratopsy miały większe głowy w stosunku do ciała oraz zrośnięte trzy kręgi szyjne, tworząc syncervical. Klad ten wykazywał również inne cechy mogące odróżnić je od wspomnianych grupach (np. szczegóły budowy zębów, kryzy, kości zębowej, przedzębowej, jarzmowej, łuskowej - Sereno, 1986).
Według Hana i współpracowników (2015) neoceratopsy mogły pojawić się pod koniec okresu jurajskiego, jednakże brakuje materiału kopalnego, który mogłaby potwierdzić tą hipotezę. Najstarszym obecnie znanym neoceratopsem jest Liaoceratops odnalezionym w skałach formacji Yixian (Xu i in., 2002).
Farke i in. (2014) uważają, że pierwsza migracja ceratopsów z Azji do Ameryki Północnej prawdopodobnie miała miejsce między barremem a albem. Taką interpretację mogą powiedzieć odnalezione skamieniałości neoceratopsów z Idaho, zęba z Maryland oraz Aquilops, pierwszego diagnostycznego z USA. Nie jest pewne, czy wymiana faun między Azją a Ameryką Północną następowała bezpośrednio (przez Beringię) czy może prowadziły przez Europę. Na podstawie wspomnianych odkryć z USA, prawdopodobnego śladu ceratopsa z Alaski oraz innych danych paleogeograficznych, Tanaka i współpracownicy (2024) stwierdzili, że migracja neoceratopsów odbyła się przez pomost lądowy znajdujący się w Cieśninie Beringa pod koniec aptu i początkach albu (ok. 113-106 mln lat temu).
Obecnie za ważnych przedstawicieli Neoceratopsia uznaje się: Aquilops, Archaeoceratops, Auroraceratops, Beg, Helioceratops, Koreaceratops, Liaoceratops, Mosaiceratops, Sasayamagnomus oraz Yamaceratops. Według Morschhausera i in. (2019) neoceratopsem może być również Stenopelix.
Euceratopsia
Euceratopsy to zaawansowane neoceratopsy żyjące w późnej kredzie na terenie Azji, Ameryki Północnej oraz Europy. Grupa ta obejmuje przedstawicieli Leptoceratopsidae oraz Coronosauria. Farke i współpracownicy (2014) uważają, że leptoceratopsydy oraz ceratopsoidy mogły przedostać się do Ameryki Północnej razem lub osobno. Obecnie najstarszym pewnym euceratopsem jest ceratopsoid (OMNH 4213) pochodzący z późnokredowej formacji Cedar Mountain (ogniwo Mussentuchit) datowane na cenoman (Carpenter i Cifelli, 2016).
Leptoceratopsidae
Leptoceratopsydy to grupa ceratopsów pozbawiona rogów oraz mających masywnie zbudowane żuchwy żyjące w późnej kredzie na terenie dzisiejszej Azji, Ameryki Północnej oraz Europy.
Nie wiadomo dokładnie kiedy leptoceratopsydy pojawiły się na kontynencie północnoamerykańskim. Prawdopodobny najstarszy znany przedstawiciel Leptoceratopsidae, Asiaceratops żył w cenomanie (ok. 100,5-96,2 Ma) na obszarze Uzbekistanu. Przodek północnoamerykańskich leptoceratopsydów mógł się pojawić jakiś czas później po azjaceratopsie. Najstarszy pewny leptoceratopsyd Gryphoceratops żył w santonie, ok. 84 Ma. Zatem bardzo prawdopodobne jest, że omawiana grupa przybyła na obszary północnoamerykańskie przed santonem (Farke i in., 2014). Z kolei wg Morschhausera i in. (2019) najstarszymi leptoceratopsydami mogą być Helioceratops oraz Koreaceratops.
Co ciekawe, na wschodnim regionie Stanów Zjednoczonych zwanej Appalachia odnaleziono kawałek lewej kości szczękowej (YPM-PU 24964) należącej do zaawansowanego leptoceratopsyda. Nie wiadomo w jaki sposób ceratopsy przedostały się do tej części USA. Podejrzewa się, że jedną z możliwych opcji na dotarcie do Appalachii była droga lądowa z Laramidii, zanim Morze Środkowego Zachodu oddzieliło od siebie te obszary. Alternatywną możliwością przedostania się przedstawicieli Leptoceratopsidae z Laramidii do Appalachii było pokonanie drogi morskiej, tuż po oddzieleniu się od siebie tych obszarów. Kolejną możliwością skolonizowania wschodniej części USA była migracja ceratopsów z Europy przez Grenlandię (Longrich, 2016).
Obecnie za ważne rodzaje leptoceratopsydów uznaje się: Cerasinops, Ferrisaurus, Gremlin, Gryphoceratops, Ischioceratops, Leptoceratops, Montanoceratops, Prenoceratops, Udanoceratops, Unescoceratops oraz Zhuchengceratops. Według Longricha (2016) do omawianej grupy może należeć również Craspedodon. Z kolei niektórzy naukowcy (np. Morschhauser i in., 2019; Son i in., 2022; Tanaka i in., 2024) wykluczają Asiaceratops z Leptoceratopsidae.
Coronosauria
Koronozaury to zaawansowane neoceratopsy z wydłużoną kryzą ciemieniowo-łuskową z tyłu czaszki żyjące w późnej kredzie na obszarze Azji oraz Ameryki Północnej. Grupa ta obejmuje protoceratopsydy i zaawansowane ceratopsoidy. Koronozaury można wyróżnić na podstawie cech budowy czaszki oraz kręgów (Sereno, 1986). Do tej grupy może należeć również azjatycki Graciliceratops, jednakże niektórzy naukowcy mają wątpliwości co do takiej interpretacji (np. Morschhauser i in., 2019; Son i in., 2022). Kilka cech anatomicznych ewoluowało niezależnie u Protoceratopsidae oraz Ceratopsoidea. Były to m. in. utrata uzębienia w kości przedszczękowej, zrośnięcie kości nosowych oraz rozwój dodatkowego okna znajdującego się między kością przedszczękową, szczękową oraz nosową. Takie okno występowało szerzej w obrębie Coronosauria, niż pierwotnie sądzono. Funkcja tego otworu jest wciąż nieznana (Czepiński, 2020a).
Protoceratopsidae
Protoceratopsydy to prymitywne, azjatyckie, niewielkie koronozaury pozbawione wydatnych rogów nadoczodołowych żyjące w późnej kredzie. Brzegi kryzy protoceratopsydów były pofałdowane, lecz nie miały różków ciemieniowych ani różków łuskowych. Ich liczba różniła się między poszczególnymi osobnikami. Niektóre cechy kryzy obecne u centrozaurynów występowały również u protoceratopsydów np. styk kości ciemieniowej z łuskową (Chiba i in., 2023).
Okaz MPC-D 100/551B (określony jako cf. Bagaceratops sp.) odnaleziony w stanowisku Udan Sayr wykazywał cechy pośrednie między Protoceratops andrewsi a Bagaceratops rozhdestvenskyi. Podobnie jak bagaceratops, miał on zrośnięty róg nosowy, ostry wyrostek policzkowy (ang. sharp buccal crest) na kości zębowej oraz bezzębną kość przedszczękową. Natomiast z protoceratopsem, osobnika MPC-D 100/551B łączył brak dodatkowego okna w czaszce znajdującego się między kością przedszczękową, szczękową oraz nosową. Taka mozaika cech wspomnianego okazu może wskazywać, że Protoceratops andrewsi był przodkiem Bagaceratops rozhdestvenskyi. Możliwe, że wszystkie protoceratopsydy z pobliskich stanowisk w formacji Djadokhta reprezentują jedną linię ewolucyjną. Różnice anatomiczne między osobnikami Protoceratops andrewsi z różnych lokalizacji mogą odzwierciedlać stopniowe zmiany w kierunku budowy ciała Bagaceratops, co prawdopodobnie odzwierciedla ewolucję tej populacji w czasie (Czepiński, 2020b). Utrata zębow przedszczękowych u Protoceratops hellenikorhinus oraz Bagaceratops rozhdestvenskyi mogła nastąpić niezależnie od siebie, gdyż cecha ta powstała w wyniku konwergencji (Czepiński, 2020a).
Obecnie do omawianej grupy zaliczamy Bagaceratops, Breviceratops oraz Protoceratops. Pierwotnie za protoceratopsyda uznano też węgierskiego Ajkaceratops, jednakże są obecnie wątpliwości co do tej interpretacji. Zobacz więcej: Ajkaceratops#Materiał kopalny i systematyka.
Ceratopsoidea
O ewolucji ceratopsoidów zobacz więcej w: Ceratopsoidea#Ewolucja.
Występowanie
Najwięcej bazalnych ceratopsów odnaleziono na terenie Azji. Z Chin pochodzą wszystkie znane grupy bazalnych ceratopsów (Chaoyangsauridae, "Psittacosauridae", Neoceratopsia, Leptoceratopsidae oraz Protoceratopsidae). Kolejnym państwem obfitym w skamieniałości ceratopsów jest Mongolia (komentarz własny PK).
W pozostałych azjatyckich państwach, w których odnajdywano szczątków ceratopsów, odkrywano pojedyncze ważne taksony lub nieliczne, fragmentaryczne szczątki. Z Rosji i Tajlandii jest znany głownie Psittacosaurus. Z kolei obecność tego rodzaju w Japonii wydaje się wątpliwa (Lucas, 2006).
W 2011 roku Lee i współpracownicy opisali pierwszego ceratopsa z Korei Południowej - Koreaceratops. Kolejnym państwem, w którym odnaleziono pierwszego przedstawiciela wspomnianej grupy (Sasayamagnomus) jest Japonia (Tanaka i in., 2024). W 2009 roku Averianov oraz Sues opisali kość czołową oraz zaoczodołową neoceratopsa z Kazachstanu. Innym państwem Azji Środkowej, w którym odnaleziono skamieniałości prymitywnych dinozaurów rogatych (Asiaceratops i Kulceratops) jest Uzbekistan (Nessov, 1995).
W Ameryce Północnej bazalne ceratopsy są rzadziej odkrywane niż ceratopsydy. Szczątki wczesnokredowych neoceratopsów z USA znamy z Idaho (elementy miednicy i kręgi ogonowe oraz 12 artykułowanych kręgów ogonowych), Maryland oraz Utah (zęby) [Chinnery i in., 1998; Weishampel i in., 2002]. Jedynym do tej pory opisanym diagnostycznym bazalnym ceratopsem jest Aquilops z Montany (Farke i in., 2014). Carrano (2025) wspomina o zębie neoceratopsa odkrytym we wczesnokredowej formacji Newark Canyon w stanie Nevada. Stanowi to piąte znane stanowisko, z którego pochodzą szczątki neoceratopsów datowane na wczesną kredę. Zdaniem badacza niewielkie rozmiary tych zwierząt były jedną z przyczyn ich rzadkiego występowania w zapisie kopalnym.
Jedyną grupą bazalnych ceratopsów żyjących w późnej kredzie na terenach Ameryki Północnej były leptoceratopsydy, głównie w jej północnych częściach. W Kanadzie leptoceratopsydy są znane głównie z Alberty (Brown, 1914; Miyashita i in., 2010; Ryan i in., 2012; Ryan i in., 2023) oraz Kolumbii Brytyjskiej (Arbour i Evans, 2019). Wspomniana grupa na obszarze Stanów Zjednoczonych została odnaleziona w Montanie (np. Chinnery, 2004; Chinnery i Horner, 2007; Makovicky, 2010), Wyoming (Ostrom, 1978) oraz Karolinie Północnej (Longrich, 2016).
Najstarszym potencjalnym europejskim przedstawicielem Ceratopsia jest odkryty w Niemczech Stenopelix (Han i in., 2018; Yu i in., 2020). Najwięcej skamieniałości neoceratopsów na obszarze Starego Kontynentu odnaleziono w Szwecji. Są to m. in. zęby, 2 kręgi ogonowe oraz paliczek dłoni (Lindgren i in., 2007; Poropat i in., 2016). Z terenu Belgii jest znany wątpliwy Craspedodon (Godefroit i Lambert, 2007). Kolejnym enigmatycznym zwierzęciem mogącym być ceratopsem jest węgierski Ajkaceratops (Ősi i in., 2010; Czepiński i Madzia, 2024). Maidment i współpracownicy (2026) uważają, że ceratopsy mogły przybyć do Ameryki Północnej przez Europę przed turonem. W tym czasie europejskie formy mogły rozwinąć endemiczne cechy, takie jak brak imponujących kryz z tyłu czaszki, które były nieobece u amerykańskich czy azjatyckich ceratopsów
Odkrycia ceratopsów poza wspomnianymi kontynentami są wątpliwe. Serendipaceratops, domniemany neoceratops z Australii prawdopodobnie jest ankylozaurem (Rozadilla i in., 2021). Z kolei Notoceratops może być w rzeczywistości ornitopodem. Niestety holotyp notoceratopsa zaginął, co utrudnia dalsze badania tego dinozaura (Ibiricu i in., 2010). Co ciekawe, uważany za tyreofora Jakapil wykazuje pewne cechy wspólne z bazalnymi neoceratopsami (układ rzędów zębowych w żuchwie). Zatem dinozaur ten może być nietypowym marginocefalem lub przedstawicielem nieznanego dotąd kladu dinozaurów ptasiomiednicznych (Raven i in., 2023).
Kiedy
Najstarsi przedstawiciele Ceratopsia nienależący do Neoceratopsia:
- Yinlong, Hualianceratops ~160 Ma
- Chaoyangsaurus ~153-137 Ma
- Xuanhuaceratops ~130 Ma
Najstarsi przedstawiciele Neoceratopsia nienależący do Euceratopsia:
- Liaoceratops ~125,7-124,1 Ma
- Archaeoceratops ~121,4-100,5 Ma
- Sasayamagnomus ~112-106,4 Ma
Najstarsi przedstawiciele Leptoceratopsidae:
- Gryphoceratops ~84 Ma
- Cerasinops ~80 Ma
- Gremlin ~78,5 Ma
Najstarsi przedstawiciele Protoceratopsidae:
- Bagaceratops, Breviceratops, Protoceratops ~83,6-72,2 Ma
Kladogramy
Makovicky i Norell, 2006
Kladogramy z Makovicky i Norell, 2006. Na podstawie Xu i in., 2002, z wieloma zmianami, m.in. dodaniem 13 nowych cech, zmianą części cech i taksonów, np. dodaniem Auroraceratops. A) ścisły konsensus, B) ścisły konsensus po usunięciu Asiaceratops.
Makovicky, 2010
Kladogram z Makovicky, 2010. Na podstawie Makovicky i Norell, 2006, z dodanymi 14 cechami dotyczącymi Montanoceratops, dodaniem Yinlong i Cerasinops i cech ich dotyczącymi. A) Najbardziej parsymoniczne drzewo, B), C) i D) alternatywne pozycje okazów zaliczonych do Montanoceratops w razie ich osobnego dodania do analizy.
Xu i in., 2010(I)
Kladogram A z Xu i in., 2010. Na podstawie Makovicky, 2010 z dodanym Zhuchengceratops.
Zheng i in., 2015
Skalibrowany stratygraficznie kladogram z Zheng i in., 2015. Na podstawie Makovicky, 2010 ze dodanymi 12 cechami oraz dodanymi 4 nowymi taksonami (Mosaiceratops, Auroraceratops, Zhuchengceratops i Aquilops) i rewizją kodowań.
Lee i in., 2011
Kladogram z Lee i in., 2011. Na podstawie Makovicky, 2010 z dodanym Koreaceratops i trzema nowymi cechami.
Ryan i in., 2012
Kladogram z Ryan i in., 2012. Na podstawie Makovicky, 2010, z dodanymi Koreaceratops wg Lee i in., 2011 i trzema zmienionymi cechami z tego badania oraz Zhuchengceratops wg Xu i in., 2010 z dodanymi dwoma nowymi cechami Gryphoceratops oraz Unescoceratops.
Farke i in., 2014
Skalibrowany stratygraficznie kladogram z Farke i in., 2014. Na podstawie cech z Makovicky i Norell, 2006, Makovicky, 2010, Lee i in., 2011 oraz Ryan i in., 2012 z dodanym dwoma nowymi cechami oraz dodanymi 'Aquilops, Ajkaceratops, Helioceratops, Chasmosaurus belli, Diabloceratops i Turanoceratops i poprzednio występującymi w macierzy Auroraceratops, Gryphoceratops, Koreaceratops, Unescoceratops i Zhuchengceratops. Zmieniono także kodowania 7 cech.
Chinnery i Horner, 2007
Kladogram z Chinnery i Horner, 2007.
Xu i in., 2010(II)
Kladogram B z Xu i in., 2010. Na podstawie Chinnery i Horner, 2007 z dodanym Zhuchengceratops.
Han i in., 2015
Kladogram z Han i in., 2015.
He i in., 2015
Arbour i Evans, 2019(I)
Kladogram A z Arbour i Evans, 2019. Na podstawie He i in., 2015 z dodanym Ferrisaurus i trzema nowymi cechami.
Han i in., 2018
Kladogram z Han i in., 2018. Zredukowane drzewo konsensusu z usuniętymi 8 niestabilnymi taksonami: Yueosaurus, Pisanosaurus, Yandusaurus, Zephyrosaurus, Albalophosaurus, Laquintasaura, Micropachycephalosaurus oraz Koreaceratops.
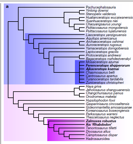
Maidment i in., 2026(I)
Kladogram z Maidment i in., 2026. Na podstawie Han i in., 2018 z dodanymi Ajkaceratops i Ferenceratops oraz zaktualizowanymi cechami.
Morschhauser i in., 2019
Kladogram z Morschhauser i in., 2019.
Arbour i Evans, 2019(II)
Kladogram B z Arbour i Evans, 2019. Na podstawie Morschhauser i in., 2019 z dodanym Ferrisaurus.
Son i in., 2022
Skabilbrowany stratyragicznie kladogram z Son i in., 2022. Na podstawie z Arbour i Evans, 2019 ze zaktualizowanymi cechami Yamaceratops oraz zmianą kodowań ontogenetycznie zmiennych cech (u młodych okazów stan zmieniono na nieznany).
Tanaka i in., 2024
Skabilbrowany stratyragicznie kladogram z Tanaka i in., 2024. Na podstawie Son i in., 2032 z dodanym Sasayamagnomus i rewizją pięciu cech.
Ryan i in., 2023
Kladogramy z Ryan i in., 2023. Na podstawie z Arbour i Evans, 2019 z dodanym Gremlin i zmianą dwóch kodowań. A) Ścisły konsensus, B) konsensus większości.
Wang i in., 2025
Skabilbrowany stratyragicznie kladogram z Wang i in., 2025. Ściśle drzewo konsensusu na podstawie Morschhauser i in., 2019 z uwzględnionymi 114 cechami czaszki, z czego 108 wybranych z Knapp i in. (2018) oraz 6 nowych cech
Yu i in., 2020
Kladogram z Yu i in., 2020. Na podstawie Knapp i in., 2018.
Bibliografia
Arbour, V., & Evans, D. C. (2019). "A new leptoceratopsid dinosaur from Maastrichtian-aged deposits of the Sustut Basin, northern British Columbia, Canada". PeerJ. doi:10.7717/peerj.7926
Averianov, A., & Sues, H. -D. (2009). "First record of a basal neoceratopsian dinosaur from the Late Cretaceous of Kazakhstan". Acta Palaeontologica Polonica, 54(3), 553-556. doi:10.4202/app.2008.0079
Bailey, J. B. (1997). "Neural Spine Elongation in Dinosaurs: Sailbacks or Buffalo-Backs?". Journal of Paleontology. 71 (6): 1124–1146 doi:10.1017/S0022336000036076
Barsbold, R. (1974). "Поединок динозавров" [Dueling dinosaurs]. Priroda. 2: 81–83. (praca w języku rosyjskim)
Bell, P. R., Hendrickx, C., Pittman, M., Kaye, T. G., & Mayr, G. (2022a). "The exquisitely preserved integument of Psittacosaurus and the scaly skin of ceratopsian dinosaurs". Communications biology, 5(1), 1-16. doi:10.1038/s42003-022-03749-3
Bell, P. R., Hendrickx, C., Pittman, M., & Kaye, T. G. (2022b). "Oldest preserved umbilical scar reveals dinosaurs had ‘belly buttons’". BMC biology, 20(1), 1-7 doi:10.1186/s12915-022-01329-9
Brown, B. (1914). "Leptoceratops, a new genus of Ceratopsia from the Edmonton Cretaceous of Alberta". Bulletin of the American Museum of Natural History, 33: 567-580.
Brown, B., & Schlaikjer, E. M. (1940). "The Structure and Relationships of Protoceratops". Annals of the New York Academy of Sciences. 40 (3): 133–266. doi:10.1111/j.21640947.1940.tb00068.x
Bullar, C. M., Zhao, Q., Benton, M. J., & Ryan, M. J. (2019). "Ontogenetic braincase development in Psittacosaurus lujiatunensis (Dinosauria: Ceratopsia) using micro-computed tomography". PeerJ, 7, e7217. doi:10.7717/peerj.7217
Carpenter, K. (2000). "Evidence of predatory behavior by theropod dinosaurs" Gaia, 15, 135-144.
Carpenter, K., & Cifelli, R. L. (2016). "A possible juvenile ceratopsoid ilium from the Cenomanian of central Utah, USA". Cretaceous Research, 60, 167-175. doi:10.1016/j.cretres.2015.11.016
Carrano, M. (2025). "First report of ceratopsians and tyrannosauroids (Dinosauria) in the Newark Canyon Formation (Lower Cretaceous) of Nevada". Journal of Paleontology: 1-14. doi:10.1017/jpa.2025.4
Cau, A (online, 2023a) [28]
Cau, A (online, 2023b) [29]
Chiba, K., Ryan, M. J., Saneyoshi, M., Konishi, S., Yamamoto, Y., Evans, D. C., Chinzorig, T., Khatanbaatar, P., Badamkhatan, Z., Mainbayar, B., & Tsogtbaatar, K. (2023). "New insight on the frills ornamentations of protoceratopsids". [w:] Lee, Y.-N. (red.). "Windows into Sauropsid and Synapsid Evolution: Essays in Honor of Prof. Louis L. Jacobs". Seoul: Dinosaur Science Center Press. pp. 140–150.
Chinnery, B. J. (2004). "Description of Prenoceratops pieganensis gen. et sp. nov. (Dinosauria: Neoceratopsia) from the Two Medicine Formation of Montana". Journal of Vertebrate Paleontology, Volume 24, Issue 3.
Chinnery, B. J., & Horner, J. R. (2007). "A new neoceratopsian dinosaur linking North American and Asian taxa". Journal of Vertebrate Paleontology. 27 (3): 625–641.
Chinnery, B. J., Lipka, T. R., Kirkland, J. I., Parrish, J. M., & Brett-Surman, M. (1998). "Neoceratopsian teeth from the Lower to middle Cretaceous of North America". New Mexico Museum of Natural History and Science Bulletin 14: 297–302
Choiniere, J. N., Neenan, J. M., Schmitz, L., Ford, D. P., Chapelle, K. E., Balanoff, A. M., Sipla, J. S., Georgi, J. A., Walsh, S. A., Norell, M. A., Xu, X., Clark, J. M. & Benson, R. B. (2021). 'Evolution of vision and hearing modalities in theropod dinosaurs". Science, 372(6542), 610-613. doi:10.1126/science.abe7941
Czepiński, Ł. (2020a). "Ontogeny and variation of a protoceratopsid dinosaur Bagaceratops rozhdestvenskyi from the Late Cretaceous of the Gobi Desert". Historical Biology, 32(10), 1394-1421. doi:10.1080/08912963.2019.1593404
Czepiński, Ł. (2020b). "New protoceratopsid specimens improve the age correlation of the Upper Cretaceous Gobi Desert strata". Acta Palaeontologica Polonica, 65(3). doi:10.4202/app.00701.2019
Czepiński, Ł., & Madzia, D. (2024). "Osteology, phylogenetic affinities, and palaeobiogeographic significance of the bizarre ornithischian dinosaur Ajkaceratops kozmai from the Late Cretaceous European archipelago". Zoological Journal. doi:10.1093/zoolinnean/zlae048
Dodson, P. (2013). "Ceratopsia increase: history and trends". Canadian Journal of Earth Sciences, 50(3), 294-305. doi:10.1139/cjes-2012-0085
Dodson, P., You, H. -L., & Tanoue, K. (2010). "Comments on the basicranium and palate of basal ceratopsians". [w:] Ryan, M. J., Chinnery-Allgeier, B. J. & Eberth, D. A. (red). "New Perspectives on Horned Dinosaurs: The Royal Tyrrell Museum Ceratopsian Symposium". Indiana University Press, pp. 221-233
Erickson, G. M., Zelenitsky, D. K., Kay, D. I., & Norrell, M. A. (2017). "Dinosaur incubation periods directly determined from growth-line counts in embryonic teeth show reptilian-grade development". Proceedings of the National Academy of Sciences. doi:10.1073/pnas.1613716114.
Farke, A. A., Maxwell, W. D., Cifelli, R. L., & Wedel, M. J. (2014). "A Ceratopsian Dinosaur from the Lower Cretaceous of Western North America, and the Biogeography of Neoceratopsia". PLoS ONE 9(12): e112055. doi:10.1371/journal.pone.0112055
Fastovsky, D. E., Weishampel, D. B., Watabe, M., Barsbold, R., Tsogtbaatar, K. H., & Narmandakh, P. (2011). "A nest of Protoceratops andrewsi (Dinosauria, Ornithischia)". Journal of Paleontology, 85(6), 1035-1041. doi:10.1666/11-008.1
Fonseca, A. O., Reid, I. J., Venner, A., Duncan, R. J., Garcia, M. S., & Müller, R.T. (2024). "A comprehensive phylogenetic analysis on early ornithischian evolution". Journal of Systematic Palaeontology. 22 (1). 2346577 doi:10.1080/14772019.2024.2346577
Ford, T. L., & Martin, L. D. (2010). "A semi-aquatic life habit for Psittacosaurus". [w:] Ryan, M. J., Chinnery-Allgeier, B. J. & Eberth, D. A. (red). "New Perspectives on Horned Dinosaurs: The Royal Tyrrell Museum Ceratopsian Symposium". Indiana University Press, pp. 328-339
Fostowicz-Frelik, Ł. & Słowiak, J. (2018). "Bone histology of Protoceratops andrewsi from the Late Cretaceous of Mongolia and its biological implications." Acta Palaeontologica Polonica 63 (3): 503–517.
Godefroit, P., & Lambert, O. (2007). "A re-appraisal of Craspedodon lonzeensis Dollo, 1883 from the Upper Cretaceous of Belgium: the first record of a neoceratopsian dinosaur in Europe?". Bulletin de l'Institut Royal des Sciences Naturelles de Belgique, Sciences de la Terre 77: 83–93.
Gregory, W. K., & Mook, C. C. (1925). "On Protoceratops, a primitive ceratopsian dinosaur from the Lower Cretaceous of Mongolia". American Museum Novitates (156): 1–10
Guo, T., He, Y. -M., & Zhao, Q. (2025). "Osteohistology on Liaoceratops yanzigouensis (Dinosauria: Neoceratopsia) from the Early Cretaceous Jehol Biota". Vertebrata PalAsiatica. doi:10.19615/j.cnki.2096-9899.250708
Han, F., Forster, C. A., Clark, J. M., & Xu, X. (2015). "A new taxon of basal ceratopsian from China and the early evolution of Ceratopsia". PLoS One, 10(12), e0143369. doi:10.1371/journal.pone.0143369
Han, F., Forster, C. A., Clark, J. M., & Xu, X. (2016). "Cranial anatomy of Yinlong downsi (Ornithischia: Ceratopsia) from the Upper Jurassic Shishugou Formation of Xinjiang, China". Journal of Vertebrate Paleontology, 36(1), e1029579. doi:10.1080/02724634.2015.1029579
Han, F., Forster, C. A., Xu, X., & Clark, J. M. (2018). "Postcranial anatomy of Yinlong downsi (Dinosauria: Ceratopsia) from the Upper Jurassic Shishugou Formation of China and the phylogeny of basal ornithischians". Journal of Systematic Palaeontology, 16(14), 1159–1187. doi:10.1080/14772019.2017.1369185
Han, G., Mallon, J. C., Lussier, A. J., Wu, X. C., Mitchell, R., & Li, L. J. (2023). "An extraordinary fossil captures the struggle for existence during the Mesozoic". Scientific Reports, 13(1), 11221. doi:10.1038/s41598-023-37545-8
Han, F., Zhao, Q., Hu, J., & Xu, X. (2024). "Bone histology and growth curve of the earliest ceratopsian Yinlong downsi from the Upper Jurassic of Junggar Basin, Northwest China". PeerJ, 12, e18761. doi:10.7717/peerj.18761
He, Y., Makovicky, P. J., Xu, X., & You, H. (2018). "High-resolution computed tomographic analysis of tooth replacement pattern of the basal neoceratopsian Liaoceratops yanzigouensis informs ceratopsian dental evolution". Scientific Reports, 8(1), 5870. doi:10.1038/s41598-018-24283-5
He, Y., Makovicky, P. J., Wang, K., Chen, S., Sullivan, C., Han, F., & Xu, X. (2015). "A new leptoceratopsid (Ornithischia, Ceratopsia) with a unique ischium from the Upper Cretaceous of Shandong Province, China". PLoS One, 10(12), e0144148. doi:10.1371/journal.pone.0144148
Hedrick, B. P., Chunling, G., Omar, G. I., Fengjiao, Z., Caizhi, S., & Dodson, P. (2014). "The osteology and taphonomy of a Psittacosaurus bonebed assemblage of the Yixian Formation (Lower Cretaceous), Liaoning, China". Cretaceous Research, 51, 321–340. doi:10.1016/j.cretres.2014.06.015
Hone, D. W. E., Wood, D. & Knell, R. J. (2016). "Positive allometry for exaggerated structures in the ceratopsian dinosaur Protoceratops andrewsi supports socio-sexual signaling." Palaeontologia Electronica 19.1.5A: 1-13. [[30]].
Hu, J., Forster, C. A., Xu, X., Zhao, Q., He, Y., & Han, F. (2022). "Computed tomographic analysis of the dental system of three Jurassic ceratopsians and implications for the evolution of tooth replacement pattern and diet in early-diverging ceratopsians". Elife, 11, e76676. doi:10.7554/eLife.76676
Hu, J., Xu, X., Zhao, Q., He, Y., Forster, C. A., & Han, F. (2024). "Endocranial morphology of three early-diverging ceratopsians and implications for the behavior and the evolution of the endocast in ceratopsians". Paleobiology, 50(3), 490-502. doi:10.1017/pab.2024.25
Ibiricu, L. M., Martínez, R. D., Lamanna, M. C., Casal, G. A., Luna, M., Harris, J. D., & Lacovara, K. J. (2010). "A medium-sized ornithopod (Dinosauria: Ornithischia) from the Upper Cretaceous Bajo Barreal Formation of Lago Colhué Huapi, southern Chubut Province, Argentina". Annals of Carnegie Museum, 79(1), 39-50
Kirkland, J. I. & DeBlieux, D. D. (2010). "New basal centrosaurine ceratopsian skulls from the Wahweap Formation (Middle Campanian), Grand Staircase – Escalante National Monument, southern Utah". [w:] Ryan, M. J., Chinnery-Allgeier, B. J., & Eberth, D. A. (red.) "New Perspectives on Horned Dinosaurs. The Royal Tyrrell Museum Ceratopsian Symposium". Bloomington: Indiana University Press, 2010, s. 117–140
Knapp, A., Knell, R. J., Farke, A. A., Loewen, M. A., & Hone, D. W. (2018). "Patterns of divergence in the morphology of ceratopsian dinosaurs: sympatry is not a driver of ornament evolution". Proceedings of the Royal Society B: Biological Sciences, 285(1875), 20180312. doi:10.1038/s42003-020-01222-7
Knapp, A., Knell, R. J., & Hone, D. W. E. (2021). "Three-dimensional geometric morphometric analysis of the skull of Protoceratops andrewsi supports a socio-sexual signalling role for the ceratopsian frill. Proceedings of the Royal Society B: Biological Sciences 288(1944): 20202938. doi:10.1098/rspb.2020.2938.
Landi, D., King, L., Zhao, Q., Rayfield, E. J., & Benton, M. J. (2021). "Testing for a dietary shift in the Early Cretaceous ceratopsian dinosaur Psittacosaurus lujiatunensis". Palaeontology, 64(3), 371-384. doi:10.1111/pala.12529
Lambert, O., Godefroit, P., Li, H., Shang, C.-Y., Dong, Z.-M. (2001). "A new species of Protoceratops (Dinosauria, Neoceratopsia) from the Late Cretaceous of Inner Mongolia (P. R. China)". Bulletin de l'Institut Royal des Sciences Naturelles de Belgique, Science de la Terre: 5–28.
Lee, Y. -N., Ryan, M. J., & Kobayashi, Y. (2011). "The first ceratopsian dinosaur from South Korea". Naturwissenschaften, 98, 39-49. doi:10.1007/s00114-010-0739-y
Li, D., Morschhauser, E. M., You, H., & Dodson, P. (2019). "The anatomy of the syncervical of Auroraceratops (Ornithischia: Ceratopsia), the oldest known ceratopsian syncervical". Journal of Vertebrate Paleontology, 38(sup1), 69-74. doi:10.1080/02724634.2018.1510411
Lindgren, J., Currie, P. J., Siverson, M., Rees, J., Cederström, P., & Lindgren, F. (2007). "The first neoceratopsian dinosaur remains from Europe". Palaeontology, 50(4), 929-937. doi:10.1111/j.1475-4983.2007.00690.x
Longrich, N. (2010). "The Function of Large Eyes in Protoceratops: A Nocturnal Ceratopsian?". [w:] Ryan, M. J., Chinnery-Allgeier, B. J. & Eberth, D. A. (red). "New Perspectives on Horned Dinosaurs: The Royal Tyrrell Museum Ceratopsian Symposium". Indiana University Press, pp. 308-327
Longrich, N. R. (2016). "A ceratopsian dinosaur from the Late Cretaceous of eastern North America, and implications for dinosaur biogeography". Cretaceous Research, 57, 199-207. doi:10.1016/j.cretres.2015.08.004
Lucas, S. G. (2006). "The Psittacosaurus biochron, Early Cretaceous of Asia". Cretaceous Research, 27(2), 189-198. doi:10.1016/j.cretres.2005.11.011
Lü, J., Kobayashi, Y., Lee, Y.-N., & Ji, Q. (2007). "A new Psittacosaurus (Dinosauria: Ceratopsia) specimen from the Yixian Formation of western Liaoning, China: the first pathological psittacosaurid". Cretaceous Research, 28(2), 272–276. doi:10.1016/j.cretres.2006.08.005
Madzia, D., Arbour, V. M., Boyd, C. A., Farke, A. A., Cruzado-Caballero, P., & Evans, D. C. (2021). "The phylogenetic nomenclature of ornithischian dinosaurs". PeerJ, 9, e12362. doi:10.7717/peerj.12362
Makovicky, P. J. (2010). "A Redescription of the Montanoceratops cerorhynchus Holotype with a Review of Referred Material". [w:] Ryan, M. J., Chinnery-Allgeier, B. J., & Eberth, D. A. (red.) "New Perspectives on Horned Dinosaurs: The Royal Tyrrell Museum Ceratopsian Symposium". Indiana University Press, Bloomington, 68-82.
Maidment, S. C. R., & Barrett, P. M. (2014). "Osteological correlates for quadrupedality in ornithischian dinosaurs". Acta Palaeontologica Polonica, 59(1): 53-70. doi:10.4202/app.2012.0065
Maidment, S. C. R., Butler, R. J., Brusatte, S. L., Meade, L. E., Augustin, F. J., Csiki-Sava, Z., & Ősi, A. (2026). "A hidden diversity of ceratopsian dinosaurs in Late Cretaceous Europe". Nature: 1-7. doi:10.1038/s41586-025-09897-w
Maiorino, L, Farke, A. A., Kotsakis, T., & Piras, P. (2015). "Males Resemble Females: Re-Evaluating Sexual Dimorphism in Protoceratops andrewsi (Neoceratopsia, Protoceratopsidae)." PLoS ONE 10(5): e0126464. doi:10.1371/journal.pone.0126464.
Maiorino, L., Farke, A. A., Kotsakis, T., & Piras, P. (2017). "Macroevolutionary patterns in cranial and lower jaw shape of ceratopsian dinosaurs (Dinosauria, Ornithischia), phylogeny, morphological integration, and evolutionary rates". Evolutionary Ecology Research, 18(1-2), 123-167.
Maiorino, L., Farke, A. A., Kotsakis, T., Raia, P., & Piras, P. (2018). "Who is the most stressed? Morphological disparity and mechanical behavior of the feeding apparatus of ceratopsian dinosaurs (Ornithischia, Marginocephalia)". Cretaceous Research, 84, 483-500. doi:10.1016/j.cretres.2017.11.012
Makovicky, P. J. & Norell, M. A. (2006) "Yamaceratops dorngobiensis, a new primitive ceratopsian (Dinosauria: Ornithischia) from the Cretaceous of Mongolia" American Museum Novitates, 3530, 1–42.
Mayr, G., Pittman, M., Saitta, E., Kaye, T. G., & Vinther, J. (2016). "Structure and homology of Psittacosaurus tail bristles". Palaeontology, 59(6), 793-802. doi:10.1111/pala.12257
Miyashita, T., Currie, P. J., & Chinnery-Allgeier, B. J. (2010) "First Basal Neoceratopsian from the Oldman Formation (Belly River Group), Southern Alberta". [w:] Ryan, M. J., Chinnery-Allgeier, B. J., & Eberth, D. A. (red) "New Perspectives on Horned Dinosaurs: The Royal Tyrrell Museum Ceratopsian Symposium". Indiana University Press, pp 83-90
Morschhauser, E. M., You, H., Li, D., & Dodson, P. (2019). "Phylogenetic history of Auroraceratops rugosus (Ceratopsia: Ornithischia) from the Lower Cretaceous of Gansu Province, China". Journal of Vertebrate Paleontology, 38(sup1), 117-147. doi:10.1080/02724634.2018.1509866
Nessov, L. A. (1995). “Dinosaurs of Northern Eurasia: New Data about Assemblages, Ecology and Paleobiogeography”. Izdatelstvo Sankt-Peterburgskogo Universiteta
Ostrom, J. H. (1978). "Leptoceratops gracilis from the "Lance" Formation of Wyoming". Journal of Paleontology. 52 (3): 697–704.
Ősi, A. Butler, R. J., & Weishampel, D. B.(2010). "A Late Cretaceous ceratopsian dinosaur from Europe with Asian affinities". Nature 465 (7297): 466–468. doi:10.1038/nature09019
Poropat, S. F., Einarsson, E., Lindgren, J., Bazzi, M., Lagerstam, C., & Kear, B. P. (2016). "Late Cretaceous dinosaurian remains from the Kristianstad Basin of southern Sweden. [w:] Kear, B. P., Lindgren, J., Hurum, J. H., Milàn, J., & Vajda, V. (red.). "Mesozoic Biotas of Scandinavia and its Arctic Territories". Geological Society, London, Special Publications, 434(1), 231–239. doi:10.1144/sp434.8
Raven, T. J., Barrett, P. M., Joyce, C. B., & Maidment, S. C. R. (2023). "The phylogenetic relationships and evolutionary history of the armoured dinosaurs (Ornithischia: Thyreophora)". Journal of Systematic Palaeontology, 21:1, 2205433. doi:10.1080/14772019.2023.2205433
Rozadilla, S., Agnolín, F., Manabe, M., Tsuihiji, T., & Novas, F. E. (2021). "Ornithischian remains from the Chorrillo Formation (Upper Cretaceous), southern Patagonia, Argentina, and their implications on ornithischian paleobiogeography in the Southern Hemisphere". Cretaceous Research, 125, 104881. doi:10.1016/j.cretres.2021.104881
Ryan, M. J., Evans, D. C., Currie, P. J., Brown, C. M., & Brinkman, D. (2012). "New leptoceratopsids from the upper Cretaceous of Alberta, Canada". Cretaceous Research, 35, 69-80 doi:10.1016/j.cretres.2011.11.018
Ryan, M. J., Micucci, L., Rizo, H., Sullivan, C., Lee, Y. -N. & Evans, D. C. (2023). "New Late Cretaceous leptoceratopsid (Dinosauria: Ceratopsia) from the Oldman Formation (Campanian) of Alberta, Canada". [w]: Lee, Y.-N. (red.). "Windows into Sauropsid and Synapsid Evolution: Essays in Honor of Prof. Louis L. Jacobs". Seoul: Dinosaur Science Center Press, pp. 151–165.
Sakagami, R., Kawabe, S., Hattori, S., Zheng, W., & Jin, X. (2024). "Endocranial anatomy of the ceratopsian dinosaur Psittacosaurus lujiatunensis and its bearing on sensory and locomotor abilities". Memoir of the Fukui Prefectural Dinosaur Museum 22: 1–12
Saneyoshi, M., Mishima, S., Tsogtbaatar, K., & Mainbayar, B. (2017). "Morphological changes of Protoceratops andrewsi skull with ontogenetic processes". Naturalistae, (21): 1–6.
Schmitz, L., & Motani, R. (2011). "Nocturnality in dinosaurs inferred from scleral ring and orbit morphology". Science, 332(6030), 705-708. doi:10.1126/science.1200043
Senter, P. (2007). "Analysis of forelimb function in basal ceratopsians". Journal of Zoology, 273(3), 305-314. doi:10.1111/j.1469-7998.2007.00329.x
Sereno, P. C. (1986). "Phylogeny of the bird-hipped dinosaurs (Order Ornithischia)". National Geographic Research, 2, 234-256.
Skutschas, P. P., Morozov, S. S., Averianov, A. O., Leshchinskiy, S. V., Ivantsov, S. V., Fayngerts, A. V., Feofanova, O. A., Vladimirova O. N., & Slobodin, D. A. (2021). "Femoral histology and growth patterns of the ceratopsian dinosaur Psittacosaurus sibiricus from the Early Cretaceous of Western Siberia". Acta Palaeontologica Polonica, 66(2). doi:10.4202/app.00819.2020
Słowiak, J., Tereshchenko, V. S., & Fostowicz-Frelik, Ł. (2019). "Appendicular skeleton of Protoceratops andrewsi (Dinosauria, Ornithischia): comparative morphology, ontogenetic changes, and the implications for non-ceratopsid ceratopsian locomotion." PeerJ 7:e7324 doi:10.7717/peerj.7324.
Son, M., Lee, Y., Zorigt, B., Kobayashi, Y., Park, J., Lee, S., Kim, S., & Lee, K. Y. (2022). "A new juvenile Yamaceratops (Dinosauria, Ceratopsia) from the Javkhlant Formation (Upper Cretaceous) of Mongolia". PeerJ 10:e13176 doi:10.7717/peerj.13176
Tanaka, T., Chiba, K., Ikeda, T., & Ryan, M. J. (2024). "A new neoceratopsian (Ornithischia, Ceratopsia) from the Lower Cretaceous Ohyamashimo Formation (Albian), southwestern Japan". Pap Palaeontol, 10: e1587. doi:10.1002/spp2.1587
Tanoue, K., Grandstaff, B. S., You, H. L., & Dodson, P. (2009a). "Jaw mechanics in basal ceratopsia (Ornithischia, Dinosauria)". The Anatomical Record: Advances in Integrative Anatomy and Evolutionary Biology: Advances in Integrative Anatomy and Evolutionary Biology, 292(9), 1352-1369. doi:10.1002/ar.20979
Tanoue, K., Li, D., & You, H. (2012). "Tooth replacement pattern in maxillary dentition of basal Neoceratopsia". Bulletin of the Kitakyushu Museum of Natural History and Human History, Series A (Natural History), 10, 123-127. doi:10.34522/kmnh.10.0_123
Tanoue, K., You, H. -L., & Dodson, P. (2009b). "Comparative anatomy of selected basal ceratopsian dentitions". Canadian Journal of Earth Sciences, 46(6), 425-439. doi:10.1139/E09-030
Tanoue, K., You, H. L., & Dodson, P. (2010). "Mandibular anatomy in basal Ceratopsia". [w:] Ryan, M. J., Chinnery-Allgeier, B. J. & Eberth, D. A. (red) "New Perspectives on Horned Dinosaurs: The Royal Tyrrell Museum Ceratopsian Symposium". Indiana University Press, pp. 234-250
Tereschenko, V. S. (2008). "Adaptive features of protoceratopoids (Ornithischia: Neoceratopsia)". Paleontological Journal volume 42: 273–286 doi:10.1134/S003103010803009X
Tereschenko, V. S. (2021). "Axial Skeleton of subadult Protoceratops andrewsi from Djadokhta Formation (Upper Cretaceous, Mongolia)." Paleontological Journal, 55(12): 1408–1457.
Tereschenko, V. S., & Singer, T. (2013). "Structural features of neural spines of the caudal vertebrae of protoceratopoids (Ornithischia: Neoceratopsia)". Paleontological Journal, 47(6), 618-630. doi:10.1134/S0031030113060105
Varriale, F. J. (2016). "Dental microwear reveals mammal-like chewing in the neoceratopsian dinosaur Leptoceratops gracilis". PeerJ, 4, e2132. doi:10.7717/peerj.2132
Wang, Y. -C., Zhang, Q. -N., & You, H. -L. (2025). "Cranial osteology of Archaeoceratops oshimai (Ornithischia: Ceratopsia) and phylogenetic evaluation of basal Ceratopsia". Historical Biology: 1-18 doi:10.1080/08912963.2025.2568096.
Wang, L., Li, X., Wen, Q., Chen, J. & Reisz, R. (2025). "Gastroliths in hatchling Psittacosaurus show early dietary habits." Science China Earth Sciences. doi:10.1007/s11430-025-1759-4
Weishampel, D. B., Meers, M. B., Akerston, W. A., McCrady, A. D. (2002). "New Early Cretaceous dinosaur remains, including possible ceratopsians, from the Wayan Formation of eastern Idaho". Idaho Museum of Natural History Occasional Paper 37: 5–17
Xu, X., Makovicky, P. J., Wang, X. L., Norell, M. A., & You, H. L. (2002). "A ceratopsian dinosaur from China and the early evolution of Ceratopsia". Nature, 416(6878), 314-317. doi:10.1038/416314a
Xu, X., Forster, C. A., Clark, J. M., & Mo, J. (2006). "A basal ceratopsian with transitional features from the Late Jurassic of northwestern China". Proceedings of the Royal Society B: Biological Sciences, 273(1598), 2135–2140. doi:10.1098/rspb.2006.3566
Xu, X., Makovicky, P. J., Wang, X, Norell, M. A. & You, H. (2002). "A ceratopsian dinosaur from China and the early evolution of Ceratopsia". Nature. 416 (6878): 314–317. doi:10.1038/416314a
Xu, X., Wang, K., Zhao, X., Sullivan, C., & Chen, S. (2010). "A New Leptoceratopsid (Ornithischia: Ceratopsia) from the Upper Cretaceous of Shandong, China and Its Implications for Neoceratopsian Evolution". PLoS ONE 5(11): e13835. doi:10.1371/journal.pone.0013835.
Yang, Y., Gong, E., Zhao, C., Wu, W., Godefroit, P., & Hu, D. (2024). "Endocranial morphology of Liaoceratops yanzigouensis (Dinosauria: Ceratopsia) from Early Cretaceous Jehol Biota of Liaoning in China". Historical Biology, 1-7. doi:10.1080/08912963.2023.2180739
Yang, Z., Jiang, B., Xu, J., & McNamara, M. E. (2024). "Cellular structure of dinosaur scales reveals retention of reptile-type skin during the evolutionary transition to feathers". Nature Communications, 15(1), 4063. doi:10.1038/s41467-024-48400-3
You, H., & Dodson, P. (2004). "Basal Ceratopsia". [w:] Weishampel, D. B., Dodson, P. & Osmólska, H. (red.) "The Dinosauria II". Berkeley and Los Angeles: University of California Press, 478-493
Yu, C., Prieto-Marquez, A., Chinzorig, T., Badamkhatan, Z., & Norell, M. (2020). "A neoceratopsian dinosaur from the early Cretaceous of Mongolia and the early evolution of ceratopsia". Communications Biology, 3(1), 1-8. doi:10.1038/s42003-020-01222-7
Yun, C. -G., & Czepiński, Ł. (2025). "Craniomandibular ontogeny of protoceratopsid dinosaurs indicates the possibility of an ontogenetic dietary shift". Lethaia 58 (3). 1-17 doi:10.18261/let.58.3.8
Zhang, Q. -N., King, J. -L., Li, D. -Q., Hou, Y. -M., & You, H. -L. (2020). "Endocranial morphology of Auroraceratops sp. (Dinosauria: Ceratopsia) from the Early Cretaceous of Gansu Province, China". Historical Biology, 32(10), 1355-1360. doi:10.1080/08912963.2019.1588893
Zhao, Q., Benton, M. J., Hayashi, S., & Xu, X. (2019). "Ontogenetic stages of ceratopsian dinosaur Psittacosaurus in bone histology". Acta Palaeontologica Polonica, 64(2). doi:10.4202/app.00559.2018
Zhao, Q., Benton, M. J., Sullivan, C., Sander, P. M., & Xu, X. (2013a). "Histology and postural change during the growth of the ceratopsian dinosaur Psittacosaurus lujiatunensis". Nature Communications 4:2079 doi:10.1038/ncomms3079
Zhao, Q., Benton, M. J., Xu, X., & Sander, M. J. (2013b). "Juvenile-only clusters and the behaviour of the Early Cretaceous dinosaur Psittacosaurus". Acta Palaeontologica Polonica 59(4) : 827-833 doi:10.4202/app.2012.0128
Zhao, X., Cheng, Z., Xu., X., & Makovicky, P. J. (2006). "A new ceratopsian from the Upper Jurassic Houcheng Formation of Hebei, China". Acta Geologica Sinica, 80 (4): 467–473 doi:10.1111/j.1755-6724.2006.tb00265.x
Zheng, W., Jin, X., & Xu, X. (2015). "A psittacosaurid-like basal neoceratopsian from the Upper Cretaceous of central China and its implications for basal ceratopsian evolution". Scientific Reports, 5(1), 14190. doi:10.1038/srep14190
Zhou, C. -F., Gao, K. -Q., & Fox, R. (2010). "Morphology and Histology of Lattice-like Ossified Epaxial Tendons in Psittacosaurus (Dinosauria: Ceratopsia)". Acta Geologica Sinica 84(3):463 - 471 doi:10.1111/j.1755-6724.2010.00202.x
Podkategorie
Poniżej wyświetlono 2 spośród wszystkich 2 podkategorii tej kategorii.
C
Strony w kategorii „Ceratopsia”
Poniżej wyświetlono 83 spośród wszystkich 83 stron tej kategorii.



