Coelurosauria: Różnice pomiędzy wersjami
m (update) |
(częściowo aktualizacja) |
||
| Linia 1: | Linia 1: | ||
| + | Hasło do znaczącej aktualizacji | ||
| + | |||
<small> | <small> | ||
{| class="wikitable" style="background-color:CornSilk" | {| class="wikitable" style="background-color:CornSilk" | ||
| Linia 32: | Linia 34: | ||
*<u>[[Aviremigia]]</u> (Gauthier i de Queiroz, 2001) | *<u>[[Aviremigia]]</u> (Gauthier i de Queiroz, 2001) | ||
: >lotki i sterówki (=duże, sztywne, pióra konturowe z haczykami na promykach wyrastające z kończyn przednich i ogona) (''Passer domesticus'') (Gauthier i de Queiroz, 2001) | : >lotki i sterówki (=duże, sztywne, pióra konturowe z haczykami na promykach wyrastające z kończyn przednich i ogona) (''Passer domesticus'') (Gauthier i de Queiroz, 2001) | ||
| + | *<u>[[Chuniaoae]]</u> (Ji, Currie, Norell i Ji, 1998) | ||
| + | : <''[[Caudipteryx]] zoui'' & ''Passer domesticus'' (zmodyfikowano z Martyniuk, 2012) | ||
*<u>[[Paraves]]</u> (Sereno, 1997) | *<u>[[Paraves]]</u> (Sereno, 1997) | ||
: >''Passer domesticus'' ~ ''[[Oviraptor]] philoceratops'' (Holtz i Osmólska, 2004; zmodyfikowano z Sereno, 1998) | : >''Passer domesticus'' ~ ''[[Oviraptor]] philoceratops'' (Holtz i Osmólska, 2004; zmodyfikowano z Sereno, 1998) | ||
| Linia 38: | Linia 42: | ||
*<u>[[Deinonychosauria]]</u> (Colbert i Russell, 1969) | *<u>[[Deinonychosauria]]</u> (Colbert i Russell, 1969) | ||
: >''[[Deinonychus]] antirrhopus'' ~ ''Passer domesticus'' (Holtz i Osmólska, 2004; zmodyfikowano z Padian, 1997) | : >''[[Deinonychus]] antirrhopus'' ~ ''Passer domesticus'' (Holtz i Osmólska, 2004; zmodyfikowano z Padian, 1997) | ||
| + | *<u>[[Ornithodesmiformes]]</u> (Martyniuk, 2012) | ||
| + | : >''[[Ornithodesmus]]'' cluniculus & ''[[Dromaeosaurus]] albertensis'' & ''[[Troodon]] formosus'' ~ ''[[Archaeopteryx]] lithographica'' (Martyniuk, 2012) | ||
| + | : <small>Powyższa definicja jest niepewna, gdyż Martyniuk użył znaku "," w miejsce "~". Ornithodesmiformes jest prawdopodobnie synonimem Deinonychosauria, a jeśli ''Archaeopteryx'' jest deinonychozaurem, to jest to klad grupujący bardziej zaawansowane od niego deinonychozaury.</small> | ||
| + | *<u>[[Ornithes]]</u> (Martyniuk, 2012) | ||
| + | : <''[[Archaeopteryx]] lithographica'' & ''Passer domesticus'' (Martyniuk, 2012) | ||
*<u>[[Archaeopterygidae]]</u> (Huxley, 1871) | *<u>[[Archaeopterygidae]]</u> (Huxley, 1871) | ||
: >''[[Archaeopteryx]] lithographica'' ~ ''[[Dromaeosaurus]] albertensis'' v ''Passer domesticus'' (Xu, You, Du i Han, 2011) | : >''[[Archaeopteryx]] lithographica'' ~ ''[[Dromaeosaurus]] albertensis'' v ''Passer domesticus'' (Xu, You, Du i Han, 2011) | ||
| + | : <small>Prawdopodobnym synonimem tej nazwy jest Saurornithes (Nicholson, 1878), zdefiniowane jako >''[[Archaeopteryx]] lithographica'' ~ ''Passer domesticus'' (Martyniuk, 2012). Jeśli Archaeopterygidae są bazalnymi deinonychozaurami, Saurornithes to synonim Deinonychosauria.</small> | ||
*<u>[[Scansoriopterygidae]]</u> (Czerkas i Yuan, 2002) | *<u>[[Scansoriopterygidae]]</u> (Czerkas i Yuan, 2002) | ||
| − | : <''[[Epidexipteryx]] hui'' & ''[[Epidendrosaurus]] ningchengensis'' (zmodyfikowano z Zhang, Zhou, Xu, Wang & Sullivan, 2008) | + | : >''[[Epidendrosaurus]] ningchengensis'' ~ ''Passer domesticus'' v ''[[Dromaeosaurus]] albertensis'' (Godefroit, Demuynck, Dyke, Hu, Escuillié & Claeys, 2013) |
| + | : <small>Wcześniejsza definicja - <''[[Epidexipteryx]] hui'' & ''[[Epidendrosaurus]] ningchengensis'' (zmodyfikowano z Zhang, Zhou, Xu, Wang & Sullivan, 2008) jest problematyczne, gdyż ''Epidexipteryx'' i ''Epidendrosaurus'' mogą nie tworzyć grupy monofiletycznej (Turner i in., 2012), w wyniku czego do Scansoriopterygidae należałyby praktycznie wszystkie Paraves.</small> | ||
*<u>[[Avialae]]</u> Gauthier, 1986 | *<u>[[Avialae]]</u> Gauthier, 1986 | ||
: >''Passer domesticus'' ~ ''[[Deinonychus]] antirrhopus'' (zmodyfikowano z Gauthier, 1986) | : >''Passer domesticus'' ~ ''[[Deinonychus]] antirrhopus'' (zmodyfikowano z Gauthier, 1986) | ||
| − | + | : <small>Averaptora - >''Passer domesticus'' ~ ''[[Dromaeosaurus]] albertiensis'' (zmodyfikowano z Novas i Agnolín, 2013) jest młodszym synonimem tak definiowanego Avialae.</small> | |
| + | . | ||
==Charakterystyka== | ==Charakterystyka== | ||
| − | [[Plik: | + | [[Plik:Ornitholestes_Scott_Hartman.jpg|thumb|300px|Szkielet ''[[Ornitholestes]]''. Autor: Scott Hartman [http://www.skeletaldrawing.com/theropods].]] |
| − | |||
| − | |||
| − | [[Plik: | + | [[Plik:Compsognathus_corallestris_Scott_Hartman.jpg|300px|thumb|right|Szkielet ''[[Compsognathus]]''. Autor: Scott Hartman [http://www.skeletaldrawing.com/theropods].]] |
| − | [[Plik: | + | [[Plik:Zuolong_salleei_FunkMonk.jpg|300px|thumb|right|Rekonstrukcja ''[[Zuolong]]''. Autor: "FunMonk" [http://commons.wikimedia.org/wiki/File:Zuolong_salleei.jpg].]] |
| − | |||
| − | |||
| − | |||
| − | |||
O ile [[tetanur]]y są najbardziej zróżnicowaną grupą [[teropod]]ów, to celurozaury ("puste ogony") są tego kwintesencją. Pierwsze celurozaury były zapewne średniej wielkości (3-6 m) drapieżnikami. Obecnie trudno wskazać niewątpliwe [[synapomorfia|synapomorfie]] tego [[klad]]u. Można wśród nich zaobserwować plany budowy ciała znane u pozostałych grup, choć niewiele jest wśród nich wielkich drapieżników. Celurozaury wytworzyły olbrzymią ilość nowych, niezwykłych form. Szybka ewolucja i dywersyfikacja tej grupy w środkowej jurze doprowadziła do powstania [[Avialae|ptaków]] i mnóstwa innych linii rozwojowych. Poza ptakami, najważniejsze to omówione w osobnych działach: | O ile [[tetanur]]y są najbardziej zróżnicowaną grupą [[teropod]]ów, to celurozaury ("puste ogony") są tego kwintesencją. Pierwsze celurozaury były zapewne średniej wielkości (3-6 m) drapieżnikami. Obecnie trudno wskazać niewątpliwe [[synapomorfia|synapomorfie]] tego [[klad]]u. Można wśród nich zaobserwować plany budowy ciała znane u pozostałych grup, choć niewiele jest wśród nich wielkich drapieżników. Celurozaury wytworzyły olbrzymią ilość nowych, niezwykłych form. Szybka ewolucja i dywersyfikacja tej grupy w środkowej jurze doprowadziła do powstania [[Avialae|ptaków]] i mnóstwa innych linii rozwojowych. Poza ptakami, najważniejsze to omówione w osobnych działach: | ||
| Linia 70: | Linia 76: | ||
===Budowa ogólnie=== | ===Budowa ogólnie=== | ||
| − | Pierwsze celurozaury miały szczęki najeżone małymi, czasem ząbkowanymi i ostrymi zębami. Ich mózgi były przynajmniej dwukrotnie większe niż u innych teropodów. Oczodoły były zaokrąglone, nozdrza zewnętrzne duże, a dół przedoczodołowy wydłużony. Żebra szyjne były krótkie i szerokie. Kończyny przednie były długie, smukłe i funkcjonalnie trójpalczaste - zapewne nadawały się do łapania małych zwierząt. Skrzydło kości biodrowej (''iliac blade'') było pochylone przyśrodkowo a jej szypuła łonowa była przedni-otylnie długa i wąska z wklęsłą przednią krawędzią. Kończyny tylne - szczególnie podudzie - były długie i pozwalały na szybki bieg. Wyrostki kolczyste kręgów ze środkowej części ogona były pół-prostokątne. Szewrony na końcu ogona były mocno spłaszczone (kształtem przypominały kajak), co czyniło końcówkę ogona bardzo cienką. | + | Pierwsze celurozaury miały szczęki najeżone małymi, czasem ząbkowanymi i ostrymi zębami. Ich mózgi były przynajmniej dwukrotnie większe niż u innych teropodów. Oczodoły były zaokrąglone, nozdrza zewnętrzne duże, a dół przedoczodołowy wydłużony. Żebra szyjne były krótkie i szerokie. Kończyny przednie były długie, smukłe i funkcjonalnie trójpalczaste - zapewne nadawały się do łapania małych zwierząt. Skrzydło kości biodrowej (''iliac blade'') było pochylone przyśrodkowo a jej szypuła łonowa była przedni-otylnie długa i wąska z wklęsłą przednią krawędzią. Kończyny tylne - szczególnie podudzie - były długie i pozwalały na szybki bieg. Wyrostki kolczyste kręgów ze środkowej części ogona były pół-prostokątne. Szewrony na końcu ogona były mocno spłaszczone (kształtem przypominały kajak), co czyniło końcówkę ogona bardzo cienką. Istotnymi [[synapomorfia|synapomorfiami]] są rozległe półki (''shelves'') na kości szczękowej tworzyły długie podniebienie wtórne, płaskie z obu stron (''amphiplatyan'') trzony kręgów szyjnych i przednich grzbietowych (u niektórych alwarezzauroidów i ptaków sytuacja wygląda inaczej), wyrostek wznoszący (ang. ''ascending process'') kości skokowej oddzielony od części kłykciowej oraz trójkątny wyrostek zasłaniający (''obturator process'') kości kulszowej, którego tylny cześć łączy się z trzonem kości kulszowej (Turner i in., 2012). |
| − | W ewolucji celurozaurów można dostrzec wydłużanie się kończyn przednich oraz zapewne powiązane z tym rozwój piór i zwiększanie się asymetrii nadgarstka, która pozwalała ptakopodobnym dinozaurom składać dłonie w dół, w sposób charakterystyczny dla ptaków. Zdaniem Chatterjee i Templina (2012) wielkość i struktura mózgu oraz dobry wzrok (duże oczodoły i zwrócenie oczu do przodu) są najsilniejszymi dowodami na nadrzewność celurozaurów. | + | W ewolucji celurozaurów można dostrzec wydłużanie się kończyn przednich (Dececchi i Larsson, 2013) oraz zapewne powiązane z tym rozwój piór i zwiększanie się asymetrii nadgarstka, która pozwalała ptakopodobnym dinozaurom składać dłonie w dół, w sposób charakterystyczny dla ptaków (Sullivan i in., 2010). Zdaniem Chatterjee i Templina (2012) wielkość i struktura mózgu oraz dobry wzrok (duże oczodoły i zwrócenie oczu do przodu) są najsilniejszymi dowodami na nadrzewność celurozaurów. Kilka grup silnie rozwinęło pneumatyzację szkieletu ([[Tyrannosauroidea]], [[Therizinosauria]], [[Oviraptorosauria]] i wiele [[Paraves]], być może także [[Ornithomimosauria]]) (Benson i in., 2012). |
===Pióra=== | ===Pióra=== | ||
| Linia 78: | Linia 84: | ||
===Badania filogenezy=== | ===Badania filogenezy=== | ||
| − | Pokrewieństwo między celurozaurami było przed długi czas kontrowersyjne, lecz odkrycia nowych, bardziej [[bazalny takson|bazalnych]] i wcześniejszych przedstawicieli różnych grup - szczególnie z wczesnej kredy Chin - spowodowały lepsze poznanie ich [[filogeneza|filogenezy]] i odrzucenie wielu wcześniejszych hipotez. Wiąże się to głównie z opisaniem pod koniec XX i w początkach XXI wieku nowych [[tyranozauroid]]ów (''[[Eotyrannus]]'' - 2001, ''[[Dilong]]'' - 2004, ''[[Guanlong]]'' - 2006), [[alwarezzauroid]]ów (''[[Haplocheirus]]'' - 2010), [[terizinozaur]]ów (''[[Alxasaurus]]'' - 1994, ''[[Beipiaosaurus]]'' - 1999, ''[[Falcarius]]'' - 2005), [[owiraptorozaur]]ów (''[[Protarchaeopteryx]]'' - 1997, ''[[Caudipteryx]]'' - 1998, 2000, ''[[Incisivosaurus]]'' - 2002), [[dromeozauryd]]ów (''[[Sinornithosaurus]]'' - 1999, 2004, ''[[Microraptor]]'' - 2000, 2003), [[troodontyd]]ów (''[[Sinovenator]]'' - 2002, ''[[Mei]]'' - 2004). Jednak relacje wielu grup ([[Compsognathidae]], Alvarezsauroidea, Therizinosauria, [[ | + | Pokrewieństwo między celurozaurami było przed długi czas kontrowersyjne, lecz odkrycia nowych, bardziej [[bazalny takson|bazalnych]] i wcześniejszych przedstawicieli różnych grup - szczególnie z wczesnej kredy Chin - spowodowały lepsze poznanie ich [[filogeneza|filogenezy]] i odrzucenie wielu wcześniejszych hipotez. Wiąże się to głównie z opisaniem pod koniec XX i w początkach XXI wieku nowych [[tyranozauroid]]ów (''[[Eotyrannus]]'' - 2001, ''[[Dilong]]'' - 2004, ''[[Guanlong]]'' - 2006), [[alwarezzauroid]]ów (''[[Haplocheirus]]'' - 2010), [[terizinozaur]]ów (''[[Alxasaurus]]'' - 1994, ''[[Beipiaosaurus]]'' - 1999, ''[[Falcarius]]'' - 2005), [[owiraptorozaur]]ów (''[[Protarchaeopteryx]]'' - 1997, ''[[Caudipteryx]]'' - 1998, 2000, ''[[Incisivosaurus]]'' - 2002), [[dromeozauryd]]ów (''[[Sinornithosaurus]]'' - 1999, 2004, ''[[Microraptor]]'' - 2000, 2003), [[troodontyd]]ów (''[[Sinovenator]]'' - 2002, ''[[Mei]]'' - 2004). Jednak relacje wielu grup ([[Compsognathidae]], Alvarezsauroidea, Therizinosauria, [[Scansoriopterygidae]] i kilka grup Paraves) z innymi wciąż pozostają niepewne. |
===Ewolucja: pierwsze celurozaury; Tyrannoraptora=== | ===Ewolucja: pierwsze celurozaury; Tyrannoraptora=== | ||
| Linia 84: | Linia 90: | ||
====Compsognathidae==== | ====Compsognathidae==== | ||
| − | To grupa małych (>0,7-2,4 m; jak donosi Stone (2012), największy ''[[Sinosauropteryx]]'' miał nawet 3,8 m), żywiących się głównie małymi kręgowcami celurozaurów, znanych od późnej (''[[ | + | To grupa małych (>0,7-2,4 m; jak donosi Stone (2012), największy ''[[Sinosauropteryx]]'' miał nawet 3,8 m), żywiących się głównie małymi kręgowcami celurozaurów, znanych od późnej (''[[Compsognathus]]'', wczesny tyton, Europa) albo nawet środkowej jury (??''[[Proceratosaurus]]'', 166-164 Ma, Europa) do wczesnej albo początku późnej kredy (''[[Aristosuchus]]'', 130-125 Ma, Europa; ''[[Sinocalliopteryx]]'' 125-122 (?136-?118) Ma, Azja; ?''[[Mirischia]]'', 112-99 Ma, Ameryka Płd.; ?''[[Aniksosaurus]]'', 99-93 Ma, Ameryka Płd.). Pozycja kompsognatydów w [[filogeneza|filogenezie]] jest niepewna - mogą być [[bazalny takson|bazalne]] w stosunku do [[Tyrannoraptora]] (np. [[#Rauhut_i_in..2C_2010|Rauhut i in., 2010]]) lub bardziej [[takson zaawansowany|zaawansowane]] - niektóre badania wskazują przynależność nawet do [[Maniraptora]] (np. [[#Choiniere_i_in..2C_2010A|Choiniere i in., 2010A]]). Kompsognatydy miały długie ogony i pomniejszone kończyny przednie, a jednymi z charakterystycznych cech są masywna I kość śródręcza i brak zewnętrznego okna w żuchwie. Większość z zaliczanych do Compsognathidae [[rodzaj]]ów może się okazać przedstawicielami innych [[klad]]ów, szczególnie [[Tyrannosauroidea]]. Także relacje między samymi kompsognatydami są niepewne. |
===Ewolucja: Maniraptoriformes=== | ===Ewolucja: Maniraptoriformes=== | ||
| Linia 91: | Linia 97: | ||
====Maniraptora==== | ====Maniraptora==== | ||
=====Filogeneza===== | =====Filogeneza===== | ||
| − | Maniraptory dzielą się na trzy główne grupy: [[Therizinosauria]], [[Oviraptorosauria]] i [[Paraves]] oraz być może też [[Alvarezsauroidea]] i [[Compsognathidae]]. Relacje między | + | Maniraptory dzielą się na trzy główne grupy: [[Therizinosauria]], [[Oviraptorosauria]] i [[Paraves]] oraz być może też [[Alvarezsauroidea]] i [[Compsognathidae]]. Główny klad wśród maniraptorów został nazwany Chuniaoae i zawiera Paraves oraz Oviraptorosauria. Relacje między grupami nie są do końca jasne - wiele badań wskazuje na to, że Therizinosauria i Oviraptorosauria tworzą [[takson siostrzany|klad siostrzany]] Paraves, lecz coraz więcej danych wskazuje na to, że terizinozaury są [[bazalny takson|bazalne]] w stosunku do Chuniaoae. Alwarezauroidy mogą być z kolei bazalne do [[klad]]u Therizinosauria + Chuniaoae, należeć do Paraves albo mieścić się pomiędzy Therizinosauria a Oviraptorosauria. Niepewną pozycję wśród Chuniaoae mają [[Scansoriopterygidae]]. |
=====Budowa===== | =====Budowa===== | ||
| − | Maniraptora to [[klad]] charakteryzujący się "ptasiością" i ekstremalnymi odstępstwami od typowej, [[teropod]]ziej sylwetki. U przedstawicieli tej grupy zaobserwowano dalsze powiększenie mózgu, przedni wyrostek kości jarzmowej zwężający się w kierunku przednim, trzony kręgów szyjnych z nieznacznie wypukłymi lub płaskimi przednimi powierzchniami, zmniejszenie liczby kręgów ogonowych (poniżej 35), wydłużenie tylnych ostrzy szewronów, kończyn przednich i kości kruczej, duży mostek służący za przyczep mięśni poruszających kończyny, kwadratową wewnętrzną guzkowatość kości ramiennej, słaby wyrostek łokciowy, zmodyfikowany nadgarstek pozwalający składać dłonie, mocno wydłużony pazur III-3 z dłoni, pazury dłoni z dorsalną krawędzią na tylnej powierzchni stawowej, wyrostek zapanewkowy kości biodrowej w kształcie połowy półksiężyca, rozszerzoną tylko ku tyłowi połączoną z dystalnym rozszerzeniem kości łonowej, wyrostek zasłaniający (''obturator'') kości kulszowej zlokalizowany dość dystalnie, brak czwartego krętarza kości udowej, trzon kości strzałkowej zwężający się gwałtownie pod guzkiem biodrowo-strzałkowym (''iliofibularis''), V kość śródstopia mocno zredukowaną i przypominającą kształtem pręt. Nastąpiły też zmiany w budowie kończyn tylnych związane z większą ruchliwością kolan. Przedstawiciele tej grupy wysiadywali swoje jaja, choć być może robiły tak już wcześniejsze teropody. | + | Maniraptora to [[klad]] charakteryzujący się "ptasiością" i ekstremalnymi odstępstwami od typowej, [[teropod]]ziej sylwetki. U przedstawicieli tej grupy zaobserwowano dalsze powiększenie mózgu, przedni wyrostek kości jarzmowej zwężający się w kierunku przednim, trzony kręgów szyjnych z nieznacznie wypukłymi lub płaskimi przednimi powierzchniami, zmniejszenie liczby kręgów ogonowych (poniżej 35), wydłużenie tylnych ostrzy szewronów, kończyn przednich i kości kruczej, duży mostek służący za przyczep mięśni poruszających kończyny, kwadratową wewnętrzną guzkowatość kości ramiennej, słaby wyrostek łokciowy, zmodyfikowany nadgarstek pozwalający składać dłonie, mocno wydłużony pazur III-3 z dłoni, pazury dłoni z dorsalną krawędzią na tylnej powierzchni stawowej, wyrostek zapanewkowy kości biodrowej w kształcie połowy półksiężyca, rozszerzoną tylko ku tyłowi połączoną z dystalnym rozszerzeniem kości łonowej, wyrostek zasłaniający (''obturator'') kości kulszowej zlokalizowany dość dystalnie, brak czwartego krętarza kości udowej, trzon kości strzałkowej zwężający się gwałtownie pod guzkiem biodrowo-strzałkowym (przyczep ''M. iliofibularis''), V kość śródstopia mocno zredukowaną i przypominającą kształtem pręt. Nastąpiły też zmiany w budowie kończyn tylnych związane z większą ruchliwością kolan. Przedstawiciele tej grupy wysiadywali swoje jaja, choć być może robiły tak już wcześniejsze teropody. |
=====Pióra i pygostyl===== | =====Pióra i pygostyl===== | ||
| − | Przedstawiciele | + | Przedstawiciele Chuniaoae mieli prawdziwe pióra konturowe - z promykami i stosiną, choć niektóre formy wtórnie je utraciły (obecność takich piór jest [[apomorfia|apomorfią]] kladu [[Aviremigia]]). Lotki na kończynach przednich występują u wielu Chuniaoae a także na kończynach tylnych u [[Scansorippterygidae]] (Czerkas w Feduccia, 2013) i wielu Paraves ([[Microraptoria]], ''[[Anchiornis]]'', częściowo [[Archaeopterygidae]]). |
| + | Lotki na przednich kończynach mogą być cechą znacznie obszerniejszego [[kladu]]: [[Maniraptoriformes]] (Zelenitsky i in., 2012) lub [[Avetheropoda]] (Ortega i in., 2010), co jest nieprzekonujące (odpowiednio McFeeters, online 2012 [http://dml.cmnh.org/2012Oct/msg00106.html]; zob. opis ''[[Concavenator]]''). | ||
| + | |||
| + | Kilka grup maniraptorów wytworzyło strukturę ze zrośniętych ostatnich kręgów ogonowych, konwergentną z ptasim pygostylem. Były to: terizinozaury (''[[Beipiaosaurus]]'') i owiraptorozaury (zob. [[Oviraptorosauria#Ogon|artykuł o nich]]). Podobną strukturę, lecz bez zrośniętych kręgów, miał ''[[Epidexipteryx]]''. | ||
| + | |||
| + | =====Scansoriopterygidae===== | ||
| + | Scansoriopterygidae to grupa jurajskich teropodów zrzeszająca ''[[Scansoriopteryx]]'' i ''[[Epidexipteryx]]''. Cechują się dość niezwykłą budową (zob. opisy ww. rodzajów). Mogą być one bazalnymi przedstawicielami [[Oviraptorosauria]] ([[#Agnolin_i_Novas.2C_2013|Agnolin i Novas (2013)]]; analiza ich macierzy przez Cau, online 2013 [http://theropoda.blogspot.com/2013/03/revisione-di-agnolin-and-novas-2013.html] wykazała, że powinny się mieścić w [[Alvarezsauroidea]]), [[Paraves]] ([[#Agnolin_i_Novas.2C_2011A|Agnolin i Novas, 2011A]]; [[#Godefroit_i_in..2C_2013|Godefroit i in., 2013]]; [[#Cau.2C_online|Cau, online]]) - w tym jako bazalne [[alwarezzauroid]]y ([[#Xu_i_in.2C_2009_.28II.29|Xu i in, 2009]]), najbardziej bazalnymi [[Avialae|ptakami]] (m.in. [[#Senter.2C_2010|Senter, 2010]]; [[Coelurosauria#Xu_i_in..2C_2011B|Xu i in., 2011B]]; [[#Senter_i_in..2C_2012|Senter i in., 2012]]) albo ptakami bardziej zaawansowanymi od [[Archaeopterygidae]] ([[#Choiniere_i_in..2C_2010A|Choiniere i in., 2010A]]). Jedna z analiz wykazała, że blisko spokrewniony ze skansoriopterygidami jest bazalny ptak ''Shenzhouraptor'' ([[#Lee_i_Worthy.2C_2012|Lee i Worthy, 2012]]). Nie ma jednak pewności, czy ''[[Scansoriopteryx]]'' i ''[[Epidexipteryx]]'' tworzą [[klad]] z wyłączeniem innych teropodów - wg analizy [[#Turner_i_in..2C_2012|Turnera i in. (2012)]] ''Epidexipteryx'' jest [[bazalny]]m przedstawicielem [[Paraves]], natomiast ''Scansoriopteryx'' (=''Epidendrosaurus'') jest problematyczny i uwzględnienie go w ich analizie skutkuje jego pozycją jako najbardziej bazalnego przedstawiciela Avialae (wymuszenie monofiletyczności Scansoriopterygidae wydłuża drzewo o 4 stopnie i skutkuje pozycją Scansoriopterygidae jak najbardziej bazalnych Avialae). Analiza Turnera i in. nie zawierała jednak proponowanych [[synapomorfia|synapomorfii]] łączących oba taksony (Mortimer, online [http://dml.cmnh.org/2012Aug/msg00129.html]). ''Epidexipteryx'' ma wiele cech [[owiraptorozaur]]ów, zwłaszcza czaszki (zob. [[Epidexipteryx|opis]]), i wymuszenie jego pozycji wśród Oviraptorosauria w analizie Turnera i in. (2012) wydłuża drzewo tylko o jeden stopień (natomiast pozycja wewnątrz Avialae o dwa stopnie). | ||
=====Paraves i Eumaniraptora===== | =====Paraves i Eumaniraptora===== | ||
| − | Wśród Paraves wyróżnia się [[klad]] '''Eumaniraptora''', który wg większości badań zawiera wszystkie znane parawiale. Niektóre badania wskazują, że nie-eumaniraptorowymi parawialami są [[Scansoriopterygidae]] (m.in. [[#Turner_i_in..2C_2012|Turner i in., 2012]]) albo ''[[Bagaraatan]]'' i ''[[Xinjiangovenator]]'' ([[#Rauhut_i_Xu.2C_2005|Rauhut i Xu, 2005]]). | + | Wśród Paraves wyróżnia się [[klad]] '''Eumaniraptora''', który wg większości badań zawiera wszystkie znane parawiale. Niektóre badania wskazują, że nie-eumaniraptorowymi parawialami są [[Troodontidae]] ([[#Agnolin_i_Novas.2C_2013|Agnolin i Novas, 2013)]]), [[Scansoriopterygidae]] (m.in. [[#Turner_i_in..2C_2012|Turner i in., 2012]]; [[#Godefroit_i_in..2C_2013|Godefroit i in., 2013]]) albo ''[[Bagaraatan]]'' i ''[[Xinjiangovenator]]'' ([[#Rauhut_i_Xu.2C_2005|Rauhut i Xu, 2005]]). |
======Filogeneza - Deinonychosauria i Avialae====== | ======Filogeneza - Deinonychosauria i Avialae====== | ||
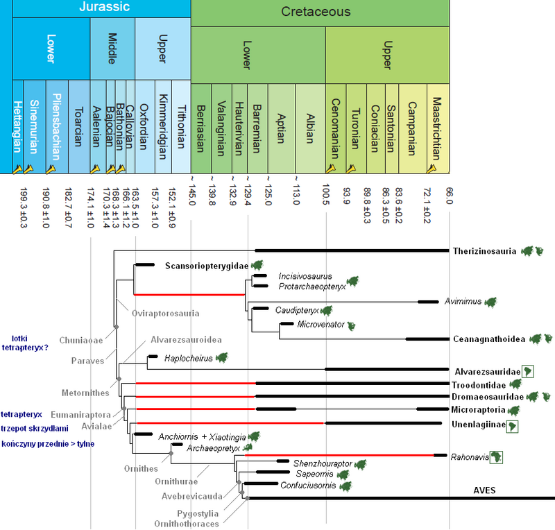
| − | Eumaniraptory podzieliły się w jurze na dwie grupy: '''Deinonychosauria''' i '''Avialae'''. Do deinonychozaurów należą [[Dromaeosauridae]] | + | Eumaniraptory podzieliły się w jurze na dwie grupy: '''Deinonychosauria''' i '''Avialae'''. Do deinonychozaurów należą prawdopodobnie dwie główne grupy: [[Dromaeosauridae]] [[Troodontidae]], które jednak mogą być bardziej bazalne. Do Deinonychosauria mogą należeć też [[Archaeopterygidae]] (jeśli te Dromaeosauridae, Troodontidae i Archaeopterygidae tworzą klad, troodontydy i dromeozaurydy grupują się w Ornithodesmiformes; jeśli zaś Archaeopterygidae są bardziej zaawansowane, Ornithodesmiformes to synonim Deinonychosauria). Z kolei [[Avialae]] to ptasia linia eumaniraptorów. |
| − | + | Wiele [[takson]]ów ma niepewną pozycję wśród trzech głównych grup Paraves: Dromaeosauridae, Troodontidae i Avialae. Dotyczy to większych grup znanych z kredy, które wg większości badań są [[bazalny]]mi Dromaeosauridae, ale mogą mieścić się u podstawy Avialae ([[Gondwana|gondwańskie]] [[Unenlagiinae]], [[Laurazja|laurazjatyckie]] [[Microraptoria]]). Niepewną pozycję mają bardzo podobne do siebie i znane z tych samych osadów z Chin jurajskie ''[[Anchiornis]]'', ''[[Xiaotingia]]'' (prawdopodobnie także ''[[Eosinopteryx]]''), które mogą być bazalnymi przedstawicielami właściwie każdej z grup (Deinonychosauria, Dromaeosauridae, Troodontidae albo Avialae; wiele badań wskazuje na Troodontidae). Podobnie zbliżony morfologicznie i czasowo ''[[Archaeopteryx]]'', który wg większości badań mieści się u podstawy Avialae a czasem Deinonychosauria, oraz późnokredowy ''[[Rahonavis]]'', który może należeć do [[Unenlagiinae]] lub Avialae (przy czym jedno nie wyklucza drugiego). Na to, że ww. taksony nie należą do Deinonychosauria wskazuje głównie [[#Agnolin_i_Novas.2C_2013|analiza Agnolina i Novasa (2013)]], wg której deinonychozaurami są wyłącznie dromeozaurydy (praktycznie ograniczone do [[Eudromaeosauria]]), Troodontidae są bardziej bazalne a Microraptoria, Unenlagiinae i klad ''Anchiornis''+''Xiaotingia'', ''Archaeopteryx'' oraz ''Rahonavis'' są kolejno coraz bardziej zaawansowanymi przedstawicielami Avialae (podobny wynik miała analiza Forster i in. (1998), gdzie Troodontidae są bliższe ptakom niż Dromaeosauridae a ''[[Rahonavis]]'' i ''[[Unenlagia]]'' należą do [[Archaeopterygidae]] - kladu najbardziej bazalnych Avialae; nieznacznie mniej prawdopodobna była hipoteza, według której ''[[Unenlagia]]'', ''[[Archaeopteryx]]'' i ''[[Rahonavis]]'' są kolejno coraz bardziej zaawansowanymi Avialae). Blisko podstawy Paraves znajdują się też prawdopodobnie [[Scansoriopterygidae]]. Niepewność co do umiejscowienia w filogenezie Paraves dotyczy też kilku fragmentarycznych (np. ''[[Shanag]]'', ''[[Hulsanpes]]''), ale także dość dobrze znanych [[rodzaj]]ów, przeważnie zaliczanych do Dromaeosauridae (''[[Mahakala]]'', ''[[Tianyuraptor]]'') i Troodontidae (''[[Jinfengopteryx]]'') (Agnolin i Novasa, 2013). | |
======Budowa i paleobiologia====== | ======Budowa i paleobiologia====== | ||
| − | Kolejne odkrycia coraz bardziej zmniejszają dystans morfologiczny dzielący przedstawicieli różne grupy wśród Paraves - chyba na tyle, że ustalenie ich filogenezy staje się coraz trudniejsze. Dzięki temu jednak można z dużą dozą pewności zrekonstruować pierwotną morfologię Paraves. Zatem pierwotne eumaniraptory były małymi drapieżnikami. Prawdopodobnie były nadrzewne i zdolne do szybowania na czterech kończynach, | + | Kolejne odkrycia coraz bardziej zmniejszają dystans morfologiczny dzielący przedstawicieli różne grupy wśród Paraves - chyba na tyle, że ustalenie ich filogenezy staje się coraz trudniejsze. Dzięki temu jednak można z dużą dozą pewności zrekonstruować pierwotną morfologię Paraves. Zatem pierwotne eumaniraptory były małymi drapieżnikami. Prawdopodobnie były nadrzewne i zdolne do szybowania na czterech kończynach, co prawdopodobnie jest też cechą [[Scansorippterygidae]] (Czerkas w Feduccia, 2013). Jednak zdaniem części autorów u Paraves brak u wyraźnych przystosowań do nadrzewnego trybu życia (Dececchi i Larsson, 2011; ci sami autorzy w tym samym roku na konferencji SVP przedstawili wyniki badań, wg których lot mógł się już pojawić u [[bazalny takson|bazalnych]] Paraves). Zaawansowane [[dromeozauryd]]y i [[troodontyd]]y mogą być wtórnie naziemne, do czego mogło dojść kilkakrotnie (''[[Eosinopteryx]]'', bardziej zaawansowane od ''[[Rahonavis]]'' [[unenlaginy]], ''[[Tianyuraptor]]''). Według alternatywnej hipotezy, pierwotne Paraves odziedziczyły roślinożerność po swoich przodkach a drapieżne są jedynie deinonychozaury (Dromaeosauridae, Troodontidae, Archaeopterygidae) (Xu i in., 2011; podobnie Godefroit i in., 2013). Paraves wykazują wiele modyfikacji obręczy barkowej, które wiąże się z uderzaniem skrzydłami (Turner i in., 2012). Długie lotki na kończynach tylnych są obecne u wielu Paraves (''[[Archaeopteryx]]'', ''[[Anchiornis]]'', ''[[Eosinopteryx]]'', ''[[Xiaotingia]]'', ''[[Microraptor]]'' i ''[[Pedopenna]]'') i zależnie od przyjętej hipotezy filogenetycznej mogą być pierwotną cechą eumaniraptorów, utraconą u bardziej zaawansowanych od ''Archaeopteryx'' ptaków (np. [[#Turner_i_in..2C_2012|Turner i in., 2012]]; [[ #Senter_i_in..2C_2012|Senter i in., 2012]]) albo cechą wyłącznie deinonychozaurów (np. [[#Godefroit_i_in..2C_2013|Godefroit i in., 2013]]). |
| − | |||
| − | |||
======Archaeopterygidae====== | ======Archaeopterygidae====== | ||
| − | Archaeopterygidae, do którego należy ''[[Archaeopteryx]]'' i jego prawdopodobne [[młodszy synonim|młodsze synonimy]], tradycyjnie uważane są za jedne z najbardziej bazalnych [[Avialae]]. Odkrycie ''[[Xiaotingia]]'' zdaniem [[#Xu_i_in..2C_2011B|Xu i in. (2011)]] ma wskazywać, że archeopterygidami są także wcześniejsze, azjatyckie ''[[Anchiornis]]'' i ''Xiaotingia'' i grupa ta znajduje się u podstawy [[Deinonychosauria]]. Jednak badania oparte na | + | Archaeopterygidae, do którego należy ''[[Archaeopteryx]]'' i jego prawdopodobne [[młodszy synonim|młodsze synonimy]], tradycyjnie uważane są za jedne z najbardziej bazalnych [[Avialae]]; klad łączący ''Archaeopteryx'' i współczesne ptaki został nazwany Ornithes. Odkrycie ''[[Xiaotingia]]'' zdaniem [[#Xu_i_in..2C_2011B|Xu i in. (2011)]] ma wskazywać, że archeopterygidami są także wcześniejsze, azjatyckie ''[[Anchiornis]]'' i ''Xiaotingia'' i grupa ta znajduje się u podstawy [[Deinonychosauria]]. Jednak badania oparte na macierzy Xu i in. inną metodą wskazują tradycyjny wynik, tj. ''Xiaotingia'' i ''Anchiornis'' jako [[troodontyd]]y, a Archaeopterygidae jako bazalne ptaki ([[#Lee_i_Worthy.2C_2012|Lee i Worthy, 2012]]). Także niewielkie zmiany w macierzy Xu i in. dokonane przez Turnera i in. (2012) nie wskazują jednoznacznie, że ''Archaeopteryx'' to deinonychozaur. Niewielkie zmiany w macierzy Xu i in. (m.in. dodanie ''[[Eosinopteryx]]''; [[#Godefroit_i_in..2C_2013|Godefroit i in., 2013]]) wskazują, że ''Archaeopteryx'' to bazalny deinonychozaur, a ''Xiaotingia'' i ''Anchiornis'' to troodontydy. Hipotezy Xu i in. (2011) nie potwierdzają kolejne badania uwzględniające ''Xiaotingia'' ([[#Senter_i_in..2C_2012|Senter i in., 2012]]; [[#Turner_i_in..2C_2012|Turner i in., 2012]]; [[#Agnolin_i_Novas..2C_2011B|Agnolin i Novas, 2013/niepublikowane]]). |
| − | |||
| − | |||
| − | |||
===Wzrok=== | ===Wzrok=== | ||
| Linia 152: | Linia 159: | ||
|- | |- | ||
| [[Tyrannosauroidea]] | | [[Tyrannosauroidea]] | ||
| − | | ''[[Guanlong]]''<ref name="nie tyran">może nie być | + | | ''[[Guanlong]]''<ref name="nie tyran">może nie być [[tyranozauroid]]em</ref> |
| ''[[Dilong]]''<ref name="nie tyran"></ref> | | ''[[Dilong]]''<ref name="nie tyran"></ref> | ||
| | | | ||
| − | | [[Tyrannosauridae]], ''[[Alectrosaurus]]''<ref name="tyrano">może być | + | | [[Tyrannosauridae]], ''[[Alectrosaurus]]''<ref name="tyrano">może być [[tyranozauryd]]em</ref>, ''[[Appalachiosaurus]]''<ref name="tyrano"></ref>, ''[[Bistahieversor]]''<ref name="tyrano">może być tyranozaurydem</ref>, ''[[Dryptosaurus]]'', ''[[Raptorex]]''<ref name="tyrano">może być tyranozaurydem</ref> |
|- | |- | ||
| [[Ornithomimosauria]] | | [[Ornithomimosauria]] | ||
| Linia 164: | Linia 171: | ||
|- | |- | ||
| [[Alvarezsauroidea ]] | | [[Alvarezsauroidea ]] | ||
| − | | ''[[Haplocheirus]]''<ref>może być | + | | ''[[Haplocheirus]]''<ref>może być [[ornitomimozaur]]em lub bardziej [[bazalny]]m celurozaurem</ref>, ''[[Patagonykus]]'', ''[[Alvarezsaurus]]'' |
| ''[[Alnashetri]]''<ref>Ryc. 5 z Makovicky i in., 2012</ref> | | ''[[Alnashetri]]''<ref>Ryc. 5 z Makovicky i in., 2012</ref> | ||
| | | | ||
| Linia 170: | Linia 177: | ||
|- | |- | ||
| [[Oviraptorosauria]] | | [[Oviraptorosauria]] | ||
| − | | | + | | ''[[Citipati]]'', ''[[Conchoraptor]]'', ''[[Ganzhousaurus]]'', ''[[Khaan]]'', "''[[Ingenia]]''" |
| | | | ||
| − | | ''[[Caudipteryx]]'' | + | | ''[[Caudipteryx]]'', ''[[Wulatelong]]'' |
| ''[[Avimimus]]'', ''[[Chirostenotes]]'', ''[[Elmisaurus]]'' | | ''[[Avimimus]]'', ''[[Chirostenotes]]'', ''[[Elmisaurus]]'' | ||
|- | |- | ||
| [[Dromaeosauridae]] | | [[Dromaeosauridae]] | ||
| [[Eudromaeosauria]], ''[[Mahakala]]'' | | [[Eudromaeosauria]], ''[[Mahakala]]'' | ||
| − | | ?''[[Bambiraptor]]''<ref>Struktura śródstopia niepewna. W | + | | ?''[[Bambiraptor]]''<ref>Struktura śródstopia niepewna. W macierzy Zhenga i in., 2009 III kość śródstopia jest oznaczona jako nieściśnięta, podobnie jak u ''Dilong''. Burnham (2004) pisze o ściśnięciu górnej części III kości śródstopia i spłaszczeniu jej całej, ilustracja w Burnham i in. (2000) może być interpretowana jako forma plezjomorficzna, ''pre-subarctometatausus'' albo ''subarctometatarusus''</ref>, ?''[[Tianyuraptor]]''<ref>Struktura śródstopia niepewna. Wg Zhenga i in., 2009 kość III śródstopia jest znacznie ściśnięta proksymalnie, lecz w mniejszym stopniu niż u innych dromeozaurydów z Liaoning</ref> |
| ''[[Graciliraptor]]'', ''[[Microraptor]]'', ''[[Sinornithosaurus]]'' | | ''[[Graciliraptor]]'', ''[[Microraptor]]'', ''[[Sinornithosaurus]]'' | ||
| | | | ||
| Linia 184: | Linia 191: | ||
| | | | ||
| | | | ||
| − | | ''[[Mei]]'', ''[[Sinornithoides]]'', ''[[Sinovenator]]''<ref>może być | + | | ''[[Eosinopteryx]]''''<ref>Godefroit i in. (2013), na rycinie 3 g III kość śródstopia wygląda na nieściśniętą.</ref>, ,''[[Mei]]'', ''[[Sinornithoides]]'', ''[[Sinovenator]]''<ref>może być [[bazalny]]m [[deinonychozaur]]em albo [[dromeozauryd]]em</ref>, ?Lori<ref>nienazwany [[troodontyd ]]z kimerydu USA (WDC DML001). Ma ''subarctometatarsus'' (obserwacja zdjęcia) lub ''arctometatarsus'' (tak Hartman i in., 2005).</ref> |
| ''[[Borogovia]]'', ''[[Linhevenator]]'', ''[[Philovenator]]'', ''[[Sinusonasus]]'', ''[[Talos]]'', ''[[Tochisaurus]]'', ''[[Troodon]]'', ''[[Zanabazar]]'' | | ''[[Borogovia]]'', ''[[Linhevenator]]'', ''[[Philovenator]]'', ''[[Sinusonasus]]'', ''[[Talos]]'', ''[[Tochisaurus]]'', ''[[Troodon]]'', ''[[Zanabazar]]'' | ||
|- | |- | ||
| − | | Inne [[Paraves]]<ref>wiele prawdopodobnie należy do Dromaeosauridae albo Troodontidae</ref> | + | | Inne [[Paraves]]<ref>wiele prawdopodobnie należy do [[Dromaeosauridae]] albo [[Troodontidae]]</ref> |
| − | | ''[[Rahonavis]]''<ref>może być [[unenlagin]]em (w Dromaeosauridae albo [[Avialae]]) albo | + | | ''[[Rahonavis]]''<ref>może być [[unenlagin]]em (w [[Dromaeosauridae]] albo [[Avialae]]) albo [[bazalny]]m [[Avialae]]</ref> |
| | | | ||
| − | | ''[[Anchiornis]]''<ref>bazalny: troodontyd, deinonychozaur albo ptak</ref>, ''[[Archaeopteryx]]''<ref>bazalny:deinonychozaur albo ptak</ref>, ''[[Austroraptor]]''<ref name="unenlagin">[[Unenlagiinae]] - bazalne Dromaeosauridae albo Avialae</ref>, ''[[Buitreraptor]]''<ref name="unenlagin"></ref>, ''[[Neuquenraptor]]''<ref name="unenlagin"></ref>, ''[[Pamparaptor]]''<ref>prawdopodobnie ''subarctometatarsus'' (obserwacja własna zdjęcia i Cau - online [http://theropoda.blogspot.com/2011/03/pamparaptor-micros-porfiri-et-al-2011.html#more] - którego niepublikowana analiza wskazuje, że to unenlagin)</ref>, ?''[[Pedopenna]]''<ref>[[Eumaniraptora]] ''[[incertae sedis]]''</ref> | + | | ''[[Anchiornis]]''<ref>bazalny: [[troodontyd]], [[deinonychozaur]] albo [[Avialae|ptak]]</ref>, ''[[Archaeopteryx]]''<ref>bazalny:deinonychozaur albo ptak</ref>, ''[[Austroraptor]]''<ref name="unenlagin">[[Unenlagiinae]] - bazalne Dromaeosauridae albo Avialae</ref>, ''[[Buitreraptor]]''<ref name="unenlagin"></ref>, ''[[Neuquenraptor]]''<ref name="unenlagin"></ref>, ''[[Pamparaptor]]''<ref>prawdopodobnie ''subarctometatarsus'' (obserwacja własna zdjęcia i Cau - online [http://theropoda.blogspot.com/2011/03/pamparaptor-micros-porfiri-et-al-2011.html#more] - którego niepublikowana analiza wskazuje, że to unenlagin)</ref>, ?''[[Pedopenna]]''<ref>[[Eumaniraptora]] ''[[incertae sedis]]''</ref> |
|- | |- | ||
|} | |} | ||
| Linia 204: | Linia 211: | ||
==Wymiary== | ==Wymiary== | ||
| − | [5 cm (''Mellisuga helenae'')], ~43 cm (''[[Parvicursor]]'') <<< 15,5-17 m (''[[Deinocheirus]]'') | + | [5 cm (''Mellisuga helenae'')], ?~30 cm (''[[Eosinopteryx]]''), ~43 cm (''[[Parvicursor]]'') <<< 15,5-17 m (''[[Deinocheirus]]'') |
| Linia 225: | Linia 232: | ||
| − | Celurozaury zróżnicowały się już w środkowej jurze (zob. też [[Carnosauria#Kiedy]]. Najstarsze niewątpliwe pochodzą z [[baton]]u (ok. 166 Ma) i są prawdopodobnie [[tyranozauroid]]ami. Opisane przez Mudrocha i in. (2011) [[trop]]y dużych (3-4 m; wg Xinga i in., [2012] aż 4,7 m) [[deinonychozaur]]ów z Nigru pochodzą ze skał o niepewnym datowaniu - najprawdopodobniej środkowojurajskich, a w każdym razie starszych niż osady formacji Tiouraren (zob. opis ''[[Spinostropheus]]''). Inne, często [[takson zaawansowany|zaawansowane]] celurozaury znane są już z późnej jury - [[ | + | Celurozaury zróżnicowały się już w środkowej jurze (zob. też [[Carnosauria#Kiedy]]). Najstarsze niewątpliwe pochodzą z [[baton]]u (ok. 166 Ma) i są prawdopodobnie [[tyranozauroid]]ami. Opisane przez Mudrocha i in. (2011) [[trop]]y dużych (3-4 m; wg Xinga i in., [2012] aż 4,7 m) [[deinonychozaur]]ów z Nigru pochodzą ze skał o niepewnym datowaniu - najprawdopodobniej środkowojurajskich, a w każdym razie starszych niż osady formacji Tiouraren (zob. opis ''[[Spinostropheus]]''). Inne, często [[takson zaawansowany|zaawansowane]] celurozaury znane są już z późnej jury Chin, ok. 161,5-159 Ma (wiek za Choiniere i in., 2013): [[bazalny]] ''[[Zuolong]]'' (161-160 Ma) i bardziej [[zaawansowany]] ''[[Aorun]]'' (~161,5 Ma), tyranozauroid ''[[Guanlong]]'' (~159,5-159 Ma), [[alwarezzauroid]] albo [[ornitomimozaur]] ''[[Haplocheirus]]'' (161-160 Ma), czy [[eumaniraptor]]y ''[[Anchiornis]]'' (161-160 Ma; Liu i in., 2012) i zbliżone wiekiem ''[[Xiaotingia]]'' i ''[[Eosinopteryx]]'' oraz okazy z [[kimeryd]]u-[[tyton]]u (156-147 Ma) z Ameryki Północnej (np. ?[[maniraptor]] ''[[Ornitholestes]]'', ''[[Coelurus]]'', ''[[Tanycolagreus]]'', ?[[troodontyd]] przezwany "Lori") i Europy (eumaniraptor ''[[Archaeopteryx]]'', ?[[kompsognatyd]] ''[[Juravenator]]''). Ząb z środkowojurajskich (?kelowej, 165-161 Ma) osadów z Chin należy prawdopodbnie do przedstawiciela [[Maniraptoriformes]] - może pochodzić od alwarezzauroida, troodontyda lub [[Dromaeosauridae|dromeozauryda]] (Han i in., 2011). |
Wiele skamielin może należeć do nieco starszych celurozaurów, jednak budzą wątpliwości z powodu niepewnego datowania bądź przypisania do Coelurosauria bardzo fragmentarycznych i w dużej części niediagnostycznych szczątków. Znaleziska eumaniraptorów z Chin - ''[[Pedopenna]]'' i [[skansoriopterygid]]ów mogą być nieznacznie starsze niż np. ''[[Proceratosaurus]]'' (baton-kimeryd: 168-152 Ma albo wczesna kreda). Ze środkowej jury pochodzą też domniemane zęby dromeozaurydów, które mogą też pochodzić od tyranozauroidów. Z wczesnej jury ([[hettang]], 202-197 Ma) ma pochodzić [[terizinozaur]] - ''[[Eshanosaurus]]'' (zob. opis). | Wiele skamielin może należeć do nieco starszych celurozaurów, jednak budzą wątpliwości z powodu niepewnego datowania bądź przypisania do Coelurosauria bardzo fragmentarycznych i w dużej części niediagnostycznych szczątków. Znaleziska eumaniraptorów z Chin - ''[[Pedopenna]]'' i [[skansoriopterygid]]ów mogą być nieznacznie starsze niż np. ''[[Proceratosaurus]]'' (baton-kimeryd: 168-152 Ma albo wczesna kreda). Ze środkowej jury pochodzą też domniemane zęby dromeozaurydów, które mogą też pochodzić od tyranozauroidów. Z wczesnej jury ([[hettang]], 202-197 Ma) ma pochodzić [[terizinozaur]] - ''[[Eshanosaurus]]'' (zob. opis). | ||
| − | Prócz omówionych niżej osobno grup, jeszcze w kredzie istniało zapewne wiele innych linii rozwojowych, będących reliktami pierwotnej radiacji celurozaurów: ''[[Bicentenaria]]'' (100-97 Ma), ''[[Nedcolbertia]]'' (być może maniraptor, 130-125 Ma) i być może także ''[[Tugulusaurus]]'' (być może niecelurozaurowy [[tetanur]], ?125-?113 Ma), ''[[Santanaraptor]]'' (bazalny maniraptor lub - wg analizy Novasa i in., 2012 - bazalny tyranozauroid albo "bazalny [[Maniraptoriformes]]", 125-113 Ma), ''[[Xinjiangovenator]]'' (być może [[parawial]], ?125-?113 Ma), ''[[Mirischia]]'' (być może kompsognatyd lub maniraptor, 113-100 Ma), ''[[Aniksosaurus]]'' (być może kompsognatyd albo [[alwarezzauroid]] - wg Cau, online [http://theropoda.blogspot.com/2009/02/darwin-day-2009-1-aniksosaurus-darwini.html] i Mortimer, online [http://home.comcast.net/~eoraptor/Ornithomimosauria.htm#Aniksosaurusdarwini], ~100-90 Ma) i ''[[Scipionyx]]'' (prawdopodobnie kompsognatyd, ~113-110 Ma), ''[[Bagaraatan]]'' (być może ornitomimozaur lub bazalny: maniraptor, parawial lub tyranozauroid) i ''[[Sinosauropteryx]]'' (prawdopodobnie kompsognatyd, 136-118 Ma). Do stosunkowo bazalnego celurozaura należeć ma fragment kości strzałkowej z [[kampanu]]-[mastrycht]]u Brazylii (Fernandes de Azevedo i in., 2012). | + | Prócz omówionych niżej osobno grup, jeszcze w kredzie istniało zapewne wiele innych linii rozwojowych, będących reliktami pierwotnej radiacji celurozaurów: ''[[Bicentenaria]]'' (100-97 Ma), ''[[Nedcolbertia]]'' (być może maniraptor, 130-125 Ma) i być może także ''[[Tugulusaurus]]'' (być może niecelurozaurowy [[tetanur]], ?125-?113 Ma), ''[[Santanaraptor]]'' (bazalny maniraptor lub - wg analizy Novasa i in., 2012 - bazalny tyranozauroid albo "bazalny [[Maniraptoriformes]]", 125-113 Ma), ''[[Xinjiangovenator]]'' (być może [[parawial]], ?125-?113 Ma), ''[[Mirischia]]'' (być może kompsognatyd lub maniraptor, wg [[Tyrannosauroidea#Cau.2C_online_2012|Cau, online 2012 tyranozauroid]], 113-100 Ma), ''[[Aniksosaurus]]'' (być może kompsognatyd albo [[alwarezzauroid]] - wg Cau, online [http://theropoda.blogspot.com/2009/02/darwin-day-2009-1-aniksosaurus-darwini.html] i Mortimer, online [http://home.comcast.net/~eoraptor/Ornithomimosauria.htm#Aniksosaurusdarwini], ~100-90 Ma) i ''[[Scipionyx]]'' (prawdopodobnie kompsognatyd, ~113-110 Ma), ''[[Bagaraatan]]'' (być może ornitomimozaur lub bazalny: maniraptor, parawial lub tyranozauroid) i ''[[Sinosauropteryx]]'' (prawdopodobnie kompsognatyd, 136-118 Ma). Do stosunkowo bazalnego celurozaura należeć ma fragment kości strzałkowej z [[kampanu]]-[mastrycht]]u Brazylii (Fernandes de Azevedo i in., 2012). |
==Gdzie== | ==Gdzie== | ||
| Linia 238: | Linia 245: | ||
==[[Kladogram]]y== | ==[[Kladogram]]y== | ||
===TWG=== | ===TWG=== | ||
| − | Wiele z [[analiza filogenetyczna|analiz kladystycznych]] jest modyfikacjami (dodanie nowych cech i [[takson]]ów, usunięcie problematycznych) | + | Wiele z [[analiza filogenetyczna|analiz kladystycznych]] jest modyfikacjami (dodanie nowych cech i [[takson]]ów, usunięcie problematycznych) macierzy nazywanej "Theropod Working Group" (lub skrótowo TWG/TWiG/ThWiG), opublikowanej po raz pierwszy w 2001 r. przez Norella, Clarka i Makovicky'ego, której celem jest zbadanie pokrewieństwa między celurozaurami. Z wielu analiz opartych na tej macierzy wybrano tylko te, których wyniki i liczba analizowanych taksonów się różnią - na korzyść badań obszerniejszych. |
====Calvo i in., 2004==== | ====Calvo i in., 2004==== | ||
| Linia 310: | Linia 317: | ||
Kladogram z Makovicky i in., 2010 / Li i in., 2010 (na podstawie Turner i in., 2007B z 42 nowymi cechami dotyczącymi relacji między bazalnymi celurozaurami i [[tetanur]]ami i dodanymi [[takson]]ami). | Kladogram z Makovicky i in., 2010 / Li i in., 2010 (na podstawie Turner i in., 2007B z 42 nowymi cechami dotyczącymi relacji między bazalnymi celurozaurami i [[tetanur]]ami i dodanymi [[takson]]ami). | ||
| + | |||
| + | ====Choiniere i in., 2010B==== | ||
| + | [[Plik:Choiniere_i_in.,_2010B.jpg]] | ||
| + | |||
| + | Kladogram z Choiniere i in., 2010B (na podstawie Choiniere, niepublikowane). | ||
====Zheng i in., 2010==== | ====Zheng i in., 2010==== | ||
| Linia 374: | Linia 386: | ||
Kladogram z Xu i in., 2011B (na podstawie [[#Hu_i_in..2C_2009|Hu i in., 2009]] z dodanym ''[[Xiaotingia]]'' i 11 nowymi cechami). | Kladogram z Xu i in., 2011B (na podstawie [[#Hu_i_in..2C_2009|Hu i in., 2009]] z dodanym ''[[Xiaotingia]]'' i 11 nowymi cechami). | ||
| + | |||
| + | ====Senter, 2011==== | ||
| + | [[Plik:Senter_2011.PNG]] | ||
| + | |||
| + | Kladogram z Senter, 2011 (na podstawie Senter, 2010 z wieloma zmianami, m.in. rewizją kodowania wielu taksonów, rozdzieleniem ''[[Microraptor]] zhaoianus'' na 4 odrębne taksony, dodaniem NGMC 91do ''[[Sinornithosaurus]] millenii'' oraz [[synonim]]izacją ''[[Linheraptor]]'' i ''[[Tsaagan]]''). | ||
====Lee i Worthy, 2012==== | ====Lee i Worthy, 2012==== | ||
| Linia 380: | Linia 397: | ||
Filogram na podstawie analizy największego prawdopodobieństwa z Lee i Worthy, 2012 (na podstawie [[#Xu_i_in..2C_2011B|Xu i in., 2011B]]). | Filogram na podstawie analizy największego prawdopodobieństwa z Lee i Worthy, 2012 (na podstawie [[#Xu_i_in..2C_2011B|Xu i in., 2011B]]). | ||
| − | ==== | + | ====Choiniere i in., 2012==== |
| − | [[Plik: | + | [[Plik:Choiniere_et_2012_Coeluro.PNG]] |
| − | Kladogram z | + | Kladogram z Choiniere i in., 2012. |
====Dececchi i in., 2012==== | ====Dececchi i in., 2012==== | ||
| Linia 401: | Linia 418: | ||
====Turner i in., 2012==== | ====Turner i in., 2012==== | ||
| − | [[Plik:Turner_i_in._2012_Dromaeosauridae.jpeg|800px | + | [[Plik:Turner_i_in._2012_Dromaeosauridae.jpeg|800px]] |
Kladogram z Turner i in., 2012 (na podstawie Turner, 2007B z wieloma zmianami). | Kladogram z Turner i in., 2012 (na podstawie Turner, 2007B z wieloma zmianami). | ||
| Linia 409: | Linia 426: | ||
Kladogram z Xu i in., 2012B (na podstawie Choiniere, 2010A z dodanym ''[[Yutyrannus]]''). | Kladogram z Xu i in., 2012B (na podstawie Choiniere, 2010A z dodanym ''[[Yutyrannus]]''). | ||
| + | |||
| + | ====Godefroit i in., 2013A==== | ||
| + | [[Plik:Godefroit_i_in._2013_Paraves.PNG]] | ||
| + | |||
| + | Kladogram z Godefroit i in., 2013 (na podstawie [[#Xu_i_in..2C_2011B|Xu i in., 2011A]], z dodanym ''[[Eosinopteryx]]'' i ''[[Jinfengopteryx]]'' i czterema nowymi cechami). | ||
| + | |||
| + | ====Agnolin i Novas, 2013==== | ||
| + | [[Plik:Agnolin_i_Novas_2013.PNG]] | ||
| + | |||
| + | [[Plik:Agnolin_i_Novas_2013_stratygrafia.PNG|800px]] | ||
| + | |||
| + | Kladogramy z Agnolin i Novas, 2013 - u góry częściowy z publikacji, na dole uproszczony i skalibrowany stratygraficznie (na podstawie [[##Agnolin_i_Novas.2C_2011A|Agnolin i Novas, 2011A]], z dodanymi 63 cechami, głównie z [[#Xu_i_in..2C_2009A|Xu i in., 2009A]], modyfikacjami kodowań i dodaniem ''[[Xiaotingia]]''). | ||
| + | |||
| + | <small>W kladogramie niżej zaznaczono: kilka cech dotyczących rozwoju lotu, które wg Agnolina i Novasa pojawiły się w danym kladzie; informacje o geografii (w ramce formy z Gondwany; dla uproszczenia pominięto niektóre taksony: w [[Alvarezsauridae]] – formy z Ameryki Płn. i Azji, gdyż są późniejsze i zaawansowane oraz w [[Microraptoria]] ''[[Hesperonychus]]'' z Ameryki Płn., gdyż jest z późnej kredy); istotne luki w zapisie kopalnym zaznaczono na czerwono. „Tetrapteryx” oznacza powstanie morfologii „czteroszkszydłego lotnika”, ze znakiem zapytania za Czerkas w Feduccia, 2013. Pominięto problematyczne: ''[[Caenagnathus]]'' (?=''[[Chirostenotes]]''), ''[[Wellnhoferia]]'' (?=''[[Archaeopteryx]]''). Dodano ''[[Haplocheirus]]'' i uwzględniono ''[[Alnashetri]]'' jako alwarezzauryda (wczesny cenoman?) oraz Hesperonychus i ''[[Luanchuanraptor]]'' jako mikroraptory. Nie dodano „Lori” - nienazwanego [[troodontyd]]a z późnej jury Ameryki Płn. opisanego w abstrakcie z konferencji SVP z 2005 r. (jego filogeneza jest niepewna biorąc pod uwagę m.in. wyłączenie z Troodontidae ''[[Jinfengopteryx]]''). Wiek [[Scansoriopterygidae]] i ''[[Anchiornis]]'' został wyśrodkowany (mogą być z batonu-kimerydu). Tabela stratygraficzna z International Chronostratigraphic Chart, International Commission on Stratigraphy, 2012 (grafika przygotowana przez K.M. Cohen, S. Finney, P.L. Gibbard); grafiki kontynentów z [http://commons.wikimedia.org/wiki/Grey-green_orthographic_projections_maps].</small> | ||
===Nie TWG=== | ===Nie TWG=== | ||
| Linia 451: | Linia 482: | ||
[[Plik:Xu_i_in.,_2006.jpg]] | [[Plik:Xu_i_in.,_2006.jpg]] | ||
| − | Ryc. I Skalibrowany stratygraficznie kladogram z Xu i in., 2006 - konsensus Adamsa (na podstawie | + | Ryc. I Skalibrowany stratygraficznie kladogram z Xu i in., 2006 - konsensus Adamsa (na podstawie macierzy Rauhuta, 2003 skupionej na [[bazalny takson|bazalnych]] [[teropod]]ach, z dodanymi ''[[Guanlong]]'' i ''[[Dilong]]'' oraz odjętym ''[[Deltadromeus]]''). [[Tyrannosauroidea]] zawiera ''[[Stokesosaurus]]'' i ww., [[Compsognathidae]] ''[[Mirischia]]'', a [[Avialae]] ''[[Unenlagia]]''. Skala czasu za Walker i Geissman, 2009. W ścisłym konsensusie do [[politomia|politomii]] u podstawy Coelurosauria należało też Tyrannosauroidea. |
====Sadleir i in., 2008==== | ====Sadleir i in., 2008==== | ||
| Linia 471: | Linia 502: | ||
[[Plik:Rauhut_i_in.,_2010_celu.jpg]] | [[Plik:Rauhut_i_in.,_2010_celu.jpg]] | ||
| − | Kladogram z Rauhut, Milner i Moore-Fay, 2010 - ścisły konsensus po odjęciu ''[[Stokesosaurus]]'' (na podstawie | + | Kladogram z Rauhut, Milner i Moore-Fay, 2010 - ścisły konsensus po odjęciu ''[[Stokesosaurus]]'' (na podstawie macierzy Rauhuta, 2003 - skupionej na bazalnych teropodach, z wieloma zmianami, m.in. dodaniem ''[[Guanlong]]'', ''[[Dilong]]'', ''[[Tugulusaurus]]'' i ''[[Tanycolagreus]]''). W ścisłym konsensusie ''[[Stokesosaurus]]'' tworzył [[politomia|politomię]] wraz z ''[[Proceratosaurus]]'', ''Dilong'', ''Guanlong'' i pozostałymi [[tyranozauroid]]ami (w drzewku figurującymi jako [[Tyrannosauridae]], zawierającym ''[[Albertosaurus]]'', ''[[Alectrosaurus]]'', ''[[Alioramus]] remotus'', ''[[Aublysodon]] mirandus'', ''[[Daspletosaurus]] torosus'', ''[[Gorgosaurus]]'', ''[[Maleevosaurus]]'', ''[[Shanshanosaurus]]'', ''[[Tarbosaurus]]'' i ''[[Tyrannosaurus]]''). [[Takson]] [[Maniraptora]] został zakodowany jako jeden OTU (operational taxonomic unit). 'C'. ''maortuensis'' to obecnie - po redeksrypcji - ''[[Shaochilong]] maortuensis'', uważany za [[karnozaur]]a. ''[[Bagaraatan]]'' z racji definicji Maniraptora należy do tego [[klad]]u. |
====Xu i in, 2009 (II)==== | ====Xu i in, 2009 (II)==== | ||
| Linia 478: | Linia 509: | ||
Kladogram z Xu i in, 2009 - II, po odjęciu ''[[Hagryphus]]'', który tworzył [[politomia|politomię]] z [[Microraptoria]], bardziej [[bazalny takson|bazalnymi]] od ''[[Byronosaurus]]'' [[troodontyd]]ami, ''[[Buitreraptor]]'' i ''[[Mahakala]]''. | Kladogram z Xu i in, 2009 - II, po odjęciu ''[[Hagryphus]]'', który tworzył [[politomia|politomię]] z [[Microraptoria]], bardziej [[bazalny takson|bazalnymi]] od ''[[Byronosaurus]]'' [[troodontyd]]ami, ''[[Buitreraptor]]'' i ''[[Mahakala]]''. | ||
| − | + | ====Naish i in., 2012==== | |
| − | |||
| − | |||
| − | |||
| − | |||
| − | ====Naish i in., | ||
[[Plik:Naish_i_in.,_2011.jpg]] | [[Plik:Naish_i_in.,_2011.jpg]] | ||
| − | Kladogram z Naish i in., | + | Kladogram z Naish i in., 2012 (na podstawie Cau, niepublikowane). |
| − | |||
| − | |||
| − | |||
| − | |||
| − | |||
===Niepublikowane=== | ===Niepublikowane=== | ||
| Linia 509: | Linia 530: | ||
Agnolin, F.L. & Novas, F.E. (2011A) "Unenlagiid theropods: are they members of the Dromaeosauridae (Theropoda, Maniraptora)?" Anais da Academia Brasileira de Ciências, 83(1), 117-162. | Agnolin, F.L. & Novas, F.E. (2011A) "Unenlagiid theropods: are they members of the Dromaeosauridae (Theropoda, Maniraptora)?" Anais da Academia Brasileira de Ciências, 83(1), 117-162. | ||
| + | |||
| + | Agnolín, F.L. & Novas, F.E. (2013) "Avian Ancestors: A Review of the Phylogenetic Relationships of the Theropods Unenlagiidae, Microraptoria, Anchiornis and Scansoriopterygidae" wyd. Springer, 1-105. [doi:10.1007/978-94-007-5637-3] | ||
| + | |||
| + | Balanoff, A.M. & Norell, M.A. (2012) "Osteology of Khaan mckennai (Oviraptorosauria: Theropoda)" Bulletin of the American Museum of Natural History, 372, 1-77. [[doi:10.1206/803.1]] | ||
Benson, R.B.J. (2008) "New information on Stokesosaurus, a tyrannosauroid (Dinosauria: Theropoda) from North America and the United Kingdom" Journal of Vertebrate Paleontology, 28, 732-750. | Benson, R.B.J. (2008) "New information on Stokesosaurus, a tyrannosauroid (Dinosauria: Theropoda) from North America and the United Kingdom" Journal of Vertebrate Paleontology, 28, 732-750. | ||
| + | |||
| + | Benson, R.B.J., Butler, R.J., Carrano, M.T. & O'Connor, P.M. (2012) "Air-filled postcranial bones in theropod dinosaurs: physiological implications and the ‘reptile’–bird transition" Biological Reviews, 87(1), 168-193. [[doi:10.1111/j.1469-185X.2011.00190.x]] | ||
Burnham, D.A., Derstler, K.L., Currie, P.J., Bakker, R.T., Zhou Z. & Ostrom J. H. (2000) "Remarkable new birdlike dinosaur (Theropoda: Maniraptora) from the Upper Cretaceous of Montana" University of Kansas Paleontological Contributions, 13, 1-14. | Burnham, D.A., Derstler, K.L., Currie, P.J., Bakker, R.T., Zhou Z. & Ostrom J. H. (2000) "Remarkable new birdlike dinosaur (Theropoda: Maniraptora) from the Upper Cretaceous of Montana" University of Kansas Paleontological Contributions, 13, 1-14. | ||
| Linia 528: | Linia 555: | ||
Carr, T.D., Williamson, T.E. & Schwimmer, D.R. (2005) "A new genus and species of tyrannosauroid from the Late Cretaceous (middle Campanian) Demopolis Formation of Alabama" Journal of Vertebrate Paleontology, 25, 119-143. | Carr, T.D., Williamson, T.E. & Schwimmer, D.R. (2005) "A new genus and species of tyrannosauroid from the Late Cretaceous (middle Campanian) Demopolis Formation of Alabama" Journal of Vertebrate Paleontology, 25, 119-143. | ||
| − | Carrano, M.T., Benson, R.B.J. & Sampson, S.D. (2012) "The phylogeny of Tetanurae (Dinosauria: Theropoda)" Journal of Systematic Palaeontology, 10(2), 211-300. doi: 10.1080/14772019.2011.630927 | + | Carrano, M.T., Benson, R.B.J. & Sampson, S.D. (2012) "The phylogeny of Tetanurae (Dinosauria: Theropoda)" Journal of Systematic Palaeontology, 10(2), 211-300. [[doi:10.1080/14772019.2011.630927]] |
Chatterjee, S. & Templin, R.J. (2012) "Palaeoecology, aerodynamics, and the origin of avian flight" W: Talent, J.A. (red.). "Earth and Life. Global Biodiversity, Extinction Intervals and Biogeographic Perturbations Through Time". Springer, cz. II, s. 585-612. [[doi:10.1007/978-90-481-3428-1_18]] | Chatterjee, S. & Templin, R.J. (2012) "Palaeoecology, aerodynamics, and the origin of avian flight" W: Talent, J.A. (red.). "Earth and Life. Global Biodiversity, Extinction Intervals and Biogeographic Perturbations Through Time". Springer, cz. II, s. 585-612. [[doi:10.1007/978-90-481-3428-1_18]] | ||
| Linia 534: | Linia 561: | ||
Choiniere, J.N., Xu, X., Clark, J.M., Forster, C.A., Guo, Y. & Han, F. (2010A) "A Basal Alvarezsauroid Theropod from the Early Late Jurassic of Xinjiang, China" Science, 327, 571-574. | Choiniere, J.N., Xu, X., Clark, J.M., Forster, C.A., Guo, Y. & Han, F. (2010A) "A Basal Alvarezsauroid Theropod from the Early Late Jurassic of Xinjiang, China" Science, 327, 571-574. | ||
| − | Choiniere, J.N., Clark, J.M., Forster, C.A. & Xu, X. (2010B) "A basal coelurosaur (Dinosauria: Theropoda) from the Late Jurassic (Oxfordian) of the Shishugou Formation in Wucaiwan, People's Republic of China" Journal of Vertebrate Paleontology, 30(6), 1773-1796. doi: 10.1080/02724634.2010.520779 | + | Choiniere, J.N., Clark, J.M., Forster, C.A. & Xu, X. (2010B) "A basal coelurosaur (Dinosauria: Theropoda) from the Late Jurassic (Oxfordian) of the Shishugou Formation in Wucaiwan, People's Republic of China" Journal of Vertebrate Paleontology, 30(6), 1773-1796. [[doi:10.1080/02724634.2010.520779]] |
Choiniere, J.N., Forster, C.A. & de Klerk, W.J. (2012) "New information on Nqwebasaurus thwazi, a coelurosaurian theropod from the Early Cretaceous (Hauteriverian?) Kirkwood Formation in South Africa" Journal of African Earth Sciences, 71-72, 1-17. [[doi: 10.1016/j.jafrearsci.2012.05.005]] | Choiniere, J.N., Forster, C.A. & de Klerk, W.J. (2012) "New information on Nqwebasaurus thwazi, a coelurosaurian theropod from the Early Cretaceous (Hauteriverian?) Kirkwood Formation in South Africa" Journal of African Earth Sciences, 71-72, 1-17. [[doi: 10.1016/j.jafrearsci.2012.05.005]] | ||
| − | Csiki, Z., Vremir, M., Brusatte, S.L. & Norell, M.A. (2010) "An aberrant island-dwelling theropod dinosaur from the Late Cretaceous of Romania" Proceedings of the National Academy of Sciences, 107(35), 15357-15361 | + | Csiki, Z., Vremir, M., Brusatte, S.L. & Norell, M.A. (2010) "An aberrant island-dwelling theropod dinosaur from the Late Cretaceous of Romania" Proceedings of the National Academy of Sciences, 107(35), 15357-15361. [[doi:10.1073/pnas.1006970107 ]] |
| − | Dececchi, T.A. & Larsson, H.C.E. (2011) "Assessing Arboreal Adaptations of Bird Antecedents: Testing the Ecological Setting of the Origin of the Avian Flight Stroke" PLoS ONE 6(8), e22292. doi:10.1371/journal.pone.0022292 | + | Currie, P.J. & Paulina Carabajal, A. (2012) "A new specimen of Austroraptor cabazai Novas, Pol, Canale, Porfiri and Calvo, 2008 (Dinosauria, Theropoda, Unenlagiidae) from the Latest Cretaceous (Maastrichtian) of Río Negro" Ameghiniana 49(4), 662-667. [[doi:10.5710/AMGH.30.8.2012.574]] |
| + | |||
| + | Dececchi, T.A. & Larsson, H.C.E. (2011) "Assessing Arboreal Adaptations of Bird Antecedents: Testing the Ecological Setting of the Origin of the Avian Flight Stroke" PLoS ONE 6(8), e22292. [[doi:10.1371/journal.pone.0022292]] | ||
| + | |||
| + | Dececchi, T.A. i Larsson, H.C.E. (2013) "Body and limb size dissociation at the origin of birds: uncoupling allometric constraints across a macroevolutionary transition" Evolution. [[doi:10.1111/evo.12150]] | ||
Dececchi, T.A., Larsson, H.C.E. & Hone, D.W.E. (2012) "Yixianosaurus longimanus (Theropoda: Dinosauria) and its bearing on the evolution of Maniraptora and ecology of the Jehol fauna" Vertebrata PalAsiatica, 50(2), 111-139. | Dececchi, T.A., Larsson, H.C.E. & Hone, D.W.E. (2012) "Yixianosaurus longimanus (Theropoda: Dinosauria) and its bearing on the evolution of Maniraptora and ecology of the Jehol fauna" Vertebrata PalAsiatica, 50(2), 111-139. | ||
| − | Fernandes de Azevedo, R.P., Medeiros Simbras, F., Rodrigues Furtado, M., Candeiro, C.R.A. & Paglarelli Bergqvist, L. (2012) "First Brazilian carcharodontosaurid and other newtheropod dinosaur fossils from the Campanian-Maastrichtian Presidente Prudente Formation, São Paulo State, southeastern Brazil" Cretaceous Research, doi: 10.1016/j.cretres.2012.06.004 | + | Fernandes de Azevedo, R.P., Medeiros Simbras, F., Rodrigues Furtado, M., Candeiro, C.R.A. & Paglarelli Bergqvist, L. (2012) "First Brazilian carcharodontosaurid and other newtheropod dinosaur fossils from the Campanian-Maastrichtian Presidente Prudente Formation, São Paulo State, southeastern Brazil" Cretaceous Research, 40, 131-142. [[doi:10.1016/j.cretres.2012.06.004]] |
Forster, C.A., Sampson, S.D., Chiappe, L.M. & Krause, D.W. (1998) "The Theropod Ancestry of Birds: New Evidence from the Late Cretaceous of Madagascar" Science, 279 (5358), 1915-1919. doi:10.1126/science.279.5358.1915 | Forster, C.A., Sampson, S.D., Chiappe, L.M. & Krause, D.W. (1998) "The Theropod Ancestry of Birds: New Evidence from the Late Cretaceous of Madagascar" Science, 279 (5358), 1915-1919. doi:10.1126/science.279.5358.1915 | ||
| − | Gianechini, F.A. Makovicky, P.J. & Apesteguía, S. (2011) "The teeth of the unenlagiine theropod Buitreraptor from the Cretaceous of Patagonia, Argentina, and the unusual dentition of the Gondwanan dromaeosaurids" Acta Palaeontologica Polonica, 56(2), 279-290. doi: 10.4202/app.2009.0127 | + | Gianechini, F.A. Makovicky, P.J. & Apesteguía, S. (2011) "The teeth of the unenlagiine theropod Buitreraptor from the Cretaceous of Patagonia, Argentina, and the unusual dentition of the Gondwanan dromaeosaurids" Acta Palaeontologica Polonica, 56(2), 279-290. [[doi: 10.4202/app.2009.0127]] |
| − | Han, F., Clark, J.M., Xu, X., Sullivan, C., Choiniere, J. & Hone, D.W.E. (2011) "Theropod teeth from the Middle-Upper Jurassic Shishugou Formation of northwest Xinjiang, China" Journal of Vertebrate Paleontology, 31(1), 111-126. | + | Godefroit, P., Demuynck, H., Dyke, G., Hu, D., Escuillié, F. & Claeys, P. (2013) "Reduced plumage and flight ability of a new Jurassic paravian theropod from China" Nature Communications, 4: 1394. [[doi:10.1038/ncomms2389]] |
| + | |||
| + | Han, F., Clark, J.M., Xu, X., Sullivan, C., Choiniere, J. & Hone, D.W.E. (2011) "Theropod teeth from the Middle-Upper Jurassic Shishugou Formation of northwest Xinjiang, China" Journal of Vertebrate Paleontology, 31(1), 111-126. [[doi:10.1080/02724634.2011.546291]] | ||
Holtz, T.R., (1995) "The Arctometatarsalian Pes, an Unusual Structure of the Metatarsus of Cretaceous Theropoda (Dinosauria: Saurischia)" Journal of Vertebrate Paleontology, 14(4), 480-519. | Holtz, T.R., (1995) "The Arctometatarsalian Pes, an Unusual Structure of the Metatarsus of Cretaceous Theropoda (Dinosauria: Saurischia)" Journal of Vertebrate Paleontology, 14(4), 480-519. | ||
| Linia 567: | Linia 600: | ||
Li, D., Norell, M.A., Gao, K.-Q., Smith, N.D. & Makovicky, P.J. (2010) "A longirostrine tyrannosauroid from the Early Cretaceous of China" Proceedings of the Royal Society B: Biological Sciences, 277, 211-217. | Li, D., Norell, M.A., Gao, K.-Q., Smith, N.D. & Makovicky, P.J. (2010) "A longirostrine tyrannosauroid from the Early Cretaceous of China" Proceedings of the Royal Society B: Biological Sciences, 277, 211-217. | ||
| + | |||
| + | Liu, Y.-Q., Kuang, H.W., Jiang, X.-J., Peng, N., Xu, H. & Sun, H.-Y. (2012) "Timing of the earliest known feathered dinosaurs and transitional pterosaurs older than the Jehol Biota" Palaeogeography, Palaeoclimatology, Palaeoecology, 323-325, 1-12. [[doi:10.1016/j.palaeo.2012.01.017]] | ||
Longrich, N.R. & Currie, P.J. (2009) "Albertonykus borealis, a new alvarezsaur (Dinosauria: Theropoda) from the Early Maastrichtian of Alberta, Canada: Implications for the systematics and ecology of the Alvarezsauridae" Cretaceous Researchm 30, 239-252. | Longrich, N.R. & Currie, P.J. (2009) "Albertonykus borealis, a new alvarezsaur (Dinosauria: Theropoda) from the Early Maastrichtian of Alberta, Canada: Implications for the systematics and ecology of the Alvarezsauridae" Cretaceous Researchm 30, 239-252. | ||
| Linia 578: | Linia 613: | ||
Maryańska, T., Osmólska, H. & Wolsan, M. (2002)" Avialan status for Oviraptorosauria" Acta Palaeontologica Polonica, 47, 97-116. | Maryańska, T., Osmólska, H. & Wolsan, M. (2002)" Avialan status for Oviraptorosauria" Acta Palaeontologica Polonica, 47, 97-116. | ||
| − | Mayr, G., Pohl, B. & Peters, S. (2005) “A Well-Preserved ''Archaeopteryx'' Specimen with Theropod Features” Science, 310, 1483-1486. doi: 10.1126/science.1120331 | + | Mayr, G., Pohl, B. & Peters, S. (2005) “A Well-Preserved ''Archaeopteryx'' Specimen with Theropod Features” Science, 310, 1483-1486. [[doi:10.1126/science.1120331]] |
| − | Mayr, G., Phol, B., Hartman, S. &; Peters, D.S. (2007) "The tenth skeletal specimen of ''Archaeopteryx''" Zoological Journal of the Linnean Society, 149, | + | Mayr, G., Phol, B., Hartman, S. &; Peters, D.S. (2007) "The tenth skeletal specimen of ''Archaeopteryx''" Zoological Journal of the Linnean Society, 149, 97-116. [[doi:10.1111/j.1096-3642.2006.00245.x]] |
| − | Mudroch, A., Richter, U., Joger, U., Kosma, R., Idé, O. & Maga, A. (2011) "Didactyl Tracks of Paravian Theropods (Maniraptora) from the ?Middle Jurassic of Africa" PLoS ONE 6(2), e14642. doi:10.1371/journal.pone.0014642 | + | Mudroch, A., Richter, U., Joger, U., Kosma, R., Idé, O. & Maga, A. (2011) "Didactyl Tracks of Paravian Theropods (Maniraptora) from the ?Middle Jurassic of Africa" PLoS ONE 6(2), e14642. [[doi:10.1371/journal.pone.0014642]] |
Naish, D & Martill, D. M. (2008) "Dinosaurs of Great Britain and the role of the Geological Society of London in their discovery: Ornithischia" Journal of the Geological Society, 165, 613-623. | Naish, D & Martill, D. M. (2008) "Dinosaurs of Great Britain and the role of the Geological Society of London in their discovery: Ornithischia" Journal of the Geological Society, 165, 613-623. | ||
| − | Naish, D. & Sweetman, S.C. (2011) "A tiny maniraptoran dinosaur in the Lower Cretaceous Hastings Group: Evidence from a new vertebrate-bearing locality in southeast England" Cretaceous Research, doi:10.1016/j.cretres.2011.03.001 | + | Naish, D. & Sweetman, S.C. (2011) "A tiny maniraptoran dinosaur in the Lower Cretaceous Hastings Group: Evidence from a new vertebrate-bearing locality in southeast England" Cretaceous Research, 32(4), 464-471. [[doi:10.1016/j.cretres.2011.03.001]] |
| − | Naish, D., Dyke, G., Cau, A., Escuillié, F. & Godefroit, P. ( | + | Naish, D., Dyke, G., Cau, A., Escuillié, F. & Godefroit, P. (2012) "A gigantic bird from the Upper Cretaceous of Central Asia" Biology Letters, 8(1), 97-100. [[doi: 10.1098/rsbl.2011.0683]] |
Norell, M.A., Clark, J.M. & Makovicky, P.J. (2001) "Phylogenetic relationships among coelurosaurian theropods" [w:] Gauthier, J. & Gall, L.F. (red.) "New perspectives on the origin and early evolution of birds: proceedings of the International Symposium in Honor of John H. Ostrom" Peabody Museum of Natural History, Yale University, New Haven, CT, 49-67. | Norell, M.A., Clark, J.M. & Makovicky, P.J. (2001) "Phylogenetic relationships among coelurosaurian theropods" [w:] Gauthier, J. & Gall, L.F. (red.) "New perspectives on the origin and early evolution of birds: proceedings of the International Symposium in Honor of John H. Ostrom" Peabody Museum of Natural History, Yale University, New Haven, CT, 49-67. | ||
| Linia 606: | Linia 641: | ||
Peyer, K. (2006) "A Reconsideration Of Compsognathus From The Upper Tithonian Of Canjuers, Southeastern France" Journal of Vertebrate Paleontology, 26, 879-896. | Peyer, K. (2006) "A Reconsideration Of Compsognathus From The Upper Tithonian Of Canjuers, Southeastern France" Journal of Vertebrate Paleontology, 26, 879-896. | ||
| − | Porfiri, J.D., Calvo, J.O. & dos Santos, D. (2011) "A new small deinonychosaur (Dinosauria: Theropoda) from the Late Cretaceous of Patagonia, Argentina" Anais da Academia Brasileira de Ciências, 83(1), | + | Porfiri, J.D., Calvo, J.O. & dos Santos, D. (2011) "A new small deinonychosaur (Dinosauria: Theropoda) from the Late Cretaceous of Patagonia, Argentina" Anais da Academia Brasileira de Ciências, 83(1), 109-116.[[ doi:10.1590/S0001-37652011000100007]] |
Rauhut, O.W.M. (2003) "The interrelationships and evolution of basal theropod dinosaurs" Special Papers in Palaeontology, 69, 1-213. | Rauhut, O.W.M. (2003) "The interrelationships and evolution of basal theropod dinosaurs" Special Papers in Palaeontology, 69, 1-213. | ||
| Linia 618: | Linia 653: | ||
Senter, P. (2007) "A new look at the phylogeny of Coelurosauria (Dinosauria: Theropoda)" Journal of Systematic Palaeontology, 5, 429-463. | Senter, P. (2007) "A new look at the phylogeny of Coelurosauria (Dinosauria: Theropoda)" Journal of Systematic Palaeontology, 5, 429-463. | ||
| − | Senter, P. (2010) "Using creation science to demonstrate evolution: application of a creationist method for visualizing gaps in the fossil record to a phylogenetic study of coelurosaurian dinosaurs" Journal of Evolutionary Biology, 23, 1732-1743. [[doi: 10.1111/j.1420-9101.2010.02039.x]] | + | Senter, P. (2010) "Using creation science to demonstrate evolution: application of a creationist method for visualizing gaps in the fossil record to a phylogenetic study of coelurosaurian dinosaurs" Journal of Evolutionary Biology, 23, 1732-1743. [[doi:10.1111/j.1420-9101.2010.02039.x]] |
Senter, P. (2011) "Using creation science to demonstrate evolution 2: morphological continuity within Dinosauria" Journal of Evolutionary Biology, 24 (10), 2197-2216. [[doi: 10.1111/j.1420-9101.2011.02349.x]] | Senter, P. (2011) "Using creation science to demonstrate evolution 2: morphological continuity within Dinosauria" Journal of Evolutionary Biology, 24 (10), 2197-2216. [[doi: 10.1111/j.1420-9101.2011.02349.x]] | ||
| Linia 638: | Linia 673: | ||
Sullivan, C., Hone, D. W. E., Xu, X. & Zhang, F. (2010) "The asymmetry of the carpal joint and the evolution of wing folding in maniraptoran theropod dinosaurs" Proceedings of the Royal Society B, 277, 2027-2033. | Sullivan, C., Hone, D. W. E., Xu, X. & Zhang, F. (2010) "The asymmetry of the carpal joint and the evolution of wing folding in maniraptoran theropod dinosaurs" Proceedings of the Royal Society B, 277, 2027-2033. | ||
| − | Turner, A.H., Hwang, S.H. & Norell, M.A. (2007A) "A small derived theropod from Öösh, Early Cretaceous, Baykhangor Mongolia" American Museum | + | Turner, A.H., Hwang, S.H. & Norell, M.A. (2007A) "A small derived theropod from Öösh, Early Cretaceous, Baykhangor Mongolia" American Museum Novitates, 3557, 1-27. |
Turner, A.H., Pol, D., Clarke, J.A., Erickson, G.M., & Norell, M. (2007B) "A basal dromaeosaurid and size evolution preceding avian flight" Science 317, 1378-1381. | Turner, A.H., Pol, D., Clarke, J.A., Erickson, G.M., & Norell, M. (2007B) "A basal dromaeosaurid and size evolution preceding avian flight" Science 317, 1378-1381. | ||
| Linia 644: | Linia 679: | ||
Turner, A.H., Nesbitt, S.J. & Norell, M. (2009) "A large alvarezsaurid from the Late Cretaceous of Mongolia" American Museum Novitates, 3648, 1-14. | Turner, A.H., Nesbitt, S.J. & Norell, M. (2009) "A large alvarezsaurid from the Late Cretaceous of Mongolia" American Museum Novitates, 3648, 1-14. | ||
| − | Turner, A.H., Pol, D. & Norell, M.A. (2011) "Anatomy of Mahakala omnogovae (Theropoda: Dromaeosauridae) Tögrögiin Shiree, Mongolia" American Museum Novitates, 3722, 1-66. doi: 10.1206/3722.2 | + | Turner, A.H., Pol, D. & Norell, M.A. (2011) "Anatomy of Mahakala omnogovae (Theropoda: Dromaeosauridae) Tögrögiin Shiree, Mongolia" American Museum Novitates, 3722, 1-66. [[doi:10.1206/3722.2]] |
| − | Turner, A.H., Makovicky, P.J. & Norell, M.A. (2012) "A review of dromaeosaurid systematics and paravian phylogeny" Bulletin of the American Museum of Natural History, 371, 1-206. doi:10.1206/748.1 | + | Turner, A.H., Makovicky, P.J. & Norell, M.A. (2012) "A review of dromaeosaurid systematics and paravian phylogeny" Bulletin of the American Museum of Natural History, 371, 1-206. [[doi:10.1206/748.1]] |
| + | |||
| + | Wang, S., Sun, C., Sullivan, C. & Xu X. (2013) "A new oviraptorid (Dinosauria: Theropoda) from the Upper Cretaceous of southern China" Zootaxa, 3640, 242-257. [[doi:10.11646/zootaxa.3640.2.7]] | ||
White, M.A. (2009) "The subarctometatarsus: intermediate metatarsus architecture demonstrating the evolution of the arctometatarsus and advanced agility in theropod dinosaurs" Alcheringa: An Australasian Journal of Palaeontology, 33,1-21. | White, M.A. (2009) "The subarctometatarsus: intermediate metatarsus architecture demonstrating the evolution of the arctometatarsus and advanced agility in theropod dinosaurs" Alcheringa: An Australasian Journal of Palaeontology, 33,1-21. | ||
| Linia 654: | Linia 691: | ||
Witmer, L.M. & Ridgely, R.C. (2009) "New Insights Into the Brain, Braincase, and Ear Region of Tyrannosaurs (Dinosauria, Theropoda), with Implications for Sensory Organization and Behavior" The Anatomical Record: Advances in Integrative Anatomy and Evolutionary Biology, 292, 1266-1296. | Witmer, L.M. & Ridgely, R.C. (2009) "New Insights Into the Brain, Braincase, and Ear Region of Tyrannosaurs (Dinosauria, Theropoda), with Implications for Sensory Organization and Behavior" The Anatomical Record: Advances in Integrative Anatomy and Evolutionary Biology, 292, 1266-1296. | ||
| − | Xing, L., Li, D., Harris, J.D., Bell, P.R., Azuma, Y., Fujita, M., Lee, Y.-N. & Currie, P.J. (2012A) "A new Dromaeosauripus (Dinosauria: Theropoda) ichnospecies from the Lower Cretaceous Hekou Group, Gansu Province, China" Acta Palaeontologica Polonica, doi:10.4202/app.2011.0115 | + | Xing, L., Li, D., Harris, J.D., Bell, P.R., Azuma, Y., Fujita, M., Lee, Y.-N. & Currie, P.J. (2012A) "A new Dromaeosauripus (Dinosauria: Theropoda) ichnospecies from the Lower Cretaceous Hekou Group, Gansu Province, China" Acta Palaeontologica Polonica, [[doi:10.4202/app.2011.0115]] |
Xing, L., Bell, P.R., Persons IV, W.S., Ji, S., Miyashita, T., Burns, M.E., Ji, Q. & Currie, P.J. (2012B) "Abdominal Contents from Two Large Early Cretaceous Compsognathids (Dinosauria: Theropoda) Demonstrate Feeding on Confuciusornithids and Dromaeosaurids" PLoS ONE, 7, e44012. [[doi:10.1371/journal.pone.0044012]]. | Xing, L., Bell, P.R., Persons IV, W.S., Ji, S., Miyashita, T., Burns, M.E., Ji, Q. & Currie, P.J. (2012B) "Abdominal Contents from Two Large Early Cretaceous Compsognathids (Dinosauria: Theropoda) Demonstrate Feeding on Confuciusornithids and Dromaeosaurids" PLoS ONE, 7, e44012. [[doi:10.1371/journal.pone.0044012]]. | ||
| Linia 683: | Linia 720: | ||
Xu, X., Wang, K., Zhang, K., Ma, Q., Xing, L., Sullivan, C., Hu, D., Cheng, S. & Wang, S. (2012B) "A gigantic feathered dinosaur from the Lower Cretaceous of China" Nature, 484, 92-95. [[doi:10.1038/nature10906]] | Xu, X., Wang, K., Zhang, K., Ma, Q., Xing, L., Sullivan, C., Hu, D., Cheng, S. & Wang, S. (2012B) "A gigantic feathered dinosaur from the Lower Cretaceous of China" Nature, 484, 92-95. [[doi:10.1038/nature10906]] | ||
| + | |||
| + | Xu, X., Tan, Q.-W., Wang, S., Sullivan, C., Hone, D.W.E., Han, F.-L., Ma, Q.-Y., Tan, L. & Xiao, D. (2013) "A new oviraptorid from the Upper Cretaceous of Nei Mongol, China, and its stratigraphic implications" Vertebrata PalAsiatica, 51(2), 85-101. | ||
Xu, X. & Norell, M.A. (2006) "Non-Avian dinosaur fossils from the Lower Cretaceous Jehol Group of western Liaoning, China" Geological Journal, 41, 419-437. | Xu, X. & Norell, M.A. (2006) "Non-Avian dinosaur fossils from the Lower Cretaceous Jehol Group of western Liaoning, China" Geological Journal, 41, 419-437. | ||
| Linia 696: | Linia 735: | ||
Zanno, L.E. & Makovicky, P.J. (2011A) "Herbivorous ecomorphology and specialization patterns in theropod dinosaur evolution" Proceedings of the National Academy of Sciences, 108, 232-237. [[doi:10.1073/pnas.1011924108]]. | Zanno, L.E. & Makovicky, P.J. (2011A) "Herbivorous ecomorphology and specialization patterns in theropod dinosaur evolution" Proceedings of the National Academy of Sciences, 108, 232-237. [[doi:10.1073/pnas.1011924108]]. | ||
| − | Zanno, L.E. & Makovicky, P.J. (2011B) "On the earliest record of Cretaceous tyrannosauroids in western North America: implications for an Early Cretaceous Laurasian interchange event" Historical Biology, 108(1), 232-237. [[doi: 10.1080/08912963.2010.543952]] | + | Zanno, L.E. & Makovicky, P.J. (2011B) "On the earliest record of Cretaceous tyrannosauroids in western North America: implications for an Early Cretaceous Laurasian interchange event" Historical Biology, 108(1), 232-237. [[doi:10.1080/08912963.2010.543952]] |
Zelenitsky, D., Therrien, F., Erickson, G., DeBuhr, C., Kobayashi, Y., Eberth, D. & Hadfield, F. (2012) "Feathered non-avian dinosaurs from North American provide insight into wing origins" Science, 338(6106), 510-514. [[doi:10.1126/science.1225376]] | Zelenitsky, D., Therrien, F., Erickson, G., DeBuhr, C., Kobayashi, Y., Eberth, D. & Hadfield, F. (2012) "Feathered non-avian dinosaurs from North American provide insight into wing origins" Science, 338(6106), 510-514. [[doi:10.1126/science.1225376]] | ||
| Linia 709: | Linia 748: | ||
Dececchi, A. & Larsson, H. (2011) "The Origin of wings" SVP 2011 Program and Abstracts Book, 97 [abstrakt] | Dececchi, A. & Larsson, H. (2011) "The Origin of wings" SVP 2011 Program and Abstracts Book, 97 [abstrakt] | ||
| + | |||
| + | Feduccia, A. (2013) "Birds origins anew" The Auk, 130(1), 1-12. | ||
Lamanna, M., Sues, H.-D., Schachner, E. & Lyson, T. (2011) "A new caenagnathid oviraptorosaur (Theropoda: Maniraptora) from the Upper Cretaceous (maastrichtian) Hell Creek Formation of the western United States" SVP 2011 Program and Abstracts Book, 140 [abstrakt] | Lamanna, M., Sues, H.-D., Schachner, E. & Lyson, T. (2011) "A new caenagnathid oviraptorosaur (Theropoda: Maniraptora) from the Upper Cretaceous (maastrichtian) Hell Creek Formation of the western United States" SVP 2011 Program and Abstracts Book, 140 [abstrakt] | ||
| − | + | Stone, R. (2012) "Dinosaur Kingpin Opens Fossil Bonanza to Science" Science, 337, 900-901. [[doi:10.1126/science.337.6097.900]] | |
| − | |||
| − | Stone, R. (2012) "Dinosaur Kingpin Opens Fossil Bonanza to Science" Science, 337, 900-901. doi: 10.1126/science.337.6097.900 | ||
Turner, A. (2008) "Phylogenetic history and body size evolution in coelurosaur theropods" Journal of Vertebrate Paleontology, 28, 154A [abstrakt]</small> | Turner, A. (2008) "Phylogenetic history and body size evolution in coelurosaur theropods" Journal of Vertebrate Paleontology, 28, 154A [abstrakt]</small> | ||
| Linia 724: | Linia 763: | ||
* celurozaurach o niepewnej klasyfikacji: | * celurozaurach o niepewnej klasyfikacji: | ||
| − | : | + | : ?''[[Aniksosaurus]]'', ''[[Aorun]]'', "[[Arkansaurus]]", ''[[Bagaraatan]]'', (''[[Calamospondylus]]''), ''[[Coelurus]]'', (''[[Heptasteornis]]''), ''[[Itemirus]]'', "[[Kagasaurus]]", ''[[Nqwebasaurus]]'', (''[[Phaedrolosaurus]]''), ''[[Santanaraptor]]'', ''[[Tanycolagreus]]'', "[[Tonouchisaurus]]" |
* [[kompsognatyd]]ach: | * [[kompsognatyd]]ach: | ||
| Linia 733: | Linia 772: | ||
: (''[[Bradycneme]]''), (''[[Elopteryx]]''), (''[[Ilerdopteryx]]''), ?''[[Ornitholestes]]'', ''[[Yaverlandia]]'', ''[[Yixianosaurus]]'' | : (''[[Bradycneme]]''), (''[[Elopteryx]]''), (''[[Ilerdopteryx]]''), ?''[[Ornitholestes]]'', ''[[Yaverlandia]]'', ''[[Yixianosaurus]]'' | ||
| + | |||
| + | * [[skansoriopterygid]]ach | ||
| + | |||
| + | : ?''[[Epidexipteryx]]'', ''[[Scansoriopteryx]]'' | ||
* bazalnych [[parawial]]ach i tych o niejasnej klasyfikacji: | * bazalnych [[parawial]]ach i tych o niejasnej klasyfikacji: | ||
| − | : (''[[Cretaaviculus]]''), ''[[ | + | : (''[[Cretaaviculus]]''), ''[[Hulsanpes]]'', ''[[Pamparaptor]]'', ''[[Paronychodon]]'', ?''[[Pedopenna]]'', ''[[Pneumatoraptor]]'', ''[[Richardoestesia]]'', ??''[[Unquillosaurus]]'', ''[[Wyleyia]]'', ??''[[Xinjiangovenator]]'' |
* i o [[archeopterygid]]ach: | * i o [[archeopterygid]]ach: | ||
Wersja z 22:56, 25 lip 2013
Hasło do znaczącej aktualizacji
| Autor: | Korekta: |
| Maciej Ziegler | Tomasz Skawiński, Dawid Mika |
Nomenklatura
- Coelurosauria (Huene, 1914)
- >Passer domesticus ~ Allosaurus fragilis (Holtz, Molnar i Currie, 2004; zmodyfikowano z Holtz, 1996; zmodyfikowano z Gauthier, 1986)
- Tyrannoraptora (Sereno, 1999)
- <Tyrannosaurus rex & Passer domesticus (Holtz, Molnar i Currie, 2004; zmodyfikowano z Sereno, 1999).
- Compsognathidae (Cope, 1875)
- >Compsognathus longipes ~ Passer domesticus (Holtz, Molnar i Currie, 2004)
- Maniraptoriformes (Holtz, 1995/1996)
- <Ornithomimus velox & Passer domesticus (Maryańska, Osmólska i Wolsan, 2002; zmodyfikowano z Holtz, 1996)
- Do tego samego kladu odnosi się nazwa Bullatosauria (Holtz, 1994), mająca grupować w zamyśle twórcy zaawansowanych przedstawicieli Arctometatarsalia: Troodontidae i Ornithomimidae (zob. artykuł o Ornithomimosauria). Bullatosauria została zdefiniowana w tej samej publikacji co Maniraptoriformes, lecz dwie strony wcześniej - co czyniłoby ważną tę pierwszą nazwę. Jednak wg nowszych, obszerniejszych analiz opartych na nowych danych zasięg Bullatosauria jest tak drastycznie szerszy od początkowo zamierzonego (zawiera większość celurozaurów, w tym ptaki), że to nazwę Maniraptoriformes należy uznać za obowiązującą (nieliczne analizy wykazują jednak klad Troodontidae+Ornithomimidae - zob. Senter i in., 2004).
- Ornithomimoidea (Marsh, 1890 sensu Zhao, 1983)
- <Ornithomimus velox & Shuvuuia deserti (zmodyfikowano z Sereno, 1999)
- Jeśli alwarezzauroidy nie są blisko spokrewnione z ornitomimozaurami to Ornithomimoidea staje się nieważna. Jeśli natomiast są, to nazwa dotyczy kladu tworzonego przez te dwie grupy.
- Metornithes (Perle, Norell, Chiappe i Clark, 1993)
- <Mononykus olecranus & Passer domesticus (zmodyfikowano z Chiappe, 1995)
- Kolejny potencjalny synonim Maniraptoriformes. Perle i współpracownicy (1993) użyli tej nazwy dla ptaków bardziej zaawansowanych od Archaeopteryx, lecz nie jest jasne, czy to definicja tego kladu, czy należy raczej używać późniejszej Chiappego (1995).
- Maniraptora (Gauthier, 1986)
- >Passer domesticus ~ Ornithomimus velox (Maryańska, Osmólska i Wolsan, 2002; zmodyfikowano z Padian, Hutchinson i Holtz, 1997; zmodyfikowano z Gauthier, 1986)
- Aviremigia (Gauthier i de Queiroz, 2001)
- >lotki i sterówki (=duże, sztywne, pióra konturowe z haczykami na promykach wyrastające z kończyn przednich i ogona) (Passer domesticus) (Gauthier i de Queiroz, 2001)
- Chuniaoae (Ji, Currie, Norell i Ji, 1998)
- <Caudipteryx zoui & Passer domesticus (zmodyfikowano z Martyniuk, 2012)
- Paraves (Sereno, 1997)
- >Passer domesticus ~ Oviraptor philoceratops (Holtz i Osmólska, 2004; zmodyfikowano z Sereno, 1998)
- Eumaniraptora (Padian, Hutchinson i Holtz, 1997)
- <Deinonychus antirrhopus & Passer domesticus (Maryańska, Osmólska i Wolsan, 2002; zmodyfikowano z Padian, Hutchinson i Holtz, 1999)
- Deinonychosauria (Colbert i Russell, 1969)
- >Deinonychus antirrhopus ~ Passer domesticus (Holtz i Osmólska, 2004; zmodyfikowano z Padian, 1997)
- Ornithodesmiformes (Martyniuk, 2012)
- >Ornithodesmus cluniculus & Dromaeosaurus albertensis & Troodon formosus ~ Archaeopteryx lithographica (Martyniuk, 2012)
- Powyższa definicja jest niepewna, gdyż Martyniuk użył znaku "," w miejsce "~". Ornithodesmiformes jest prawdopodobnie synonimem Deinonychosauria, a jeśli Archaeopteryx jest deinonychozaurem, to jest to klad grupujący bardziej zaawansowane od niego deinonychozaury.
- Ornithes (Martyniuk, 2012)
- <Archaeopteryx lithographica & Passer domesticus (Martyniuk, 2012)
- Archaeopterygidae (Huxley, 1871)
- >Archaeopteryx lithographica ~ Dromaeosaurus albertensis v Passer domesticus (Xu, You, Du i Han, 2011)
- Prawdopodobnym synonimem tej nazwy jest Saurornithes (Nicholson, 1878), zdefiniowane jako >Archaeopteryx lithographica ~ Passer domesticus (Martyniuk, 2012). Jeśli Archaeopterygidae są bazalnymi deinonychozaurami, Saurornithes to synonim Deinonychosauria.
- Scansoriopterygidae (Czerkas i Yuan, 2002)
- >Epidendrosaurus ningchengensis ~ Passer domesticus v Dromaeosaurus albertensis (Godefroit, Demuynck, Dyke, Hu, Escuillié & Claeys, 2013)
- Wcześniejsza definicja - <Epidexipteryx hui & Epidendrosaurus ningchengensis (zmodyfikowano z Zhang, Zhou, Xu, Wang & Sullivan, 2008) jest problematyczne, gdyż Epidexipteryx i Epidendrosaurus mogą nie tworzyć grupy monofiletycznej (Turner i in., 2012), w wyniku czego do Scansoriopterygidae należałyby praktycznie wszystkie Paraves.
- Avialae Gauthier, 1986
- >Passer domesticus ~ Deinonychus antirrhopus (zmodyfikowano z Gauthier, 1986)
- Averaptora - >Passer domesticus ~ Dromaeosaurus albertiensis (zmodyfikowano z Novas i Agnolín, 2013) jest młodszym synonimem tak definiowanego Avialae.
.
Charakterystyka
O ile tetanury są najbardziej zróżnicowaną grupą teropodów, to celurozaury ("puste ogony") są tego kwintesencją. Pierwsze celurozaury były zapewne średniej wielkości (3-6 m) drapieżnikami. Obecnie trudno wskazać niewątpliwe synapomorfie tego kladu. Można wśród nich zaobserwować plany budowy ciała znane u pozostałych grup, choć niewiele jest wśród nich wielkich drapieżników. Celurozaury wytworzyły olbrzymią ilość nowych, niezwykłych form. Szybka ewolucja i dywersyfikacja tej grupy w środkowej jurze doprowadziła do powstania ptaków i mnóstwa innych linii rozwojowych. Poza ptakami, najważniejsze to omówione w osobnych działach:
- Tyrannosauroidea
- Ornithomimosauria
- Alvarezsauroidea
- Therizinosauria
- Oviraptorosauria
- Dromaeosauridae
- Troodontidae
Budowa ogólnie
Pierwsze celurozaury miały szczęki najeżone małymi, czasem ząbkowanymi i ostrymi zębami. Ich mózgi były przynajmniej dwukrotnie większe niż u innych teropodów. Oczodoły były zaokrąglone, nozdrza zewnętrzne duże, a dół przedoczodołowy wydłużony. Żebra szyjne były krótkie i szerokie. Kończyny przednie były długie, smukłe i funkcjonalnie trójpalczaste - zapewne nadawały się do łapania małych zwierząt. Skrzydło kości biodrowej (iliac blade) było pochylone przyśrodkowo a jej szypuła łonowa była przedni-otylnie długa i wąska z wklęsłą przednią krawędzią. Kończyny tylne - szczególnie podudzie - były długie i pozwalały na szybki bieg. Wyrostki kolczyste kręgów ze środkowej części ogona były pół-prostokątne. Szewrony na końcu ogona były mocno spłaszczone (kształtem przypominały kajak), co czyniło końcówkę ogona bardzo cienką. Istotnymi synapomorfiami są rozległe półki (shelves) na kości szczękowej tworzyły długie podniebienie wtórne, płaskie z obu stron (amphiplatyan) trzony kręgów szyjnych i przednich grzbietowych (u niektórych alwarezzauroidów i ptaków sytuacja wygląda inaczej), wyrostek wznoszący (ang. ascending process) kości skokowej oddzielony od części kłykciowej oraz trójkątny wyrostek zasłaniający (obturator process) kości kulszowej, którego tylny cześć łączy się z trzonem kości kulszowej (Turner i in., 2012).
W ewolucji celurozaurów można dostrzec wydłużanie się kończyn przednich (Dececchi i Larsson, 2013) oraz zapewne powiązane z tym rozwój piór i zwiększanie się asymetrii nadgarstka, która pozwalała ptakopodobnym dinozaurom składać dłonie w dół, w sposób charakterystyczny dla ptaków (Sullivan i in., 2010). Zdaniem Chatterjee i Templina (2012) wielkość i struktura mózgu oraz dobry wzrok (duże oczodoły i zwrócenie oczu do przodu) są najsilniejszymi dowodami na nadrzewność celurozaurów. Kilka grup silnie rozwinęło pneumatyzację szkieletu (Tyrannosauroidea, Therizinosauria, Oviraptorosauria i wiele Paraves, być może także Ornithomimosauria) (Benson i in., 2012).
Pióra
U wielu celurozaurów znaleziono świetnie zachowane pióra, które pozwoliły nawet na zbadanie ich koloru (zob. artykuł o barwach piór sprzed milionów lat [5]). Dzięki temu nie ma żadnych wątpliwości co do upierzenia prawie wszystkich przedstawicieli omawianej grupy (tylko najbardziej bazalne, takie jak Zuolong czy Bicentenaria, mogły być pokryte jedynie łuskami). Całkiem możliwe, że twory te pojawiły się jednak już wcześniej i nie są cechą jedynie celurozaurów (zob. artykuł o Tetanurae i opisy Concavenator oraz Tianyulong).
Badania filogenezy
Pokrewieństwo między celurozaurami było przed długi czas kontrowersyjne, lecz odkrycia nowych, bardziej bazalnych i wcześniejszych przedstawicieli różnych grup - szczególnie z wczesnej kredy Chin - spowodowały lepsze poznanie ich filogenezy i odrzucenie wielu wcześniejszych hipotez. Wiąże się to głównie z opisaniem pod koniec XX i w początkach XXI wieku nowych tyranozauroidów (Eotyrannus - 2001, Dilong - 2004, Guanlong - 2006), alwarezzauroidów (Haplocheirus - 2010), terizinozaurów (Alxasaurus - 1994, Beipiaosaurus - 1999, Falcarius - 2005), owiraptorozaurów (Protarchaeopteryx - 1997, Caudipteryx - 1998, 2000, Incisivosaurus - 2002), dromeozaurydów (Sinornithosaurus - 1999, 2004, Microraptor - 2000, 2003), troodontydów (Sinovenator - 2002, Mei - 2004). Jednak relacje wielu grup (Compsognathidae, Alvarezsauroidea, Therizinosauria, Scansoriopterygidae i kilka grup Paraves) z innymi wciąż pozostają niepewne.
Ewolucja: pierwsze celurozaury; Tyrannoraptora
Pierwszymi grupami, które oddzieliły się od wspólnego pnia były tyranozauroidy (Tyrannosauroidea) albo kompsognatydy (Compsognathidae). Obecnie dominuje pogląd, że wcześniej wyodrębniły się tyranozauroidy, które łączy się z pozostałymi celurozaurami w klad nazwany Tyrannoraptora. W jednym z badań (Zanno i in., 2009) dinozaury zaliczane do Compsognathidae okazały się tyranozauroidami - inaczej mówiąc nazwy Compsognathidae i Tyrannosauroidea stały się synonimami (aczkolwiek zapewne wynika to z faktu, iż w analizie uwzględniono dwa tyranozaurydy i tylko jednego bazalnego tyranozauroida - Dilong, który wykazuje duże podobieństwo do kompsognatydów).
Compsognathidae
To grupa małych (>0,7-2,4 m; jak donosi Stone (2012), największy Sinosauropteryx miał nawet 3,8 m), żywiących się głównie małymi kręgowcami celurozaurów, znanych od późnej (Compsognathus, wczesny tyton, Europa) albo nawet środkowej jury (??Proceratosaurus, 166-164 Ma, Europa) do wczesnej albo początku późnej kredy (Aristosuchus, 130-125 Ma, Europa; Sinocalliopteryx 125-122 (?136-?118) Ma, Azja; ?Mirischia, 112-99 Ma, Ameryka Płd.; ?Aniksosaurus, 99-93 Ma, Ameryka Płd.). Pozycja kompsognatydów w filogenezie jest niepewna - mogą być bazalne w stosunku do Tyrannoraptora (np. Rauhut i in., 2010) lub bardziej zaawansowane - niektóre badania wskazują przynależność nawet do Maniraptora (np. Choiniere i in., 2010A). Kompsognatydy miały długie ogony i pomniejszone kończyny przednie, a jednymi z charakterystycznych cech są masywna I kość śródręcza i brak zewnętrznego okna w żuchwie. Większość z zaliczanych do Compsognathidae rodzajów może się okazać przedstawicielami innych kladów, szczególnie Tyrannosauroidea. Także relacje między samymi kompsognatydami są niepewne.
Ewolucja: Maniraptoriformes
Bardziej zaawansowane celurozaury należą do Maniraptoriformes. Mózgi tych dinozaurów były jeszcze większe - około dwukrotnie od bardziej bazalnych celurozaurów. Maniraptorikształtne dzielą się na dwie grupy - Ornithomimosauria i Maniraptora (także tyranozauroidy mogą tutaj należeć). Niepewną pozycję wśród nich mają Alvarezsauroidea. Wśród Maniraptoriformes wyróżnia się jeszcze klad Metornithes, do którego zalicza się ptaki i alwarezzauroidy, a więc także wiele innych grup celurozaurów.
Maniraptora
Filogeneza
Maniraptory dzielą się na trzy główne grupy: Therizinosauria, Oviraptorosauria i Paraves oraz być może też Alvarezsauroidea i Compsognathidae. Główny klad wśród maniraptorów został nazwany Chuniaoae i zawiera Paraves oraz Oviraptorosauria. Relacje między grupami nie są do końca jasne - wiele badań wskazuje na to, że Therizinosauria i Oviraptorosauria tworzą klad siostrzany Paraves, lecz coraz więcej danych wskazuje na to, że terizinozaury są bazalne w stosunku do Chuniaoae. Alwarezauroidy mogą być z kolei bazalne do kladu Therizinosauria + Chuniaoae, należeć do Paraves albo mieścić się pomiędzy Therizinosauria a Oviraptorosauria. Niepewną pozycję wśród Chuniaoae mają Scansoriopterygidae.
Budowa
Maniraptora to klad charakteryzujący się "ptasiością" i ekstremalnymi odstępstwami od typowej, teropodziej sylwetki. U przedstawicieli tej grupy zaobserwowano dalsze powiększenie mózgu, przedni wyrostek kości jarzmowej zwężający się w kierunku przednim, trzony kręgów szyjnych z nieznacznie wypukłymi lub płaskimi przednimi powierzchniami, zmniejszenie liczby kręgów ogonowych (poniżej 35), wydłużenie tylnych ostrzy szewronów, kończyn przednich i kości kruczej, duży mostek służący za przyczep mięśni poruszających kończyny, kwadratową wewnętrzną guzkowatość kości ramiennej, słaby wyrostek łokciowy, zmodyfikowany nadgarstek pozwalający składać dłonie, mocno wydłużony pazur III-3 z dłoni, pazury dłoni z dorsalną krawędzią na tylnej powierzchni stawowej, wyrostek zapanewkowy kości biodrowej w kształcie połowy półksiężyca, rozszerzoną tylko ku tyłowi połączoną z dystalnym rozszerzeniem kości łonowej, wyrostek zasłaniający (obturator) kości kulszowej zlokalizowany dość dystalnie, brak czwartego krętarza kości udowej, trzon kości strzałkowej zwężający się gwałtownie pod guzkiem biodrowo-strzałkowym (przyczep M. iliofibularis), V kość śródstopia mocno zredukowaną i przypominającą kształtem pręt. Nastąpiły też zmiany w budowie kończyn tylnych związane z większą ruchliwością kolan. Przedstawiciele tej grupy wysiadywali swoje jaja, choć być może robiły tak już wcześniejsze teropody.
Pióra i pygostyl
Przedstawiciele Chuniaoae mieli prawdziwe pióra konturowe - z promykami i stosiną, choć niektóre formy wtórnie je utraciły (obecność takich piór jest apomorfią kladu Aviremigia). Lotki na kończynach przednich występują u wielu Chuniaoae a także na kończynach tylnych u Scansorippterygidae (Czerkas w Feduccia, 2013) i wielu Paraves (Microraptoria, Anchiornis, częściowo Archaeopterygidae). Lotki na przednich kończynach mogą być cechą znacznie obszerniejszego kladu: Maniraptoriformes (Zelenitsky i in., 2012) lub Avetheropoda (Ortega i in., 2010), co jest nieprzekonujące (odpowiednio McFeeters, online 2012 [6]; zob. opis Concavenator).
Kilka grup maniraptorów wytworzyło strukturę ze zrośniętych ostatnich kręgów ogonowych, konwergentną z ptasim pygostylem. Były to: terizinozaury (Beipiaosaurus) i owiraptorozaury (zob. artykuł o nich). Podobną strukturę, lecz bez zrośniętych kręgów, miał Epidexipteryx.
Scansoriopterygidae
Scansoriopterygidae to grupa jurajskich teropodów zrzeszająca Scansoriopteryx i Epidexipteryx. Cechują się dość niezwykłą budową (zob. opisy ww. rodzajów). Mogą być one bazalnymi przedstawicielami Oviraptorosauria (Agnolin i Novas (2013); analiza ich macierzy przez Cau, online 2013 [7] wykazała, że powinny się mieścić w Alvarezsauroidea), Paraves (Agnolin i Novas, 2011A; Godefroit i in., 2013; Cau, online) - w tym jako bazalne alwarezzauroidy (Xu i in, 2009), najbardziej bazalnymi ptakami (m.in. Senter, 2010; Xu i in., 2011B; Senter i in., 2012) albo ptakami bardziej zaawansowanymi od Archaeopterygidae (Choiniere i in., 2010A). Jedna z analiz wykazała, że blisko spokrewniony ze skansoriopterygidami jest bazalny ptak Shenzhouraptor (Lee i Worthy, 2012). Nie ma jednak pewności, czy Scansoriopteryx i Epidexipteryx tworzą klad z wyłączeniem innych teropodów - wg analizy Turnera i in. (2012) Epidexipteryx jest bazalnym przedstawicielem Paraves, natomiast Scansoriopteryx (=Epidendrosaurus) jest problematyczny i uwzględnienie go w ich analizie skutkuje jego pozycją jako najbardziej bazalnego przedstawiciela Avialae (wymuszenie monofiletyczności Scansoriopterygidae wydłuża drzewo o 4 stopnie i skutkuje pozycją Scansoriopterygidae jak najbardziej bazalnych Avialae). Analiza Turnera i in. nie zawierała jednak proponowanych synapomorfii łączących oba taksony (Mortimer, online [8]). Epidexipteryx ma wiele cech owiraptorozaurów, zwłaszcza czaszki (zob. opis), i wymuszenie jego pozycji wśród Oviraptorosauria w analizie Turnera i in. (2012) wydłuża drzewo tylko o jeden stopień (natomiast pozycja wewnątrz Avialae o dwa stopnie).
Paraves i Eumaniraptora
Wśród Paraves wyróżnia się klad Eumaniraptora, który wg większości badań zawiera wszystkie znane parawiale. Niektóre badania wskazują, że nie-eumaniraptorowymi parawialami są Troodontidae (Agnolin i Novas, 2013)), Scansoriopterygidae (m.in. Turner i in., 2012; Godefroit i in., 2013) albo Bagaraatan i Xinjiangovenator (Rauhut i Xu, 2005).
Filogeneza - Deinonychosauria i Avialae
Eumaniraptory podzieliły się w jurze na dwie grupy: Deinonychosauria i Avialae. Do deinonychozaurów należą prawdopodobnie dwie główne grupy: Dromaeosauridae Troodontidae, które jednak mogą być bardziej bazalne. Do Deinonychosauria mogą należeć też Archaeopterygidae (jeśli te Dromaeosauridae, Troodontidae i Archaeopterygidae tworzą klad, troodontydy i dromeozaurydy grupują się w Ornithodesmiformes; jeśli zaś Archaeopterygidae są bardziej zaawansowane, Ornithodesmiformes to synonim Deinonychosauria). Z kolei Avialae to ptasia linia eumaniraptorów.
Wiele taksonów ma niepewną pozycję wśród trzech głównych grup Paraves: Dromaeosauridae, Troodontidae i Avialae. Dotyczy to większych grup znanych z kredy, które wg większości badań są bazalnymi Dromaeosauridae, ale mogą mieścić się u podstawy Avialae (gondwańskie Unenlagiinae, laurazjatyckie Microraptoria). Niepewną pozycję mają bardzo podobne do siebie i znane z tych samych osadów z Chin jurajskie Anchiornis, Xiaotingia (prawdopodobnie także Eosinopteryx), które mogą być bazalnymi przedstawicielami właściwie każdej z grup (Deinonychosauria, Dromaeosauridae, Troodontidae albo Avialae; wiele badań wskazuje na Troodontidae). Podobnie zbliżony morfologicznie i czasowo Archaeopteryx, który wg większości badań mieści się u podstawy Avialae a czasem Deinonychosauria, oraz późnokredowy Rahonavis, który może należeć do Unenlagiinae lub Avialae (przy czym jedno nie wyklucza drugiego). Na to, że ww. taksony nie należą do Deinonychosauria wskazuje głównie analiza Agnolina i Novasa (2013), wg której deinonychozaurami są wyłącznie dromeozaurydy (praktycznie ograniczone do Eudromaeosauria), Troodontidae są bardziej bazalne a Microraptoria, Unenlagiinae i klad Anchiornis+Xiaotingia, Archaeopteryx oraz Rahonavis są kolejno coraz bardziej zaawansowanymi przedstawicielami Avialae (podobny wynik miała analiza Forster i in. (1998), gdzie Troodontidae są bliższe ptakom niż Dromaeosauridae a Rahonavis i Unenlagia należą do Archaeopterygidae - kladu najbardziej bazalnych Avialae; nieznacznie mniej prawdopodobna była hipoteza, według której Unenlagia, Archaeopteryx i Rahonavis są kolejno coraz bardziej zaawansowanymi Avialae). Blisko podstawy Paraves znajdują się też prawdopodobnie Scansoriopterygidae. Niepewność co do umiejscowienia w filogenezie Paraves dotyczy też kilku fragmentarycznych (np. Shanag, Hulsanpes), ale także dość dobrze znanych rodzajów, przeważnie zaliczanych do Dromaeosauridae (Mahakala, Tianyuraptor) i Troodontidae (Jinfengopteryx) (Agnolin i Novasa, 2013).
Budowa i paleobiologia
Kolejne odkrycia coraz bardziej zmniejszają dystans morfologiczny dzielący przedstawicieli różne grupy wśród Paraves - chyba na tyle, że ustalenie ich filogenezy staje się coraz trudniejsze. Dzięki temu jednak można z dużą dozą pewności zrekonstruować pierwotną morfologię Paraves. Zatem pierwotne eumaniraptory były małymi drapieżnikami. Prawdopodobnie były nadrzewne i zdolne do szybowania na czterech kończynach, co prawdopodobnie jest też cechą Scansorippterygidae (Czerkas w Feduccia, 2013). Jednak zdaniem części autorów u Paraves brak u wyraźnych przystosowań do nadrzewnego trybu życia (Dececchi i Larsson, 2011; ci sami autorzy w tym samym roku na konferencji SVP przedstawili wyniki badań, wg których lot mógł się już pojawić u bazalnych Paraves). Zaawansowane dromeozaurydy i troodontydy mogą być wtórnie naziemne, do czego mogło dojść kilkakrotnie (Eosinopteryx, bardziej zaawansowane od Rahonavis unenlaginy, Tianyuraptor). Według alternatywnej hipotezy, pierwotne Paraves odziedziczyły roślinożerność po swoich przodkach a drapieżne są jedynie deinonychozaury (Dromaeosauridae, Troodontidae, Archaeopterygidae) (Xu i in., 2011; podobnie Godefroit i in., 2013). Paraves wykazują wiele modyfikacji obręczy barkowej, które wiąże się z uderzaniem skrzydłami (Turner i in., 2012). Długie lotki na kończynach tylnych są obecne u wielu Paraves (Archaeopteryx, Anchiornis, Eosinopteryx, Xiaotingia, Microraptor i Pedopenna) i zależnie od przyjętej hipotezy filogenetycznej mogą być pierwotną cechą eumaniraptorów, utraconą u bardziej zaawansowanych od Archaeopteryx ptaków (np. Turner i in., 2012; Senter i in., 2012) albo cechą wyłącznie deinonychozaurów (np. Godefroit i in., 2013).
Archaeopterygidae
Archaeopterygidae, do którego należy Archaeopteryx i jego prawdopodobne młodsze synonimy, tradycyjnie uważane są za jedne z najbardziej bazalnych Avialae; klad łączący Archaeopteryx i współczesne ptaki został nazwany Ornithes. Odkrycie Xiaotingia zdaniem Xu i in. (2011) ma wskazywać, że archeopterygidami są także wcześniejsze, azjatyckie Anchiornis i Xiaotingia i grupa ta znajduje się u podstawy Deinonychosauria. Jednak badania oparte na macierzy Xu i in. inną metodą wskazują tradycyjny wynik, tj. Xiaotingia i Anchiornis jako troodontydy, a Archaeopterygidae jako bazalne ptaki (Lee i Worthy, 2012). Także niewielkie zmiany w macierzy Xu i in. dokonane przez Turnera i in. (2012) nie wskazują jednoznacznie, że Archaeopteryx to deinonychozaur. Niewielkie zmiany w macierzy Xu i in. (m.in. dodanie Eosinopteryx; Godefroit i in., 2013) wskazują, że Archaeopteryx to bazalny deinonychozaur, a Xiaotingia i Anchiornis to troodontydy. Hipotezy Xu i in. (2011) nie potwierdzają kolejne badania uwzględniające Xiaotingia (Senter i in., 2012; Turner i in., 2012; Agnolin i Novas, 2013/niepublikowane).
Wzrok
Kilka grup celurozaurów (zaawansowane: troodontydy, ornitomimozaury i tyranozauroidy) uważa się za zwierzęta obdarzone bardzo dobrym wzrokiem. Ich oczodoły były wyjątkowo duże i często skierowane do przodu, co umożliwiało obuoczne widzenie. Mocno nachylona w dół czaszki w pozycji niespoczynkowej także dowodzi stereoskopowego spoglądania.
Arctometatarsus
Terminologia
Arctometatarsus ("ściśnięte śródstopie") to termin wprowadzony przez Holtza w 1995 roku, będący określeniem niezwykłej budowy śródstopia niektórych nieptasich celurozaurów, niespotykanej nigdzie indziej w królestwie zwierząt.
Wyróżniono trzy stadia rozwoju tej struktury: pre-subarctometatarsus (White, 2009), subarctometatarsus (Xu i in., 2002) i arctometatarsus (Holtz, 1995).
Problemy biegaczy i rozwiązanie
Wszystkie teropody, u których występuje ta struktura, mają wydłużone dolne partie nóg (podudzie i stopę), co jest cechą szybko biegających dwunożnych zwierząt. Celurozaury musiały poradzić sobie przy tym z trzema problemami - po pierwsze wydłużanie kości powoduje ich osłabienie, po drugie występuje niebezpieczeństwo przemieszczenia kości śródstopia i po trzecie energia ze stopy musi być w jakiś sposób przekazana wyżej z jak najmniejszymi stratami. U współczesnych zwierząt występuje tendencja do opierania ciężaru na jednym palcu, co jest doskonale widoczne u koni, których nogi zakończone są jednym kopytem. Podobny trend występował też u niektórych ceratozaurów (zob. artykuł o nich).
Celurozaurową odpowiedzią na ww. problemy był arctometatarsus - wzmacniał on wydłużoną stopę i był przystosowaniem do osiągania jeszcze większych szybkości - w czasie biegu magazynował energię wytworzoną przez kontakt stopy z podłożem i uwalniał ją podczas odskoku, napędzając kończynę przy minimalnym wysiłku zwierzęcia. Zaproponowano też, że zmiana budowy śródstopia mogła przyczynić się do lepszego absorbowania wstrząsów podczas lądowania u szybujących dromeozaurydów.
Budowa
Arctometatarsus charakteryzuje się trzema cechami: (1) proksymalnie wąską środkową (III) kością śródstopia, która jest niemal pozbawiona kontaktu ze stępem - w widoku przednim zupełnie - w wyniku rozrośnięcia II i IV kości śródstopia; (2) w płaszczyźnie środkowej III k. śródstopia jest ściśnięta między bardziej kolumnowymi i pustymi w środku kośćmi II i IV; (3) w płaszczyźnie dystalnej III k. śródstopia formuje klin stykający się z wewnętrznymi stronami II i IV kk. śródstopia.
Ewolucja
Do przekształcenia budowy śródstopia doszło niezależnie 6-10 razy - w zależności od przyjętego wyniku analizy kladystycznej - u następujących taksonów: Tyrannosauroidea, Ornithomimosauria, Alvarezsauroidea, Oviraptorosauria (1-3 razy?), Troodontidae, Dromaeosauridae (1-2 razy?) i Pedopenna (zob. tabelka niżej i #kladogramy). Możliwe też, że subarctometatarsus to pierwotna cecha kladu Oviraptorosauria+Paraves (albo Paraves lub Deinonychosauria) utracona u niektórych owiraptorozaurów i dromeozaurydów (1-3 razy?) a także ptaków. Wtedy struktura ta mogła pojawić się jedynie 4 razy. Na takie wtórne uproszczenie budowy u zaawansowanych dromeozaurydów wskazuje wczesnokredowy Deinonychus, u którego trzecia kość śródstopia jest węższa niż u innych teropodów.
W pełni rozwinięty arctometatarsus występuje tylko u późnokredowych celurozaurów z Laurazji. Niepełne formy widać u wczesnokredowych, a w przypadku Anchiornis, troodontydów (Lori) i pedopenny już u jurajskich przedstawicieli omawianej grupy. Prawdopodobnie także u tyranozauroidów żyjących w jurze doszło do przekształcenia budowy śródstopia (zob. kladogram z Brusatte i in., 2010). Arctometatarsus miały zarówno ważący kilka kilogramów alwarezauroidy, jak i kilkutonowe tyranozaurydy. Czynnikami, które mogły wpłynąć na jego rozwinięcie to: powiększenie i wzmocnienie wiązadeł śródstopia zaobserwowane u tetanurów, szybsze tempo metabolizmu celurozaurów (pokrycie drobnymi piórami niemal całego ciała znamionujące stałocieplność) i zmiany ekologiczne premiujące szybsze zwierzęta. Jeśli chodzi o te ostatnie, to należy zauważyć, że w Azji i Ameryce Północnej (w jej zachodniej części, oddzielonej od wschodniej morzem Niobrara) fauna była inna niż na pozostałych lądach: duże, powolne zauropody były rzadkością - dominowały hadrozaurydy (jak wykazują badania Dakoty, całkiem żwawe) i ceratopsy, z mniejszym udziałem pachycefalozaurów i ankylozaurów. W późnej kredzie (prócz paru wyjątków: Chilantaisaurus, Shaochilong i być może Labocania) dominującymi drapieżnikami na tych terenach były tyranozauroidy - szybsze i zwinniejsze od innych teropodów, żyjące w otoczeniu innych form z arctometatarsus - troodontydów, ornitomimidów i owiraptorozaurów. Prawdopodobnie do nich później dołączyły się alwarezauroidy - przybyłe z Ameryki Południowej, które przystosowały się do tego "wyścigu" przez analogiczne do innych celurozaurów przekształcenie budowy śródstopia.
Formy śródstopia u celurozaurów - tabelka
Nieokreślona budowa: Hexing (ornitomimzaur) - forma plezjomorficzna, pre-subarctometatausus albo subarctometatarusus
- ↑ 1,0 1,1 może nie być tyranozauroidem
- ↑ 2,0 2,1 2,2 2,3 może być tyranozaurydem Błąd rozszerzenia cite: Nieprawidłowy znacznik
<ref>; nazwę „tyrano” zdefiniowano więcej niż raz z różną zawartością Błąd rozszerzenia cite: Nieprawidłowy znacznik<ref>; nazwę „tyrano” zdefiniowano więcej niż raz z różną zawartością - ↑ 3,0 3,1 White (2009) nie jest pewny co do zaszeregowania do tego stadium
- ↑ może być ornitomimozaurem lub bardziej bazalnym celurozaurem
- ↑ Ryc. 5 z Makovicky i in., 2012
- ↑ Struktura śródstopia niepewna. W macierzy Zhenga i in., 2009 III kość śródstopia jest oznaczona jako nieściśnięta, podobnie jak u Dilong. Burnham (2004) pisze o ściśnięciu górnej części III kości śródstopia i spłaszczeniu jej całej, ilustracja w Burnham i in. (2000) może być interpretowana jako forma plezjomorficzna, pre-subarctometatausus albo subarctometatarusus
- ↑ Struktura śródstopia niepewna. Wg Zhenga i in., 2009 kość III śródstopia jest znacznie ściśnięta proksymalnie, lecz w mniejszym stopniu niż u innych dromeozaurydów z Liaoning
- ↑ Godefroit i in. (2013), na rycinie 3 g III kość śródstopia wygląda na nieściśniętą.
- ↑ może być bazalnym deinonychozaurem albo dromeozaurydem
- ↑ nienazwany troodontyd z kimerydu USA (WDC DML001). Ma subarctometatarsus (obserwacja zdjęcia) lub arctometatarsus (tak Hartman i in., 2005).
- ↑ wiele prawdopodobnie należy do Dromaeosauridae albo Troodontidae
- ↑ może być unenlaginem (w Dromaeosauridae albo Avialae) albo bazalnym Avialae
- ↑ bazalny: troodontyd, deinonychozaur albo ptak
- ↑ bazalny:deinonychozaur albo ptak
- ↑ 15,0 15,1 15,2 Unenlagiinae - bazalne Dromaeosauridae albo Avialae
- ↑ prawdopodobnie subarctometatarsus (obserwacja własna zdjęcia i Cau - online [1] - którego niepublikowana analiza wskazuje, że to unenlagin)
- ↑ Eumaniraptora incertae sedis
Dieta
Pożywienie celurozaurów było zapewne bardzo zróżnicowane. Pierwotnie teropody były mięsożerne (choć Eoraptor mógł być jeszcze wszystkożerny, jeśli w ogóle jest teropodem), lecz wśród przedstawicieli dwóch grup obserwuje się przystosowania do pożywiania się także roślinami. Są to ceratozaury (jedyny w swoim rodzaju Limusaurus) oraz maniraptorokształtne celurozaury. Ornitomimozaury i bazalne maniraptory (terizinozaury, owiraptorozaury, skansoriopterygidy i wiele innych wczesnych ptaków) miały silnie przekształcone szczęki - charakteryzują je m.in. bezzębne dzioby i/albo małe, proste zęby, zagięta do dołu na przedzie i wypukła z tyłu szczęka dolna, która ma w kształt litery U u spojenia żuchwy (zob. kladogram z Zanno i Makovicky, 2011A); nie ma jednak pewności, czy rzeczywiście wszystkie te cechy muszą świadczyć o roślinożerności - zagięta ku dołowi żuchwa występuje np. u dzisiejszych ptaków drapieżnych a może też sugerować rybożerność (Signer, online [9]), w każdym razie szczęki maniraptorokształtnych celurozaurów różnią się znacznie od najeżonych zębami szczęk innych teropodów (i idąc dalej, także ich mięsożernych przodków i krewniaków). Możliwe więc, że przedstawiciele Maniraptoriformes byli pierwotnie wszystkożerni albo nawet roślinożerni. Z drugiej jednak strony inne dane komplikują ten obraz i wskazują, że odstępstwa od ściśle mięsożernej diety mogły pojawić się niezależnie u różnych celurozaurów. Niewątpliwie drapieżne kompsognatydy mogą być bowiem maniraptorami, bazalny alwarezzauroid (albo ornitomimozaur) Haplocheirus był częściowo - jeśli nie wyłącznie - mięsożerny a rzekome adaptacje do roślinożerności u bardziej zaawansowanych alwarezzauroidów mogą być równie dobrze - o ile nie lepiej - interpretowane jako przystosowania do owadożerności (Dececchi i in., 2012) a budowa kończyn przednich (w tym imponujących pazury) niewielkiego maniraptora o niepewnej pozycji filogenetycznej Yixianosaurus sugeruje, że był on drapieżnikiem (Dececchi i in., 2012). Kwestia pierwotnej wszystkożerności maniraptorokształtnych zależy głównie od przyjętej hipotezy filogenetycznej (porównaj np. Zanno i Makovicky, 2011A i Xu i in., 2011B z Choiniere i in., 2010A).
Wymiary
[5 cm (Mellisuga helenae)], ?~30 cm (Eosinopteryx), ~43 cm (Parvicursor) <<< 15,5-17 m (Deinocheirus)
Nie wiadomo, jakiej wielkości były pierwsze celurozaury, jednak biorąc pod uwagę rozmiary bazalnych karnozaurów, tetanurów i ceratozaurów, można przypuszczać, że były średniej wielkości - jakieś 4-6 m. Na początku ich ewolucji nastąpiła znaczna redukcja gabarytów - najprymitywniejsze znane celurozaury mają jakieś 3 m (Bicentenaria, Nedcolbertia, Zuolong; podobne wymiary osiągały bazalne tyranozauroidy - zob. Tyrannosauroidea#Wymiary). Ciężko prześledzić tę miniaturyzację - niemal wszystkie taksony uznawane za bazalne celurozaury mogą należeć do któregoś z wyodrębnianych w ich ramach kladów. Podczas gdy kolejne taksony oddzielały się od wspólnego pnia (tyranozauroidy, ornitomimozaury) to wydaje się, że te pozostałe sukcesywnie się zmniejszały - bazalne maniraptory były już zapewne dużo mniejsze (ok. 1-2 m?) - widać to na przykładzie rozmiarów najwcześniejszych i najbardziej bazalnych przedstawicieli kladów oddzielających się od linii wiodącej ku ptakom (zob. omówienia grup celurozaurów), choć niepublikowane jeszcze dane Turnera (2008) przeczą takiemu stopniowemu zmniejszaniu gabarytów. Podobnie analiza Novasa i in. (2012), wg której kolejne zmniejszenie rozmiarów ma miejsce u podstawy Coelurosauria i drugie, stopniowe od postawy Maniraptora do podstawy Avialae; Novas i in. interpretują jednak wynik analizy jako przemawiający za redukcją wymiarów tylko u podstawy Paraves i/albo Avialae. W każdym razie u eumaniraptorów najprymitywniejsi przedstawiciele osiągali prawdopodobnie ~67 cm długości i ~650 g masy (Turner i in., 2007B). U wielu wczesnych przedstawicieli Avialae nastąpiła dalsza miniaturyzacja.
Najmniejszym nieptasim dinozaurem może być szacowany na 17-45 cm długości, znany jedynie z kręgu szyjnego dorosłego osobnika maniraptor z wczesnej kredy Anglii (Naish i Sweetman, 2011). Być może jest to jednak pozostałość po ptaku - wtedy najmniejszym nieptasim dinozaurem pozostaje alwarezzauroid Parvicursor.
U większości grup nieptasich celurozaurów można zaobserwować powiększanie się rozmiarów - szczególnie u tyranozauroidów, a w mniejszym stopniu odpowiednio u: ornitomimozaurów, terizinozaurów, owiraptorozaurów, dromeozaurydów, troodontydów i u niektórych alwarezzauroidów.
Kiedy
~ 176-168 Ma -> dziś
najstarsze:
- Kileskus 168-164 Ma
- Proceratosaurus 166-164 Ma
najmłodsze bazalne:
- Bicentenaria 100-97 Ma
Celurozaury zróżnicowały się już w środkowej jurze (zob. też Carnosauria#Kiedy). Najstarsze niewątpliwe pochodzą z batonu (ok. 166 Ma) i są prawdopodobnie tyranozauroidami. Opisane przez Mudrocha i in. (2011) tropy dużych (3-4 m; wg Xinga i in., [2012] aż 4,7 m) deinonychozaurów z Nigru pochodzą ze skał o niepewnym datowaniu - najprawdopodobniej środkowojurajskich, a w każdym razie starszych niż osady formacji Tiouraren (zob. opis Spinostropheus). Inne, często zaawansowane celurozaury znane są już z późnej jury Chin, ok. 161,5-159 Ma (wiek za Choiniere i in., 2013): bazalny Zuolong (161-160 Ma) i bardziej zaawansowany Aorun (~161,5 Ma), tyranozauroid Guanlong (~159,5-159 Ma), alwarezzauroid albo ornitomimozaur Haplocheirus (161-160 Ma), czy eumaniraptory Anchiornis (161-160 Ma; Liu i in., 2012) i zbliżone wiekiem Xiaotingia i Eosinopteryx oraz okazy z kimerydu-tytonu (156-147 Ma) z Ameryki Północnej (np. ?maniraptor Ornitholestes, Coelurus, Tanycolagreus, ?troodontyd przezwany "Lori") i Europy (eumaniraptor Archaeopteryx, ?kompsognatyd Juravenator). Ząb z środkowojurajskich (?kelowej, 165-161 Ma) osadów z Chin należy prawdopodbnie do przedstawiciela Maniraptoriformes - może pochodzić od alwarezzauroida, troodontyda lub dromeozauryda (Han i in., 2011).
Wiele skamielin może należeć do nieco starszych celurozaurów, jednak budzą wątpliwości z powodu niepewnego datowania bądź przypisania do Coelurosauria bardzo fragmentarycznych i w dużej części niediagnostycznych szczątków. Znaleziska eumaniraptorów z Chin - Pedopenna i skansoriopterygidów mogą być nieznacznie starsze niż np. Proceratosaurus (baton-kimeryd: 168-152 Ma albo wczesna kreda). Ze środkowej jury pochodzą też domniemane zęby dromeozaurydów, które mogą też pochodzić od tyranozauroidów. Z wczesnej jury (hettang, 202-197 Ma) ma pochodzić terizinozaur - Eshanosaurus (zob. opis).
Prócz omówionych niżej osobno grup, jeszcze w kredzie istniało zapewne wiele innych linii rozwojowych, będących reliktami pierwotnej radiacji celurozaurów: Bicentenaria (100-97 Ma), Nedcolbertia (być może maniraptor, 130-125 Ma) i być może także Tugulusaurus (być może niecelurozaurowy tetanur, ?125-?113 Ma), Santanaraptor (bazalny maniraptor lub - wg analizy Novasa i in., 2012 - bazalny tyranozauroid albo "bazalny Maniraptoriformes", 125-113 Ma), Xinjiangovenator (być może parawial, ?125-?113 Ma), Mirischia (być może kompsognatyd lub maniraptor, wg Cau, online 2012 tyranozauroid, 113-100 Ma), Aniksosaurus (być może kompsognatyd albo alwarezzauroid - wg Cau, online [10] i Mortimer, online [11], ~100-90 Ma) i Scipionyx (prawdopodobnie kompsognatyd, ~113-110 Ma), Bagaraatan (być może ornitomimozaur lub bazalny: maniraptor, parawial lub tyranozauroid) i Sinosauropteryx (prawdopodobnie kompsognatyd, 136-118 Ma). Do stosunkowo bazalnego celurozaura należeć ma fragment kości strzałkowej z kampanu-[mastrycht]]u Brazylii (Fernandes de Azevedo i in., 2012).
Gdzie
Cały świat.
Celurozaury pochodzą prawdopodobne z półkuli północnej - najpewniej z Azji, gdzie przeżyły pierwotną radiację - większość bazalnych przedstawicieli tej grupy i wyróżnianych wśród nich kladów pochodzi właśnie stamtąd. Niektóre grupy mogły już w środkowej jurze dotrzeć do kontynentów południowych (np. deinonychozaury - Mudroch i in., 2011).
Kladogramy
TWG
Wiele z analiz kladystycznych jest modyfikacjami (dodanie nowych cech i taksonów, usunięcie problematycznych) macierzy nazywanej "Theropod Working Group" (lub skrótowo TWG/TWiG/ThWiG), opublikowanej po raz pierwszy w 2001 r. przez Norella, Clarka i Makovicky'ego, której celem jest zbadanie pokrewieństwa między celurozaurami. Z wielu analiz opartych na tej macierzy wybrano tylko te, których wyniki i liczba analizowanych taksonów się różnią - na korzyść badań obszerniejszych.
Calvo i in., 2004
Kladogram z Calvo i in., 2004 (na podstawie Norell i in., 2001 z dodaną Unenlagia paynemili). IGM 100/1015 to Tsaagan.
Hwang i in., 2004
Kladogram z Hwang i in., 2004 (na podstawie Norell i in., 2001 z nowymi cechami i taksonami). "Ukhaa dromaeosaurid" to zapewne Tsaagan.
Mayr i in., 2005
Kladogram z Mayr i in., 2005 (na podstawie Hwang i in., 2002 z kilkoma zmianami).
Xu i Zhang, 2005
Kladogram z Xu i Zhang, 2005
Göhlich i Chiappe, 2006
Kladogram z Göhlich i Chiappe, 2006, poprawiony przez Butlera i Upchurcha, 2007 (na podstawie głównie Hwang i in., 2004). Z analizy usunięto Mirischia, Nedcolbertia i Nqwebasaurus, które w ścisłym konsnesusie tworzyły politomię u podstawy Maniraptora wraz z pozostałymi maniraptorami nie należącymi do Metornithes.
Norell i in, 2006 A
Kladogram z Norell i in, 2006 A (na podstawie Makovicky i in., 2005) - ścisły konsensus. W ramce konsensus Adamsa po odjęciu Adasaurus.
Novas i in, 2008
Kladogram z Novas i in, 2008 (na podstawie Makovicky i in., 2005 z dodanym Orkoraptor i dwiema nowymi cechami). A - ścisły konsensus; B - Consensus of majority rule (50%). "Ukhaa dromaeosaurid" to zapewne Tsaagan.
Xu i in., 2007
Kladogram z Xu i in., 2007 (na podstawie Turner i in., 2007B z dodanym Gigantoraptor).
Novas i in., 2009
Kladogram z Novas i in., 2009 (na podstawie Turner i in., 2007B z dodanym Austroraptor).
Senter, 2007
Kladogram z Senter, 2007 (na podstawie Kirkland i in., 2005 z dodanymi 27 taksonami i 129 cechami). IGM 100/1015 to Tsaagan.
Skalibrowany stratygraficznie kladogram z Senter, 2007 oraz Zhang i in., 2008 (na podstawie Senter, 2007 i Kirkland i in., 2005 z trzema nowymi cechami). Skala czasu za Walker i Geissman, 2009.
White, 2009
Kladogram na podstawie bayesowskiej analizy z White, 2009 (na podstawie Clark i in., 2002, Snively i in., 2004, Kobayashi i Barsbold, 2005 oraz Turner i in., 2007). Skrótami PRE-SUB, SUB i ARCTO oznaczono odpowiednio: pre-subarctometatarsus, subarctometatarsus i arctometatarsus (Uwaga: przy Pelecanimimus doszło do pomyłki - nie znamy jego śródstopia).
Zanno i in., 2009
Kladogram z Zanno i in., 2009 - ścisły konsensus (na podstawie Turner i in., 2007A (na podstawie Norell i in., 2006 z 15 nowymi cechami i dodanym Shanag) z dodanymi 11 terizinozaurami oraz Coelurus, Dilong, Yanornis, Hagryphus i Protarchaeopteryx robusta, zmienionymi cechami za Senter, 2007 i dodanymi 97 cechami dotyczącymi terizinozaurów). Na dole dodatkowo uzyskanie rozwiązanie pokrewieństwa między ornitomimozaurami (A) i terizinozaurydami (B).
Makovicky i in., 2010 / Li i in., 2010
Kladogram z Makovicky i in., 2010 / Li i in., 2010 (na podstawie Turner i in., 2007B z 42 nowymi cechami dotyczącymi relacji między bazalnymi celurozaurami i tetanurami i dodanymi taksonami).
Choiniere i in., 2010B
Kladogram z Choiniere i in., 2010B (na podstawie Choiniere, niepublikowane).
Zheng i in., 2010
Kladogram z Zheng i in., 2010 - ścisły konsensus (na podstawie Senter, 2007 z dodanym Tianyuraptor).
Hu i in., 2009
Kladogram z Hu i in., 2009 (na podstawie Zhang i in., 2008 z uzupełnionym Anchiornis). Skala czasu za Walker i Geissman, 2009. IGM 100/1015 to Tsaagan.
Skalibrowany stratygraficznie kladogram z Hu i in., 2009. (+ nieanalizowany Proceratosaurus jako tyranozauroid). Skala czasu za Walker i Geissman, 2009.
Senter, 2010
Kladogram z Senter, 2010 (na podstawie Senter, 2007, z dodaniem Guanlong, Raptorex, Juravenator, Scipionyx, Sinornithomimus, Parvicursor, Sinusonasus, Epidexipteryx i Anchiornis i wieloma innymi zmianami).
Csiki i in., 2010
Kladogram z Csiki i in., 2010 (na podstawie Turner i in., 2007B z dodaniem Balaur).
Choiniere i in., 2010A
Kladogram z Choiniere i in., 2010A (głównie na podstawie Turner i in., 2007B oraz Kirkland i in., 2005): A - ścisły konsensus, B (w ramce) - dwie możliwe topologie relacji między zaawansowanymi maniraptorami. Zob. też Mortimer, online [12]).
Gianechini i in., 2011
Kladogram z Gianechini i in., 2011 (na podstawie Novas i in., 2009 z trzema nowymi cechami).
Zanno i Makovicky, 2011A
Kladogram z Zanno i Makovicky, 2011A (na podstawie Hu i in., 2009 ze zmianami) ukazujący rozmieszczenie cech wiązanych z roślinożernością (na lewo) i wywnioskowaną dietę dla pojedynczych gatunków i kladów.
Zanno i Makovicky, 2011B
Kladogram z Zanno i Makovicky, 2011B (na podstawie Makovicky i in., 2009 = Li i in., 2009 z dodanymi Stokesosaurus, Raptorex i FMNH PR 2750).
Agnolin i Novas, 2011A
Kladogram z Agnolin i Novas, 2011 (na podstawie Hu i in., 2009 z dodanym Austoraptor i trzema cechami oraz zmianą wielu cech).
Dal Sasso i Maganuco, 2011
Kladogram z Dal Sasso i Maganuco, 2011 (na podstawie Senter, 2007 z wieloma zmianami).
Turner i in., 2011
Uproszczony kladogram z Turner i in., 2011 (na podstawie Turner i in., 2012).
Xu i in., 2011B
Kladogram z Xu i in., 2011B (na podstawie Hu i in., 2009 z dodanym Xiaotingia i 11 nowymi cechami).
Senter, 2011
Kladogram z Senter, 2011 (na podstawie Senter, 2010 z wieloma zmianami, m.in. rewizją kodowania wielu taksonów, rozdzieleniem Microraptor zhaoianus na 4 odrębne taksony, dodaniem NGMC 91do Sinornithosaurus millenii oraz synonimizacją Linheraptor i Tsaagan).
Lee i Worthy, 2012
Filogram na podstawie analizy największego prawdopodobieństwa z Lee i Worthy, 2012 (na podstawie Xu i in., 2011B).
Choiniere i in., 2012
Kladogram z Choiniere i in., 2012.
Dececchi i in., 2012
Kladogram z Dececchi i in., 2012 - uproszczony (na podstawie Zanno, 2010 z dodanym Yixianosaurus i drobnymi zmianami).
Novas i in., 2012
Skalibrowany stratygraficznie kladogram z Novas i in., 2012 - uproszczony, po usunięciu Santanaraptor (na podstawie Zheng i in., 2009 z dodanymi: Bicentenaria, Tugulusaurus, Santanaraptor, Nqwebasaurus, Mirischia, Aniksosaurus, Anchiornis, Mahakala, Elaphrosaurus i Dilophosaurus oraz trzema cechami).
Senter i in., 2012
Kladogram z Senter i in., 2012 (na podstawie Senter, 2011 dodanymi taksonami, dwoma nowymi cechami i innymi zmianami).
Turner i in., 2012
Kladogram z Turner i in., 2012 (na podstawie Turner, 2007B z wieloma zmianami).
Xu i in., 2012B
Kladogram z Xu i in., 2012B (na podstawie Choiniere, 2010A z dodanym Yutyrannus).
Godefroit i in., 2013A
Kladogram z Godefroit i in., 2013 (na podstawie Xu i in., 2011A, z dodanym Eosinopteryx i Jinfengopteryx i czterema nowymi cechami).
Agnolin i Novas, 2013
Kladogramy z Agnolin i Novas, 2013 - u góry częściowy z publikacji, na dole uproszczony i skalibrowany stratygraficznie (na podstawie Agnolin i Novas, 2011A, z dodanymi 63 cechami, głównie z Xu i in., 2009A, modyfikacjami kodowań i dodaniem Xiaotingia).
W kladogramie niżej zaznaczono: kilka cech dotyczących rozwoju lotu, które wg Agnolina i Novasa pojawiły się w danym kladzie; informacje o geografii (w ramce formy z Gondwany; dla uproszczenia pominięto niektóre taksony: w Alvarezsauridae – formy z Ameryki Płn. i Azji, gdyż są późniejsze i zaawansowane oraz w Microraptoria Hesperonychus z Ameryki Płn., gdyż jest z późnej kredy); istotne luki w zapisie kopalnym zaznaczono na czerwono. „Tetrapteryx” oznacza powstanie morfologii „czteroszkszydłego lotnika”, ze znakiem zapytania za Czerkas w Feduccia, 2013. Pominięto problematyczne: Caenagnathus (?=Chirostenotes), Wellnhoferia (?=Archaeopteryx). Dodano Haplocheirus i uwzględniono Alnashetri jako alwarezzauryda (wczesny cenoman?) oraz Hesperonychus i Luanchuanraptor jako mikroraptory. Nie dodano „Lori” - nienazwanego troodontyda z późnej jury Ameryki Płn. opisanego w abstrakcie z konferencji SVP z 2005 r. (jego filogeneza jest niepewna biorąc pod uwagę m.in. wyłączenie z Troodontidae Jinfengopteryx). Wiek Scansoriopterygidae i Anchiornis został wyśrodkowany (mogą być z batonu-kimerydu). Tabela stratygraficzna z International Chronostratigraphic Chart, International Commission on Stratigraphy, 2012 (grafika przygotowana przez K.M. Cohen, S. Finney, P.L. Gibbard); grafiki kontynentów z [13].
Nie TWG
Analizy kladystyczne niezależne od "Theropod Working Group".
Sereno, 1999
Kladogram z Sereno, 1999.
Holtz, 2000
Kladogram z Holtz, 2000. A - ścisły konsensus, B - najbardziej prawdopodobne relacje Proceratosaurus (Pr.) w stosunku do Gasosaurus (Gaso.) i Dryptosaurus (Drypto.) zaznaczone liniami przerywanymi, C - najbardziej prawdopodobne relacje Microvenator (Micro.) w stosunku do Oviraptoridae (Ovir.) i Caenagnathidae (Caen.) zaznaczone liniami przerywanymi.
Maryańska i in., 2002
Kladogram z Maryańska, Osmólska & Wolsan, 2002.
Snively i in., 2004
Skalibrowany stratygraficznie kladogram na podstawie bayesowskiej analizy Snively i in., 2004 (na podstawie Holtz, 2000).
Holtz i in., 2004
Skalibrowany stratygraficznie kladogram z Holtz i in., 2004. Avialae zawiera Protarchaeopteryx. Skala czasu za Walker i Geissman, 2009.
Senter i in., 2004
Kladogram z Senter i in., 2004.
Rauhut i Xu, 2005
Kladogram z Rauhut i Xu, 2005.
Xu i in., 2006
Ryc. I Skalibrowany stratygraficznie kladogram z Xu i in., 2006 - konsensus Adamsa (na podstawie macierzy Rauhuta, 2003 skupionej na bazalnych teropodach, z dodanymi Guanlong i Dilong oraz odjętym Deltadromeus). Tyrannosauroidea zawiera Stokesosaurus i ww., Compsognathidae Mirischia, a Avialae Unenlagia. Skala czasu za Walker i Geissman, 2009. W ścisłym konsensusie do politomii u podstawy Coelurosauria należało też Tyrannosauroidea.
Sadleir i in., 2008
Kladogram z Sadleir i in., 2008 (na podstawie Holtz, 2000 ze zmienionym Eustreptospondylus).
Benson, 2008
Skalibrowany stratygraficznie kladogram z Benson, 2008 (na podstawie Xu i in., 2006, z dodanymi Deltadromeus, Eotyrannus i Stokesosaurus oraz odjętym Coelurus). Skala czasu za Walker i Geissman, 2009.
Xu i in., 2009A
Uproszczony kladogram z Xu i in., 2009A (na podstawie Xu i in., 2000 z dodanymi 10 taksonami i [po lewej] 48 nowymi cechami).
Rauhut i in., 2010
Kladogram z Rauhut, Milner i Moore-Fay, 2010 - ścisły konsensus po odjęciu Stokesosaurus (na podstawie macierzy Rauhuta, 2003 - skupionej na bazalnych teropodach, z wieloma zmianami, m.in. dodaniem Guanlong, Dilong, Tugulusaurus i Tanycolagreus). W ścisłym konsensusie Stokesosaurus tworzył politomię wraz z Proceratosaurus, Dilong, Guanlong i pozostałymi tyranozauroidami (w drzewku figurującymi jako Tyrannosauridae, zawierającym Albertosaurus, Alectrosaurus, Alioramus remotus, Aublysodon mirandus, Daspletosaurus torosus, Gorgosaurus, Maleevosaurus, Shanshanosaurus, Tarbosaurus i Tyrannosaurus). Takson Maniraptora został zakodowany jako jeden OTU (operational taxonomic unit). 'C'. maortuensis to obecnie - po redeksrypcji - Shaochilong maortuensis, uważany za karnozaura. Bagaraatan z racji definicji Maniraptora należy do tego kladu.
Xu i in, 2009 (II)
Kladogram z Xu i in, 2009 - II, po odjęciu Hagryphus, który tworzył politomię z Microraptoria, bardziej bazalnymi od Byronosaurus troodontydami, Buitreraptor i Mahakala.
Naish i in., 2012
Kladogram z Naish i in., 2012 (na podstawie Cau, niepublikowane).
Niepublikowane
Cau, online
Kladogram Paraves z Cau, online [14].
Agnolin i Novas, 2011B
Plik:Agnolin i Novas, 2011B niepubl..PNG
Uproszczony kladogram z Agnolin i Novas, 2011B. Pozycja Xiaotingia za Novas i Agnolin, 2013.
Bibliografia
Publikacje naukowe:
Agnolin, F.L. & Novas, F.E. (2011A) "Unenlagiid theropods: are they members of the Dromaeosauridae (Theropoda, Maniraptora)?" Anais da Academia Brasileira de Ciências, 83(1), 117-162.
Agnolín, F.L. & Novas, F.E. (2013) "Avian Ancestors: A Review of the Phylogenetic Relationships of the Theropods Unenlagiidae, Microraptoria, Anchiornis and Scansoriopterygidae" wyd. Springer, 1-105. [doi:10.1007/978-94-007-5637-3]
Balanoff, A.M. & Norell, M.A. (2012) "Osteology of Khaan mckennai (Oviraptorosauria: Theropoda)" Bulletin of the American Museum of Natural History, 372, 1-77. doi:10.1206/803.1
Benson, R.B.J. (2008) "New information on Stokesosaurus, a tyrannosauroid (Dinosauria: Theropoda) from North America and the United Kingdom" Journal of Vertebrate Paleontology, 28, 732-750.
Benson, R.B.J., Butler, R.J., Carrano, M.T. & O'Connor, P.M. (2012) "Air-filled postcranial bones in theropod dinosaurs: physiological implications and the ‘reptile’–bird transition" Biological Reviews, 87(1), 168-193. doi:10.1111/j.1469-185X.2011.00190.x
Burnham, D.A., Derstler, K.L., Currie, P.J., Bakker, R.T., Zhou Z. & Ostrom J. H. (2000) "Remarkable new birdlike dinosaur (Theropoda: Maniraptora) from the Upper Cretaceous of Montana" University of Kansas Paleontological Contributions, 13, 1-14.
Burnham, D.A. (2004) "New Information on Bambiraptor feinbergi from the Late Cretaceous of Montana" [w;] Currie, P.J. Koppelhus, E.B., Shugar, M.A. & Wright, J.L. (red.) "Feathered Dragons: Studies on the Transition from Dinosaurs to Birds" Indianapolis: Indiana University Press, 67–111.
Brusatte, S.L., Norell, M.A., Carr, T.D., Erickson, G.M., Hutchinson, J.R., Balanoff, A.M., Bever, G.S., Choiniere, J.N., Makovicky, P.J. & Xu, X. (2010) "Review: Tyrannosaur Paleobiology: New Research on Ancient Exemplar Organisms" Science, 329, 1481-1485.
Brusatte, S.L., Benson, R.B.J. & Norell, M.A. (2011) "The anatomy of Dryptosaurus aquilunguis (Dinosauria: Theropoda) and a review of its tyrannosauroid affinities" American Museum Novitates, 3717, 1-53.
Buffetaut, E., Suteethorn, V. & Tong, H. (2009) "An early 'ostrich dinosaur' (Theropoda: Ornithomimosauria) from the Early Cretaceous Sao Khua Formation of NE Thailand" [w:] Buffetaut, E., Cuny, G., Le Loeuff, J. & Suteethorn, V. (red.) "Late Palaeozoic and Mesozoic Ecosystems in SE Asia" Geological Society, London, Special Publications, 315: 229-243.
Butler, R.J. & Upchurch, P. (2007) "Highly incomplete taxa and the phylogenetic relationships of the theropod dinosaur Juravenator starki" Journal of Vertebrate Paleontology, 27, 253-256.
Calvo, J.O., Porfiri, J.D., Veralli, C., Novas, F. & Poblete, F. (2004) "Phylogenetic status of Megaraptor namunhuaiquii Novas based on a new specimen from Neuquén, Patagonia, Argentina" Ameghiniana, 41, 565-575.
Carr, T.D., Williamson, T.E. & Schwimmer, D.R. (2005) "A new genus and species of tyrannosauroid from the Late Cretaceous (middle Campanian) Demopolis Formation of Alabama" Journal of Vertebrate Paleontology, 25, 119-143.
Carrano, M.T., Benson, R.B.J. & Sampson, S.D. (2012) "The phylogeny of Tetanurae (Dinosauria: Theropoda)" Journal of Systematic Palaeontology, 10(2), 211-300. doi:10.1080/14772019.2011.630927
Chatterjee, S. & Templin, R.J. (2012) "Palaeoecology, aerodynamics, and the origin of avian flight" W: Talent, J.A. (red.). "Earth and Life. Global Biodiversity, Extinction Intervals and Biogeographic Perturbations Through Time". Springer, cz. II, s. 585-612. doi:10.1007/978-90-481-3428-1_18
Choiniere, J.N., Xu, X., Clark, J.M., Forster, C.A., Guo, Y. & Han, F. (2010A) "A Basal Alvarezsauroid Theropod from the Early Late Jurassic of Xinjiang, China" Science, 327, 571-574.
Choiniere, J.N., Clark, J.M., Forster, C.A. & Xu, X. (2010B) "A basal coelurosaur (Dinosauria: Theropoda) from the Late Jurassic (Oxfordian) of the Shishugou Formation in Wucaiwan, People's Republic of China" Journal of Vertebrate Paleontology, 30(6), 1773-1796. doi:10.1080/02724634.2010.520779
Choiniere, J.N., Forster, C.A. & de Klerk, W.J. (2012) "New information on Nqwebasaurus thwazi, a coelurosaurian theropod from the Early Cretaceous (Hauteriverian?) Kirkwood Formation in South Africa" Journal of African Earth Sciences, 71-72, 1-17. doi: 10.1016/j.jafrearsci.2012.05.005
Csiki, Z., Vremir, M., Brusatte, S.L. & Norell, M.A. (2010) "An aberrant island-dwelling theropod dinosaur from the Late Cretaceous of Romania" Proceedings of the National Academy of Sciences, 107(35), 15357-15361. doi:10.1073/pnas.1006970107
Currie, P.J. & Paulina Carabajal, A. (2012) "A new specimen of Austroraptor cabazai Novas, Pol, Canale, Porfiri and Calvo, 2008 (Dinosauria, Theropoda, Unenlagiidae) from the Latest Cretaceous (Maastrichtian) of Río Negro" Ameghiniana 49(4), 662-667. doi:10.5710/AMGH.30.8.2012.574
Dececchi, T.A. & Larsson, H.C.E. (2011) "Assessing Arboreal Adaptations of Bird Antecedents: Testing the Ecological Setting of the Origin of the Avian Flight Stroke" PLoS ONE 6(8), e22292. doi:10.1371/journal.pone.0022292
Dececchi, T.A. i Larsson, H.C.E. (2013) "Body and limb size dissociation at the origin of birds: uncoupling allometric constraints across a macroevolutionary transition" Evolution. doi:10.1111/evo.12150
Dececchi, T.A., Larsson, H.C.E. & Hone, D.W.E. (2012) "Yixianosaurus longimanus (Theropoda: Dinosauria) and its bearing on the evolution of Maniraptora and ecology of the Jehol fauna" Vertebrata PalAsiatica, 50(2), 111-139.
Fernandes de Azevedo, R.P., Medeiros Simbras, F., Rodrigues Furtado, M., Candeiro, C.R.A. & Paglarelli Bergqvist, L. (2012) "First Brazilian carcharodontosaurid and other newtheropod dinosaur fossils from the Campanian-Maastrichtian Presidente Prudente Formation, São Paulo State, southeastern Brazil" Cretaceous Research, 40, 131-142. doi:10.1016/j.cretres.2012.06.004
Forster, C.A., Sampson, S.D., Chiappe, L.M. & Krause, D.W. (1998) "The Theropod Ancestry of Birds: New Evidence from the Late Cretaceous of Madagascar" Science, 279 (5358), 1915-1919. doi:10.1126/science.279.5358.1915
Gianechini, F.A. Makovicky, P.J. & Apesteguía, S. (2011) "The teeth of the unenlagiine theropod Buitreraptor from the Cretaceous of Patagonia, Argentina, and the unusual dentition of the Gondwanan dromaeosaurids" Acta Palaeontologica Polonica, 56(2), 279-290. doi: 10.4202/app.2009.0127
Godefroit, P., Demuynck, H., Dyke, G., Hu, D., Escuillié, F. & Claeys, P. (2013) "Reduced plumage and flight ability of a new Jurassic paravian theropod from China" Nature Communications, 4: 1394. doi:10.1038/ncomms2389
Han, F., Clark, J.M., Xu, X., Sullivan, C., Choiniere, J. & Hone, D.W.E. (2011) "Theropod teeth from the Middle-Upper Jurassic Shishugou Formation of northwest Xinjiang, China" Journal of Vertebrate Paleontology, 31(1), 111-126. doi:10.1080/02724634.2011.546291
Holtz, T.R., (1995) "The Arctometatarsalian Pes, an Unusual Structure of the Metatarsus of Cretaceous Theropoda (Dinosauria: Saurischia)" Journal of Vertebrate Paleontology, 14(4), 480-519.
Holtz, T.R. (2000) "A new phylogeny of the carnivorous dinosaurs" Gaia, 15, 5-61.
Holtz, T.R., Molnar, R.E. & Currie, P.J. (2004) "Basal Tetanurae" [w:] Weishampel, D.B., Dodson, P. & Osmólska, H. "The Dinosauria" Berkeley and Los Angeles: University of California Press, 71-110.
Hwang, S.H., Norell, M.A., Ji, Q. & Gao, K. (2004) "A large Compsognathid from the Early Cretaceous Yixian Formation of China" Journal of Systematic Palaeontology, 2, 13-30.
Hu, D., Hou, L., Hang, L. & Xu, X. (2009) "A pre-Archaeopteryx troodontid theropod from China with long feathers on the metatarsus" Nature, 461, 640-643.
Ji, S., Ji, Q., Lu, J. & Yuan, C. (2007) "A new giant compsognathid dinosaur with long filamentous integuments from Lower Cretaceous of Northeastern China" Acta Geologica Sinica, 81, 8-15.
Lee, M.S.Y. & Worthy, T.H. (2012) "Likelihood reinstates Archaeopteryx as a primitive bird" Biology Letters 8(2), 299-303. doi:10.1098/rsbl.2011.0884
Li, D., Norell, M.A., Gao, K.-Q., Smith, N.D. & Makovicky, P.J. (2010) "A longirostrine tyrannosauroid from the Early Cretaceous of China" Proceedings of the Royal Society B: Biological Sciences, 277, 211-217.
Liu, Y.-Q., Kuang, H.W., Jiang, X.-J., Peng, N., Xu, H. & Sun, H.-Y. (2012) "Timing of the earliest known feathered dinosaurs and transitional pterosaurs older than the Jehol Biota" Palaeogeography, Palaeoclimatology, Palaeoecology, 323-325, 1-12. doi:10.1016/j.palaeo.2012.01.017
Longrich, N.R. & Currie, P.J. (2009) "Albertonykus borealis, a new alvarezsaur (Dinosauria: Theropoda) from the Early Maastrichtian of Alberta, Canada: Implications for the systematics and ecology of the Alvarezsauridae" Cretaceous Researchm 30, 239-252.
Makovicky, P.J., Apesteguía, S. & Agnolin, F.L. (2005) "The earliest dromaeosaurid theropod from South America" Nature, 437, 1007-1011.
Makovicky, P.J., Li, D., Gao, K.-Q., Lewin, M., Erickson, G.M. & Norell, M.A. (2010) "A giant ornithomimosaur from the Early Cretaceous of China" Proceedings of the Royal Society B: Biological Sciences, 277, 191-198.
Makovicky, P.J., Apesteguía, S. & Gianechini, F.A. (2012) "A New Coelurosaurian Theropod from the La Buitrera Fossil Locality of Río Negro, Argentina" Fieldiana Life and Earth Sciences, 5, 90-98. doi:10.3158/2158-5520-5.1.90
Maryańska, T., Osmólska, H. & Wolsan, M. (2002)" Avialan status for Oviraptorosauria" Acta Palaeontologica Polonica, 47, 97-116.
Mayr, G., Pohl, B. & Peters, S. (2005) “A Well-Preserved Archaeopteryx Specimen with Theropod Features” Science, 310, 1483-1486. doi:10.1126/science.1120331
Mayr, G., Phol, B., Hartman, S. &; Peters, D.S. (2007) "The tenth skeletal specimen of Archaeopteryx" Zoological Journal of the Linnean Society, 149, 97-116. doi:10.1111/j.1096-3642.2006.00245.x
Mudroch, A., Richter, U., Joger, U., Kosma, R., Idé, O. & Maga, A. (2011) "Didactyl Tracks of Paravian Theropods (Maniraptora) from the ?Middle Jurassic of Africa" PLoS ONE 6(2), e14642. doi:10.1371/journal.pone.0014642
Naish, D & Martill, D. M. (2008) "Dinosaurs of Great Britain and the role of the Geological Society of London in their discovery: Ornithischia" Journal of the Geological Society, 165, 613-623.
Naish, D. & Sweetman, S.C. (2011) "A tiny maniraptoran dinosaur in the Lower Cretaceous Hastings Group: Evidence from a new vertebrate-bearing locality in southeast England" Cretaceous Research, 32(4), 464-471. doi:10.1016/j.cretres.2011.03.001
Naish, D., Dyke, G., Cau, A., Escuillié, F. & Godefroit, P. (2012) "A gigantic bird from the Upper Cretaceous of Central Asia" Biology Letters, 8(1), 97-100. doi: 10.1098/rsbl.2011.0683
Norell, M.A., Clark, J.M. & Makovicky, P.J. (2001) "Phylogenetic relationships among coelurosaurian theropods" [w:] Gauthier, J. & Gall, L.F. (red.) "New perspectives on the origin and early evolution of birds: proceedings of the International Symposium in Honor of John H. Ostrom" Peabody Museum of Natural History, Yale University, New Haven, CT, 49-67.
Norell, M.A., Clark, J.M., Turner, A.H., Makovicky, P.J., Barsbold, R. & Rowe, T. (2006) "A new dromaeosaurid theropod from Ukhaa Tolgod (Omnogov, Mongolia)" American Museum Novitates, 3545, 1-51.
Novas, F.E. & Agnolin, F.L. (2004) 'Unquillosaurus ceibali Powell, a giant maniraptoran (Dinosauria, Theropoda) from the Late Cretaceous of Argentina" Revista del Museo Argentino de Ciencias Naturales, Nueva Serie 6, 61-66.
Novas, F.E., Ezcurra, M.D. & Lecuona, A. (2008) "Orkoraptor burkei nov. gen. et sp., a large theropod from the Maastrichtian Pari Aike Formation, Southern Patagonia, Argentina" Cretaceous Research, 29, 468-480.
Novas, F.E., Pol, D., Canale, J.I., Porfiri, J.D. & Calvo, J.O. (2009) "A bizarre Cretaceous theropod dinosaur from Patagonia and the evolution of Gondwanan dromaeosaurids" Proceedings of the Royal Society B, 276, 1101-1107.
Novas, F.E., Ezcurra, M.D., Agnolin, F.L., Pol, D. & Ortiz, R. (2012) "New Patagonian Cretaceous theropod sheds light about the early radiation of Coelurosauria" Revista del Museo Argentino de Ciencias Naturales, nueva serie, 14(1), 57-81.
Ortega, F., Escaso, F & Sanz, J.L. (2010) "A bizarre, humped Carcharodontosauria (Theropoda) from the Lower Cretaceous of Spain" Nature, 467, 203-206.
Peyer, K. (2006) "A Reconsideration Of Compsognathus From The Upper Tithonian Of Canjuers, Southeastern France" Journal of Vertebrate Paleontology, 26, 879-896.
Porfiri, J.D., Calvo, J.O. & dos Santos, D. (2011) "A new small deinonychosaur (Dinosauria: Theropoda) from the Late Cretaceous of Patagonia, Argentina" Anais da Academia Brasileira de Ciências, 83(1), 109-116.doi:10.1590/S0001-37652011000100007
Rauhut, O.W.M. (2003) "The interrelationships and evolution of basal theropod dinosaurs" Special Papers in Palaeontology, 69, 1-213.
Rauhut, O.W.M. & Xu, X. (2005) "The small theropod dinosaurs Tugulusaurus and Phaedrolosaurus from the Early Cretaceous of Xinjiang, China" Journal of Vertebrate Paleontology, 25, 107-118.
Rauhut, O.W.M., Milner, A.C. & Moore-Fay, S. (2010) "Cranial osteology and phylogenetic position of the theropod dinosaur Proceratosaurus bradleyi (Woodward, 1910) from the Middle Jurassic of England" Zoological Journal of the Linnean Society, 158, 155-195.
Sadleir, R., Barrett, P.M. & Powell, H.P. (2008) "The anatomy and systematics of Eustreptospondylus oxoniensis, a theropod dinosaur from the Middle Jurassic of Oxfordshire, England" Monograph of the Palaeontographical Society, 627, 160, 1-82.
Senter, P. (2007) "A new look at the phylogeny of Coelurosauria (Dinosauria: Theropoda)" Journal of Systematic Palaeontology, 5, 429-463.
Senter, P. (2010) "Using creation science to demonstrate evolution: application of a creationist method for visualizing gaps in the fossil record to a phylogenetic study of coelurosaurian dinosaurs" Journal of Evolutionary Biology, 23, 1732-1743. doi:10.1111/j.1420-9101.2010.02039.x
Senter, P. (2011) "Using creation science to demonstrate evolution 2: morphological continuity within Dinosauria" Journal of Evolutionary Biology, 24 (10), 2197-2216. doi: 10.1111/j.1420-9101.2011.02349.x
Senter, P., Barsbold, R., Britt B.B. & Burnham, D.A (2004) "Systematics and evolution of Dromaeosauridae" Bulletin of Gunma Museum of Natural History, 8, 1-20.
Senter, P., Kirkland, J.I., Bird, J., Bartlett, J.A. (2010) "A New Troodontid Theropod Dinosaur from the Lower Cretaceous of Utah" PLoS ONE, 5(12), e14329. doi:10.1371/journal.pone.0014329
Senter, P., Kirkland, J.I., DeBlieux, D.D., Madsen, S. & Toth, N. (2012) "New Dromaeosaurids (Dinosauria: Theropoda) from the Lower Cretaceous of Utah, and the Evolution of the Dromaeosaurid Tail" PLoS ONE, 7(5), e36790. doi:10.1371/journal.pone.0036790
Sereno, P.C. (1999) "The Evolution of Dinosaurs" Science, 284, 2137-2147 .
Sereno, P.C. (2010) "Taxonomy, cranial morphology, and relationships of parrot-beaked dinosaurs (Ceratopsia: Psittacosaurus)" [w:] Ryan, M. J., Chinnery-Allgeier, B. J. & Eberth, D. A. (red) "New Perspectives on Horned Dinosaurs: The Royal Tyrrell Museum Ceratopsian Symposium" Indiana University Press, 21-58.
Sereno, P.C., Tan, L., Brusatte, S.L., Kriegstein, H.J., Zhao, X. & Cloward, C. (2009) "Tyrannosaurid Skeletal Design First Evolved at Small Body Size" Science, 326, 418-422.
Snively E., Russell A.P. & Powell, G.L. (2004) "Evolutionary morphology of the coelurosaurian arctometatarsus: descriptive, morphometric, and phylogenetic approaches" Zoological Journal of the Linnean Society, 142, 525-553.
Sullivan, C., Hone, D. W. E., Xu, X. & Zhang, F. (2010) "The asymmetry of the carpal joint and the evolution of wing folding in maniraptoran theropod dinosaurs" Proceedings of the Royal Society B, 277, 2027-2033.
Turner, A.H., Hwang, S.H. & Norell, M.A. (2007A) "A small derived theropod from Öösh, Early Cretaceous, Baykhangor Mongolia" American Museum Novitates, 3557, 1-27.
Turner, A.H., Pol, D., Clarke, J.A., Erickson, G.M., & Norell, M. (2007B) "A basal dromaeosaurid and size evolution preceding avian flight" Science 317, 1378-1381.
Turner, A.H., Nesbitt, S.J. & Norell, M. (2009) "A large alvarezsaurid from the Late Cretaceous of Mongolia" American Museum Novitates, 3648, 1-14.
Turner, A.H., Pol, D. & Norell, M.A. (2011) "Anatomy of Mahakala omnogovae (Theropoda: Dromaeosauridae) Tögrögiin Shiree, Mongolia" American Museum Novitates, 3722, 1-66. doi:10.1206/3722.2
Turner, A.H., Makovicky, P.J. & Norell, M.A. (2012) "A review of dromaeosaurid systematics and paravian phylogeny" Bulletin of the American Museum of Natural History, 371, 1-206. doi:10.1206/748.1
Wang, S., Sun, C., Sullivan, C. & Xu X. (2013) "A new oviraptorid (Dinosauria: Theropoda) from the Upper Cretaceous of southern China" Zootaxa, 3640, 242-257. doi:10.11646/zootaxa.3640.2.7
White, M.A. (2009) "The subarctometatarsus: intermediate metatarsus architecture demonstrating the evolution of the arctometatarsus and advanced agility in theropod dinosaurs" Alcheringa: An Australasian Journal of Palaeontology, 33,1-21.
Wings, O. (2007) "A review of gastrolith function with implications for fossil vertebrates and a revised classification" Acta Palaeontologica Polonica, 52(1), 1-16.
Witmer, L.M. & Ridgely, R.C. (2009) "New Insights Into the Brain, Braincase, and Ear Region of Tyrannosaurs (Dinosauria, Theropoda), with Implications for Sensory Organization and Behavior" The Anatomical Record: Advances in Integrative Anatomy and Evolutionary Biology, 292, 1266-1296.
Xing, L., Li, D., Harris, J.D., Bell, P.R., Azuma, Y., Fujita, M., Lee, Y.-N. & Currie, P.J. (2012A) "A new Dromaeosauripus (Dinosauria: Theropoda) ichnospecies from the Lower Cretaceous Hekou Group, Gansu Province, China" Acta Palaeontologica Polonica, doi:10.4202/app.2011.0115
Xing, L., Bell, P.R., Persons IV, W.S., Ji, S., Miyashita, T., Burns, M.E., Ji, Q. & Currie, P.J. (2012B) "Abdominal Contents from Two Large Early Cretaceous Compsognathids (Dinosauria: Theropoda) Demonstrate Feeding on Confuciusornithids and Dromaeosaurids" PLoS ONE, 7, e44012. doi:10.1371/journal.pone.0044012.
Xu, X., Zhou, Z.H. & Wang, X.L. (2000) "The smallest known non-avian theropod dinosaur" Nature, 408, 705―708.
Xu, X., Cheng, Y., Wang, X., & Whang, C. (2003) "Pygostyle-like structure from Beipiaosaurus (Theropoda, Therizinosauroidea) from the Lower Cretaceous Yixian Formation of Liaoning, China" Acta Geologica Sinica, 77, 294-298.
Xu, X., Clark, J.M., Forster, C.A., Norell, M.A., Erickson, G.M., Eberth, D.A., Jia, C. & Zhao, Q. (2006) "A basal tyrannosauroid dinosaur from the Late Jurassic of China" Nature, 439, 715-718.
Xu, X., Tan, Q., Wang, J., Zhao, X. & Tan, L. (2007) "A gigantic bird-like dinosaur from the Late Cretaceous of China" Nature, 447, 844-847.
Xu, X., Zhao, Q., Norell, M., Sullivan, C., Hone, D., Erickson, G., Wang, X., Han, F. & Guo, Y. (2009A) "A new feathered maniraptoran dinosaur fossil that fills a morphological gap in avian origin" Chinese Science Bulletin, 54, 430-435. doi:10.1007/s11434-009-0009-6
Xu, X., Clark, J.M., Mo J., Choiniere, J., Forster, C.A., Erickson, G.M., Hone, D.W.E., Sullivan, C., Eberth, D.A., Nesbitt, S., Zhao, Q., Hernandez, R., Jia, C., Han, F. & Guo, Y. (2009B) "A Jurassic ceratosaur from China helps clarify avian digital homologies" Nature, 459, 940-944.
Xu, X., Zheng, X. & You, H. (2010A) "Exceptional dinosaur fossils show ontogenetic development of early feathers" Nature, 464, 1338-1341.
Xu, X., Wang, D.Y., Sullivan, C., Hone, D.W.E., Han, F.L., Yan, R.H. & Du, F.M. (2010B) "A basal parvicursorine (Theropoda: Alvarezsauridae) from the Upper Cretaceous of China" Zootaxa, 2413, 1-19.
Xu, X., Sullivan, C., Pittman, M., Choiniere, J.N., Hone, D.W.E., Upchurch, P., Tan, Q., Xiao, D. Lin, T. & Han, F. (2011A) "The first known monodactyl non-avian dinosaur and the complex evolution of alvarezsauroid hand" Proceedings of the National Academy of Sciences, 108(6), 2338-2342. doi:10.1073/pnas.1011052108
Xu, X., You, H., Du, K. & Han, F. (2011B) "An Archaeopteryx-like theropod from China and the origin of Avialae" Nature, 475, 465-470. doi:10.1038/nature10288
Xu, X., Tan, Q., Sullivan, C., Han, F. & Xiao, D. (2011C) "A Short-Armed Troodontid Dinosaur from the Upper Cretaceous of Inner Mongolia and Its Implications for Troodontid Evolution" PLoS ONE, 6(9), e22916. doi:10.1371/journal.pone.0022916
Xu, X., Zhao, Q., Sullivan, C., Tan, Q.-W., Sander, M. & Ma, Q.-Y. (2012A) "The taxonomy of the troodontid IVPP V 10597 reconsidered" Vertebrata PalAsiatica, 50(2), 140-150.
Xu, X., Wang, K., Zhang, K., Ma, Q., Xing, L., Sullivan, C., Hu, D., Cheng, S. & Wang, S. (2012B) "A gigantic feathered dinosaur from the Lower Cretaceous of China" Nature, 484, 92-95. doi:10.1038/nature10906
Xu, X., Tan, Q.-W., Wang, S., Sullivan, C., Hone, D.W.E., Han, F.-L., Ma, Q.-Y., Tan, L. & Xiao, D. (2013) "A new oviraptorid from the Upper Cretaceous of Nei Mongol, China, and its stratigraphic implications" Vertebrata PalAsiatica, 51(2), 85-101.
Xu, X. & Norell, M.A. (2006) "Non-Avian dinosaur fossils from the Lower Cretaceous Jehol Group of western Liaoning, China" Geological Journal, 41, 419-437.
Xu, X. & Wang, X. (2004A) "A New Troodontid (Theropoda: Troodontidae) from the Lower Cretaceous Yixian Formation of Western Liaoning, China" Acta Geologica Sinica, 78, 22-26.
Xu, X. & Wang, X. (2004B) "A New Dromaeosaur (Dinosauria: Theropoda) from the Early Cretaceous Yixian Formation of Western Liaoning" Vertebrata PalAsiatica, 42(2), 11-119.
Xu, X & Zhang, F. (2005) "A new maniraptoran dinosaur from China with long feathers on the metatarsus" Naturwissenschaften, 92, 173–177. doi:10.1007/s00114-004-0604-y
Zanno, L.E., Gillette, D.D., Albright, L.B. & Titus, A.L. (2009) "A new North American therizinosaurid and the role of herbivory in 'predatory' dinosaur evolution" Proceedings of the Royal Society B, 276, 3505-3511.
Zanno, L.E. & Makovicky, P.J. (2011A) "Herbivorous ecomorphology and specialization patterns in theropod dinosaur evolution" Proceedings of the National Academy of Sciences, 108, 232-237. doi:10.1073/pnas.1011924108.
Zanno, L.E. & Makovicky, P.J. (2011B) "On the earliest record of Cretaceous tyrannosauroids in western North America: implications for an Early Cretaceous Laurasian interchange event" Historical Biology, 108(1), 232-237. doi:10.1080/08912963.2010.543952
Zelenitsky, D., Therrien, F., Erickson, G., DeBuhr, C., Kobayashi, Y., Eberth, D. & Hadfield, F. (2012) "Feathered non-avian dinosaurs from North American provide insight into wing origins" Science, 338(6106), 510-514. doi:10.1126/science.1225376
Zhang, F., Zhou, Z., Xu, X., Wang, X. & Sullivan, C. (2008) "A bizarre Jurassic maniraptoran from China with elongate ribbon-like feathers" Nature, 455, 1105-1108.
Zheng, X., Xu, X., You, H., Zhao, Q. & Dong, Z. (2010) "A short-armed dromaeosaurid from the Jehol Group of China with implications for early dromaeosaurid evolution" Proceedings of the Royal Society B, 277, 211-217.
Inne:
Agnolín, F.L. & Novas, F.E. (2011B) "Avian ancestors: a review of the phylogenetic relationships of coelurosaurian theropods closely related to birds" Ameghiniana, 48 (4) Suplement, R116-R117.
Dececchi, A. & Larsson, H. (2011) "The Origin of wings" SVP 2011 Program and Abstracts Book, 97 [abstrakt]
Feduccia, A. (2013) "Birds origins anew" The Auk, 130(1), 1-12.
Lamanna, M., Sues, H.-D., Schachner, E. & Lyson, T. (2011) "A new caenagnathid oviraptorosaur (Theropoda: Maniraptora) from the Upper Cretaceous (maastrichtian) Hell Creek Formation of the western United States" SVP 2011 Program and Abstracts Book, 140 [abstrakt]
Stone, R. (2012) "Dinosaur Kingpin Opens Fossil Bonanza to Science" Science, 337, 900-901. doi:10.1126/science.337.6097.900
Turner, A. (2008) "Phylogenetic history and body size evolution in coelurosaur theropods" Journal of Vertebrate Paleontology, 28, 154A [abstrakt]
Dowiedz się więcej
- o bazalnych celurozaurach:
- celurozaurach o niepewnej klasyfikacji:
- ?Aniksosaurus, Aorun, "Arkansaurus", Bagaraatan, (Calamospondylus), Coelurus, (Heptasteornis), Itemirus, "Kagasaurus", Nqwebasaurus, (Phaedrolosaurus), Santanaraptor, Tanycolagreus, "Tonouchisaurus"
- (?)Aristosuchus, Compsognathus, ?Huaxiagnathus, ??Mirischia, ?Scipionyx, (?)Sinocalliopteryx, ?Sinosauropteryx
- bazalnych maniraptorach i tych o niejasnej klasyfikacji:
- (Bradycneme), (Elopteryx), (Ilerdopteryx), ?Ornitholestes, Yaverlandia, Yixianosaurus
- bazalnych parawialach i tych o niejasnej klasyfikacji:
- (Cretaaviculus), Hulsanpes, Pamparaptor, Paronychodon, ?Pedopenna, Pneumatoraptor, Richardoestesia, ??Unquillosaurus, Wyleyia, ??Xinjiangovenator
- i o archeopterygidach:
Zob. też artykuły o Tetanurae, Carnosauria, Tyrannosauroidea, Ornithomimosauria, Alvarezsauroidea, Therizinosauria, Oviraptorosauria, Dromaeosauridae i Troodontidae







































