Ceratosauria
| Autor: | Korekta: |
| Maciej Ziegler | Tomasz Sokołowski |
Nomenklatura
- Ceratosauria (Marsh, 1884)
- >Ceratosaurus nasicornis ~ Passer domesticus (zmodyfikowano z Rowe, 1989)
- Do tak definiowanego kladu mogą należeć - tutaj omówione osobno - celofyzoidy. Jeżeli ta hipoteza okaże się bardziej prawdopodobna, to niniejszy artykuł dotyczy kladu Ceratosauroidea (>Carnotaurus sastrei ~ Coelophysis bauri; zmodyfikowano z Sereno, 1998). Na potrzeby tego i innych artykułów przyjmujemy dominującą obecnie - wspartą m.in. nowymi danymi nt. Majungasaurus i Limusaurus hipotezę o węższym zasięgu Ceratosauria (ale zob. też Tykoski, 2005; Mortimer, online A; Lee i in., 2014), którego taksonem siostrzanym jest Tetanurae; z kolei Coelophysoidea jest taksonem siostrzanym Ceratosauroidea - do którego należą (obok np. Zupaysaurus wg Smitha i in., 2007) Dilophosauridae i Averostra sensu Ezcurra i Cuny, 2007 (<Ceratosaurus nasicornis & Allosaurus fragilis - czyli tetanury i ceratozaury). W takim wypadku zasięg kladu Ceratosauroidea obejmuje niemal wszystkie teropody, dlatego nazwa ta nie jest używana dalej.
- Neoceratosauria (Novas, 1992)
- <Ceratosaurus nasicornis & Abelisaurus comahuensis (zmodyfikowano z Langer, 2004)
- Elaphrosaurinae (Rauhut i Carrano, 2016)
- >Elaphrosaurus bambergi ~ Noasaurus comahuensis v Abelisaurus comahuensis v Ceratosaurus nasicornis v Allosaurus fragilis (zmodyfikowano z Rauhut i Carrano, 2016)
- Ceratosauridae (Marsh, 1884)
- >Ceratosaurus nasicornis ~ Abelisaurus comahuensis (zmodyfikowano z Rauhut, 2004)
- Abelisauroidea (Bonaparte i Novas, 1985 sensu Bonaparte, 1991)
- Abelisaurus comahuensis ~ Ceratosaurus nasicornis (Tykoski i Rowe, 2004; zmodyfikowano z Holtz, 1994)
- Abelisauria (Novas, 1992)
- <Abelisaurus comahuensis & Noasaurus leali (Novas, 1997)
Charakterystyka
Pierwsze ceratozaury
Ceratozaury ("rogate jaszczury", od typowego rodzaju Ceratosaurus) to takson siostrzany tetanurów, pozostający przez niemal cały mezozoik w ich cieniu. Wydaje się, że dominowały w późnej kredzie w Gondwanie i Europie, w których jednak konkurencją były (przynajmniej w Ameryce Południowej, Australii i Europie) tetanury - szczególnie karcharodontozaurydy, megaraptory i spinozaurydy.
Niemal wszystkie badania wskazują, że do Ceratosauria należą dwie duże grupy: Abelisauridae i Noasauridae (łączone w Abelisauria) oraz kilka bardziej bazalnych od nich ceratozaurów (m.in. Ceratosauridae). Jednak według jednej z analiz Bella i in. (2016) oraz Wanga i in. (2017), do Abelisauria należą wszystkie ceratozaury, poza "Dilophosaurus" sinensis (wg wszystkich innych badań nienależący do Ceratosauria).
Budowa ogólnie
Wiele wczesnych i bazalnych ceratozaurów (Elaphrosaurinae, Deltadromeus) było lekko zbudowanych - miały długie nogi i szyje, co upodabniało je do celofyzoidów. Deltadromeus wydaje się największym "delikatnie" zbudowanym teropodem. Inne, jak Ceratosaurus i abelizaurydy były masywne i zapewne polowały na dużą zdobycz. Niemal wszystkie ceratozaury były mięsożerne i uzbrojone w ostre zęby. Wyjątkiem jest Limusaurus - niewielki, wyspecjalizowany teropod z późnej jury Chin. Dorosłe okazy miały bezzębne szczęki (Wang i in., 2017).
Wiele ceratozaurów wykazuje duże podobieństwo do przedstawicieli innych grup - generalnie są one podobne do celofyzoidów i tetanurów, niektóre bazalne przypominają prymitywne celurozaury - szczególnie ornitomimozaury, ceratozaur ma wiele wspólnego z tetanurami, a abelizaurydy mają wiele cech wspólnych z karcharodontozaurydami i mniej z tyranozaurydami.
Szczegóły budowy
Ceratozaury miały wiele charakterystycznych cech czaszki (nieduże okno przedoczodołowe; kość szczękowa z krótkim wyrostkiem szczękowym oraz długim i masywnym nosowym, rozciągająca się do wewnętrznej krawędzi nozdrza; kość nosowa z przedniobocznym brzegiem nieco wypukłym bocznie, tylnobocznym brzegiem rozciągającym się do wgłębienia przedoczodołowego i bocznie wypukłym kapturem zakrywającym tylną część nozdrza zewnętrznego w bocznej powierzchni przedniej części - w okolicy tylnej krawędzi nozdrza zewnętrznego; kość łzowa z krótkim i smukłym przednim wyrostkiem - w porównaniu do brzusznego; zwrócona mocno ku przodowi kość kątowa; górne okna skroniowe łączące się nad kośćmi ciemieniowymi, tworzącymi grzebień sagitalny), kręgów (ekstremalna pneumatyzacja łuków kręgowych; parapofyzy kręgów grzbietowych wyrastające mocno na boki; kręgi krzyżowe z żebrami formującymi mniej lub bardziej ciągłą taflę w widoku wewnętrznym lub grzbietowym, obecność żeber ogonowych), kończyn przednich (duże i bardzo głębokie kości krucze; długi, niski i ukośnie skierowany grzebień deltopektoralny, kość ramienna prosta z spłaszczonymi dystalnymi kłykciami w widoku bocznym) i tylnych (zrośnięte połączenie kości łonowych u dorosłych osobników; dystalna końcówka kości łonowej z dużą, zwrócona ku tyłowi "stopą"; boczna półka dołu brevis tworząca ciągłą powierzchnię z tylną częścią półki nadpanewkowej; dystalne rozszerzenie kości łonowej z tylnym rozszerzeniem większym niż połowa długości półki łonowej; dystalny koniec kości kulszowej mocno rozrośnięty - długością ponad dwukrotnie przewyższający półki kulszowe; przednia powierzchnia dystalnej kości udowej z płytkim rowkiem prostownika; duży przeciwkrętarz kości kulszowej; duży guzek biodrowo-strzałkowy na kości strzałkowej, kość piętowa z dużą powierzchnią piszczelową) (za Carrano i Sampson, 2008 oraz Xu i in., 2009).
Budowa i kierunki ewolucji
W ewolucji ceratozaurów można dostrzec wzrastającą rolę czaszki i zrastania się jej górnych kości (szczególnie zmieniła się sama natura kontaktów międzykostnych - połączenia stawały się coraz bardziej zawiłe, czasem można nawet je określić jako "wklinowanie". Czaszki były dość wysokie, najbardziej u abelizaurydów (obie cechy nasilają się w ontogenezie Majungasaurus [Ratsimbaholison i in., 2016], zaś u Limusaurus czaszka się wydłużała). Ceratozaury (szczególnie abelizauroidy) cechuje też skrócona kość zębowa w porównaniu do dalszych kości żuchwy i powiększone zewnętrzne okno w żuchwie, połączone ze zmianą pozycji zetknięć kości zębowej z pozostałymi kośćmi żuchwy i rozrostem panewki między k. zębową a k. kątową górną. Jest to oznaką zmian w funkcjonowaniu stawu śródżuchwowego, być może powiązanymi ze zwiększoną ruchliwością lub większą elastycznością na rzecz utraty siły zgryzu i wytrzymałości (widoczne jest to szczególnie u abelizaurdydów [Carrano i Sampson, 2008], słabiej u Skorpiovenator; u młodych Limusaurus okno żuchwowe jest mniejsze niż u dorosłych [Wang i in., 2017]).
Prawdopodobnie powiązane ze wzrastającą rolą czaszki jest uwstecznienie kończyn przednich, w których brakuje skostniałych kości nadgarstka a śródręcze i paliczki są uwstecznione. Przykładami karłowacenia kończyn przednich są Limusaurus, Eoabelisaurus i abelizaurydy. Natomiast kończyny przednie noazaurydów nie były aż tak uwstecznione, choć paliczki były skrócone. U Ceratosaurus śródręcze było krótkie a paliczki były bardzo zmniejszone w porównaniu do kości śródręcza (Gilmore, 1920; por. Ruiz i in., 2011, ryc. 2; Carrano i Choiniere, 2016). Choć rekonstruuje się dłoń ceratozaura jako wyposażoną w duże pazury, dłoń musiała być mniejsza niż u tetanusów i bardziej bazalnych teropodów. Noasaurus na dłoniach miał nietypowe, bardzo zakrzywione pazury. Duży grzebień goleniowy kości strzałkowej większości ceratozaurów sugeruje wzmocnienie mięśni odpowiadających za prostowanie kolana.
Lokomocja
Pod względem lokomocji bazalne ceratozaury były bardzo zróżnicowane (w nawiasach podano „współczynnik szybkości” Personsa i Curriego [2016]): od powolnego Ceratosaurus (od -11 do -18% - prawdopodobnie tylko kilka innych teropodów miało takie proporcje [Persons i Currie, 2016]) do szybkich Limusaurus (+11% - dane z Xu i in., 2009) i Elaphrosaurus (+26% - dane z Rauhut i Carrano, 2016 - zdecydowanie więcej niż u wszystkich niecelurozaurowych teropodów). Bardzo masywne kończyny miało wiele abelizaurydów (zob. artykuł o Abelisauridae) a u wielu z nich mięśnie je napędzające, mające przyczep na ogonie, były rozwinięte w wyjątkowy sposób (zob. artykuł o Abelisauridae). Z kolei proporcje Masiakasaurus sugerują, jak na teropoda tej wielkości (ok. 2 m), wolne poruszanie się (od -8 do -10%, dane z Carrano i in. [2011]).
U większości teropodów III ("środkowa") kość śródstopia jest najszersza. U kilku grup celurozaurów jest mocno zwężona (arctometatarsus), a u wielu ceratozaurów występuje sytuacja odwrotna - III kość śródstopia jest jeszcze większa i szersza, a II i IV mocno zredukowane (co nazwano antarctometatarsus). Widoczne jest to u wszystkich ceratozaurów oraz u nieopisanego, małego (<2 m) teropoda z wczesnej jury USA (Britt i in., 2010). U Noasauridae i Limusaurus szczególnie mocno zwężona jest II k. śródstopia, natomiast nieco mniej u Elaphrosaurus i prawdopodobnie także Deltadromeus. Dodatkowo u Masiakasaurus, Limusaurus i Deltadromeus wyjątkowo zwężony jest dystalny koniec i kłykcie na IV k. śródstopia. Podobnie zbudowana jest stopa Gualicho. Taka budowa znamionuje opieranie większości ciężaru ciała na jednym palcu. Interpretuje się ją jako przystosowanie do szybszego biegu. Podobną zmianę budowy śródstopia widać u ssaków kopytnych i ptaków biegających.
Elaphrosaurinae
Elaphrosaurinae to grupa bazalnych ceratozaurów lub noazaurydów z drugiej połowy jury i być może kredy. Prócz afrykańskiego Elaphrosaurus należą do niej prawdopodobnie azjatyckie Limusaurus i CCG 20011 (okaz zaliczony do Chuandongocoelurus) oraz być może „środkowokredowy” Deltadromeus (wg wielu analiz do Elaphrosaurinae należy także Spinostropheus, lecz wg Rauhuta i Carrano [2016] lektotyp i oryginalnie przypisany materiał nie ma cech ceratozaurów i może należeć do bazalnego tetanura, zaś MNN TIG6, opisany przez Sereno i in. [2004] jako okaz Spinostropheus to wg ich analizy Ceratosauria incertae sedis). Elafrozauryny były lekko zbudowane i miały długie, przystosowane do biegu tylne kończyny. Nietypowo zbudowany był praktycznie kompletnie znany Limusaurus (zob. opis). Podobne przystosowania widoczne są u Elaphrosaurus, którego szyja miała prawdopodobnie mniejszy zakres ruchu niż u innych teropodów – a przynajmniej nie była przystosowana do gwałtownych ruchów, potrzebnych do polowania na większą zdobycz. Czaszka elafrozaura pozostaje nieznana, lecz prawdopodobnie była niewielka (Rauhut i Carrano, 2016).
Neoceratosauria
Bardziej zaawansowani przedstawiciele Ceratosauria należą do Neoceratosauria. Zasięg kladu Neoceratosauria - uzależniony od pozycji Ceratosauridae wśród innych ceratozaurów - różni się znacznie w analizach. Według niektórych badań (np. Canale i in., 2009; Rauhut i Carrano, 2016) ceratozaurydy są najbardziej bazalnymi znanymi ceratozaurami a Elaphrosaurinae i zbliżone formy są abelizauroidami (czyli nie znamy ceratozaurów niebędących neoceratozaurami), wg innych (Carrano i Sampson, 2008; Xu i in., 2009(I); Xu i in., 2009(II); Pol i Rauhut, 2012; Farke i Sertich, 2013; Sánchez-Hernández i Benton, 2014) ceratozaurydy są bardziej zaawansowane (czyli występuje wiele nieneoceratozaurowych ceratozaurów), lecz niekiedy między Ceratosauridae a Abelisauria występuje też kilka taksonów (Tortosa i in., 2014; Filippi i in., 2016) (wariant pośredni), zaś wg analizy Wanga i in. (2017) ceratozaurydy są zaawansowane – są bazalnymi przedstawicielami Abelisauridae (nieneoceratozaurowymi ceratozaurami są "Dilophosaurus" sinensis, Noasauridae i Berberosaurus).
Wg analizy Tortosy i in. (2014), wskazującej ww. wariant pośredni, do synapomorfii Neoceratosauria należą 1) pokryte wieloma otworami pneumatycznymi leżące brzusznie od wyrostków poprzecznych powierzchnie kręgów przedkrzyżowych, 2) ułożone daleko z boku prezygapofyzy kręgów szyjnych, 3) wysokie, skierowane pionowo wyrostki kolczyste środkowych kręgów ogonowych, 4) szeroka łopatka.
Delcourt (2018) zdefiniował klad Etriganasauria jako najwęższy klad obejmujący Carnotaurus i Ceratosaurus, ale nie Noasaurus. Jednak w standardowej topologii, gdzie noazaurydy sa abelizauroidami, takowy klad nie istnieje. Z kolei w topologii wg Wanga i in. (2017) jest to po prostu synonim Neoceratosauria.
Ceratosauridae
Ceratosauridae nie są grupą liczną - należą do niej Ceratosaurus i prawdopodobnie Genyodectes (Rahuhut, 2004; Pol i Rauhut, 2012; Tortosa i in., 2014; Wang i in. 2017; inaczej Longrich i in., 2017), oraz być może Berberosaurus z wczesnej jury i ewentualnie Erectopus (Hendrickx i Mateus, 2014) lub Eoabelisaurus i MB R 3621 – kość udowa z późnej jury Tanzanii (Wang i in., 2017) (Fosterovenator został zaliczony do Ceratosauridae przez Dalmana [2014, s. 187], lecz sam ten autor podaje jednocześnie, że bardziej przypomina on Elaphrosaurus [s. 194], jest abelizauroidem [s. 194] i tetanurem [s. 188]; zarówno okaz typowy [Mortimer, online 2014], jak i paratyp [Skawiński i in., 2016] nie pochodzą od przedstawicieli Ceratosauria). Ceratosaurus i Genyodectes łączą zęby z kości szczękowych mocno ustnojęzykowo ściśnięte, przekraczające minimalną wysokość kości zębowej oraz wyraźna różnica w wysokości zębów kości przedszczękowej (i prawdopodobnie pierwszym zębem kości szczękowej) i szczękowej (Rauhut, 2004; Pol i Rauhut, 2012; Tortosa i in., 2014) oraz inne cechy zębów (Hendrickx i Mateus, 2014). Ceratozaur jest dość masywny i pozostaje dotąd jedynym - prócz być może bardziej zaawansowanego Limusaurus - bazalnym przedstawicielem Ceratosauria, którego czaszka jest dobrze znana. Mimo że jest ona bardzo charakterystyczna (choćby trzy rogi i wyjątkowo długie zęby) to zapewne prezentuje obraz najbliższy bazalnym ceratozaurom.
Abelisauroidea
Bardziej zaawansowane od ceratozaura neoceratozaury należą do Abelisauroidea. Tak jak Neoceratosauria, klad ten ma zmienny zasięg w zależności od pozycji Ceratosaurus w analizie.
Berberosaurus z wczesnej jury może być abelizauroidem (Allain i in., 2007; Tortosa i in., 2014), ceratozaurydem (Hendrickx i Mateus, 2014), najbardziej bazalnym abelizaurydem (Wang i in., 2017) albo bardziej bazalnym teropodem - dilofozaurydem (Xu i in., 2009), lecz zdecydowana większość analiz umieszcza go w politomii u podstawy Ceratosauria. Abelizauroidem jest z pewnością środkowojurajski Eoabelisaurus.
Wg analizy Tortosy i in. (2014) cechy charakterystyczne Abelisauroidea dotyczą zwiększonej pneumatyzacji kręgów szyjnych i braku lub słabego wykształcenia brzusznego kila w przednich kręgach szyjnych.
Abelisauria
Kolejnym wyróżnianym kladem jest Abelisauria, dzielący się na dwie grupy, które są omówione osobno:
Wg analizy Tortosy i in. (2014), abelizaury łączą m.in.: pomarszczona powierzchnia kości łzowych, zaoczodołowych i nosowych, kulista głowa kości ramiennej, słabo wykształcony grzebień deltapektoralny kości ramiennej, prosta lub wklęsła górna powierzchnia kości biodrowej i długi, smukły grzebień goleniowy z krótkim dołem (w widoku z góry); są to tradycyjnie wskazywane synapomorfie tego kladu (obecne też u Elaphrosaurus i Limusaurus); analiza wykluczyła z tego kladu Eoabelisaurus.
Wymiary
>0,65-0,7 m (Ligabueino), ?1-1,5 m (Velocisaurus) <<< 9 m (?Deltadromeus), >7-8,8 m (Ceratosaurus), 6,5-11 m (??Austrocheirus), 11,9 m (?Bahariasaurus), przedstawiciele (Abelisauridae), <14,8 m (?Bahariasaurus/?Deltadromeus)
Bazalne i wczesne ceratozaury były zróżnicowane pod względem wielkości. Z reguły miały ok. 5-6 m (Eoabelisaurus - ?abelizauryd - 6-6,5 m [Pol i Rauhut, 2012], 750-878 kg [Benson i in., 2014; Paul, 2010 – na podstawie abelizaurydów podobnej wielkości]; najstarszy prawdopodobny ceratozaur - Berberosaurus - >5 m [Allan i in., 2007], >300 kg [Paul, 2010], okaz niedorosły [Allan i in., 2007], „Spinostropheus” - zapewne pochodzący od nienazwanego ceratozaura okaz MNN TIG6 [Rauhut i Carrano, 2016] - ok. 4 m [Sereno i in., 2004], 200 kg [Paul, 2010]; elafrozauryny - noazaurydy[?]: Elaphrosaurus - 6-6,3 m, 200-409 kg [Paul, 2010; Rauhut i Carrano, 2016]; CCG 20011 - paratyp Chuandongocoelurus - >4,3-4,9 m, >70-100 kg, okaz niedorosły [Mortimer, online A]). Mniejszy – zapewne zminiaturyzowany – był prawdopodobny elafrozauryn (noazauryd?) Limusaurus (>2 m [Xu i in., 2009], >15-26 kg [na podstawie Paul, 2010; Benson i in., 2014]). Mniejsi od niego byli kredowi przedstawiciele Noasauridae (zob. Noasauridae#Wymiary).
Nie licząc abelizaurydów, największym pewnym ceratozaurem jest Ceratosaurus (7-8,8 m, 700-966 kg – zob. opis Ceratosaurus). Genyodectes ma rozmiary porównywalne - prawdopodobnie mniejsze: oszacowano go na ok. 7,5 m (Juárez-Valieri i in., 2011, ryc. 2) a jego kość przedszczękowa jest większa (7,5x7,5 cm) w porównaniu do holotypów C. dentisulcatus (6,4x6,3 cm) i C. magnicornis (6,5x6x5 cm – okaz mniejszy niż C. dentisulcatus), lecz wysokość kości zębowej jest znacznie mniejsza (7,6-6,7 cm) niż u C. dentisulcatus (9,3-10 cm) (Rauhut, 2004; Madsen i Welles, 2000). Wskazane rozmiary Ceratosaurus nie są jednak oparte na największych jego okazach. DNM 972 to kość przedszczękowa o wymiarach 15,4x16,2 cm (Madsen i Welles, 2000) a największy jest BYU-VP 12893 (Carrano i Sampson, 2008) o długości czaszki ok. 81 cm (niepublikowane dane – Britt i in., 2000). Ten drugi okaz, jeśli miałby takie same proporcje jak holotyp C. nasicornis, mierzyłby 7,4-8,4 m, co zapewne jest zawyżone, ponieważ u większych teropodów czaszka jest proporcjonalnie dłuższa. Choć Ceratosaurus ustępuje długością Deltadromeus (9 m), jest znacznie masywniej zbudowany. Ich masę szacuje się według tej samej metody odpowiednio na 966 kg (holotyp C. dentisulcatus) i 380 kg (Benson i in., 2014). Podobnych rozmiarów do Deltadromeus był prawdopodobnie blisko z nim spokrewniony Gualicho. Mogą one jednak nie być ceratozaurami a ten drugi, mimo pewnych cech tej grupy, jest uznawany za tetanura (Apesteguía i in., 2016). Znane są szczątki mogące należeć do większych niż Ceratosaurus i abelizaurydy ceratozaurów. Austrocheirus (bliżej niezidentyfikowany teropod wg Rauhuta [2012]) został oceniony na ok. 8 m na podstawie porównania z Ceratosaurus (Novas i in., 2013) a poprzeczna szerokość dystalnego końca piszczeli, wynosząca ponad 18,3 cm - czyli więcej niż uważanego przez niektórych za największego abelizauryda Ekrixinatosaurus (Juárez-Valieri i in., 2011 - zob. szerzej w Abelisauridae#Wymiary) (Ezcurra i in., 2010) sugeruje, że był od niego większy. Podobny do Deltadromeus jest Bahariasaurus (Chiarenza i Cau, 2016; Motta i in., 2016), mogący być tetanurem (Mortimer, online B; Motta i in., 2016). Bahariasaurus jest uważany za teropoda zbliżonego wielkością do Tyrannosaurus (np. Smith i in., 2001; 2006). Mortimer (online B) szacuje jego długość na 11,9 m. Do Bahariasaurus i później Deltadromeus przypisano kość udową o długości 1,22 m (Sereno i in., 1996), która - jeśli należałaby do teropoda o takich samych proporcjach jak Deltadromeus - sugerowałaby długość ciała 14,8 m i masę 1700 kg, co nieznacznie przekracza uzyskane tą samą metodą oszacowanie abelizauryda Carnotaurus (1641 kg - Benson i in., 2014). Zdaniem Chiarenzy i Cau (2016), większość materiału przypisywanego do Bahariasaurus lub Deltadromeus – w tym wskazana kość udowa – ma cechy ceratozaurów i abelizauroidów, lecz wg Mortimera (online B) należy ona do tetanura, konkretniej aweteropoda.
Kiedy
~174-168 (?191-174, ?200, ?220) Ma -> 66 Ma
najstarsze:
- Eoabelisaurus 174-168 Ma
- ?Berberosaurus 191-174 Ma
- ??Sarcosaurus 202-191 Ma
- ??"Dilophosaurus" sinensis 201-199 Ma
najmłodsze:
- m. in. Rajasaurus 72-66 Ma
najmłodsze bazalne:
- ?Camarillasaurus 130-?127 Ma
- ?Ligabueino 130-?120 Ma
- ?Genyodectes ?125-?101 Ma
- ?Deltadromeus 101-95 Ma
- ?? Austrocheirus 101-83 Ma lub 72-68 Ma
Pierwszym niewątpliwym ceratozaurem jest abelizauroid (?abelizauryd) Eoabelisaurus z aalenu-bajosu (174-168 Ma; dolna część formacji Cañadón Asfalto została wydatowana na 179-176 Ma a pochodzi on ze środkowej-górnej część formacji - Cúneo i in., 2013). Berberosaurus, pochodzący pliensbachu-toarku (191-174 Ma) może być najwcześniejszym ze znanych ceratozaurów - o ile nie jest bardziej bazalnym teropodem. Ząb ze środkowej ?jury (formacja Tiourarén; o wieku formacji zob. opisy Jobaria i Spinostropheus) wykazują podobieństwo do Ceratosaurus, więc należą prawdopodobnie do ceratozaurów (Serrano-Martínez i in., 2015). "Dilophosaurus" sinensis z hettangu (201-199 Ma, Xing i in., 2013) Chin jest bazalnym ceratozaurem (Wang i in., 2017) lub przedstawicielem innej grupy: Tetanurae (Carrano i in., 2012) lub Dilophosauridae (np. Smith i in., 2007). Niepublikowane badania (Ezcurra, 2012) wskazują, że wczesnojurajski (wiek niepewny: późny hettang - 200-199 Ma [Delsate i Ezcurra, 2014]; późny synemur - ?195-191 Ma [Brusatte i in., 2010A]; Naish i Martill [2007] wskazują, że choć przeważnie oceniany jest na synemur, to fauna amonitów sugeruje najpóźniejszy retyk-hettang ?202-199 Ma) Sarcosaurus, uważany przeważnie za celofyzoida, jest ceratozaurem. Fragmentaryczne szczątki ze środkowej jury Madagaskaru (zęby i pazur; baton - 168-166 Ma; Maganuco i in., 2005; 2007), Anglii (część piszczeli; środkowy baton - ~167 Ma; Ezcurra i Agnolín, 2012), Australii (Ozraptor - cześć piszczeli; bajos - 170-168 Ma; Rauhut, 2005) zostały uznane za pochodzące od abelizauroidów. Jednak w przypadku tego pierwszego doniesienia to Flynn i in. (2006) byli bardzo ostrożni i stwierdzili, że chodzi o zęby bliżej nieokreślonych teropodów a Pol i Rauhut (2012) wskazali, że chodzi o bardziej bazalnego ceratozaura, natomiast angielska piszczel, podobna do znanej u Ozraptor została wcześniej uznana za tetanurową (Galton i Molnar, 2005) a później za abelizaurydową lub celurozaurową (Pol i Rauhut, 2012; Rauhut, 2012 przypisał ją do Averostra, z czym zgodzili się Novas, Agnolín, Ezcurra i in., 2013) a sam ozraptor uważany jest także za bliżej nieokreślonego teropoda (Carrano i Sampson, 2008; Rauhut, 2012). Omawiana grupa mogła pojawić się już w późnym triasie (zob. artykuł o tetanurach). Jeśli celofyzoidy należą do ceratozaurów, to omawiana grupa musiała powstać już ok. 220 Ma.
Ceratozaury, głównie abelizaurydy i noazaurydy, dotrwały do końca kredy. W kredzie żyło też prawdopodobnie kilka form bazalnych: Camarillasaurus (bazalny ceratozaur lub prawdopodobny tetanur [Wang i in., 2017] wg Cau, [online 2012] przedstawiciel bazalnego kladu abelizauroidów, wraz z Chuandongocoelurus i Austrocheirus; wczesny barrem, 130-?127 Ma), : Ligabueino (noazauryd [Tortosa i in., 2014] lub bazalny abelizauroid [Filippi i in., 2016]; barrem-wczesny apt [Carrano i Sampson, 2008] - 130-?120 Ma), Genyodectes (?ceratozauryd; wiek problematyczny, ?apt-?alb, ?125-?101 Ma), Deltadromeus (?elafrozauryn [np. Filippi i in., 2016], być może noazauryd [np. Rauhut i Carrano, 2016] albo nie ceratozaur, lecz tetanur [Motta i in., 2016; Apesteguía i in., 2016]; wczesny cenoman [Carrano i Sampson, 2008] - 101-?95 Ma), jego bliski, uznany za tetanura krewniak Gualicho (Apesteguía i in., 2016) oraz Austrocheirus (abelizauroid [Ezcurra i in., 2010; Novas i in., 2013], noazauryd [Tortosa i in., 2014] lub bliżej nieokreślony teropod [Rauhut, 2012]]; cenoman-santon [Novas i in., 2013; O'Gorman i Varela, 2010] - ?101-83 Ma lub wczesny mastrycht - 72-?68 Ma [np. Ezcurra i in., 2010]).
Gdzie
Gondwana (Afryka, Ameryka Płd., Indie, Madagaskar, ?Australia) i Laurazja (Ameryka Płn., Azja, Europa)
Ceratozaury powstały na tyle wcześnie, że zapewne ich zasięg występowania obejmował całą Pangeę. Środkowojurajskie szczątki abelizauroidów pochodzą z terenów dzisiejszej Ameryki Południowej i być może z Afryki, Australii i Europy (zob. wyżej). Analiza paleobiogeograficzna Pola i Rauhuta (2012) wskazuje Amerykę Południową jako miejsce pochodzenia neoceratozaurów i abelizauroidów. Późnojurajskie ceratozaurydy cechował prawdopodobnie światowy zasięg (Afryka, Ameryka Płd., Ameryka Płn., Europa) i od nich mogą pochodzić zęby z ?późnej ?środkowej ?jury północnej Afryki (Serrano-Martínez i in., 2015). Inne bazalne formy pochodzą także z Azji. We wczesnej kredzie zasięg geograficzny ceratozaurów się skurczył - znane są z kontynentów południowych (Gondwana) oraz z Europy. Zdecydowana większość bazalnych ceratozaurów, abelizaurydów i prawdopodobnie też noazaurydów pochodzi z Afryki, więc wydaje się, że to ten kontynent był ich ojczyzną. Abelizauroidy były dominującymi pod względem ekologii i różnorodności drapieżnikami w późnej kredzie w Indiach i na Madagaskarze. W tym okresie częste były też w Ameryce Południowej, Afryce i Europie. Z Australii znana jest kość skokowo-piętowa, zidentyfikowana początkowo jako pochodząca od ceratozaura (Fitzgerald i in., 2012), później jednak zostało to podważone (Novas i in., 2013).
Kladogramy
Zob. artykuł o Theropoda - Kladogramy:
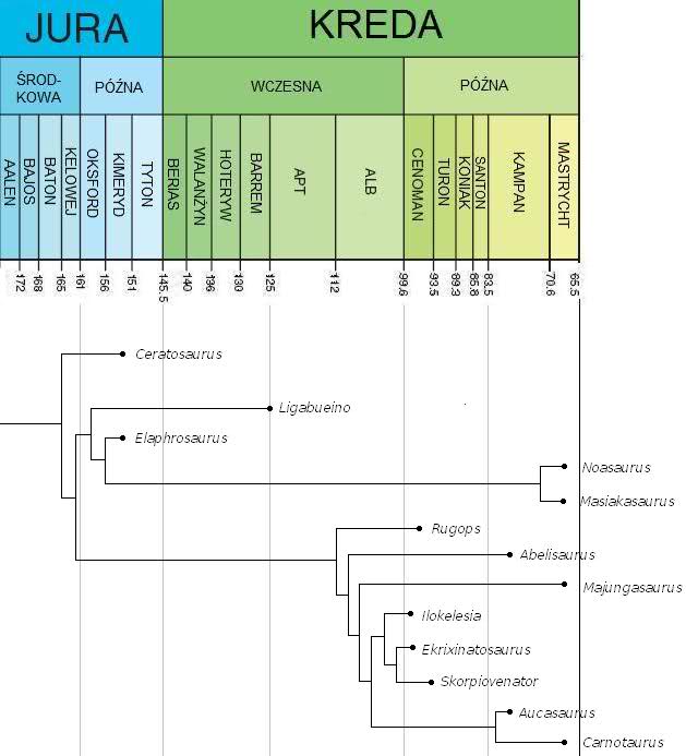
Sereno i in., 2004
Skalibrowany stratygraficznie kladogram z Sereno i in., 2004. Przerywaną linią oznaczono niepewne pozycje taksonów. Skala czasu za Walker i Geissman, 2009.
Sereno i Brusatte, 2008
Skalibrowany stratygraficznie kladogram z Sereno i Brusatte, 2008 (na podstawie Sereno i in., 2004 - z dodanym Kryptops, usuniętymi fragmentarycznymi Laevisuchus, Genusaurus i Ilokelesia oraz zmienioną nieznacznie jedną cechą). Przerywaną linią oznaczono prawdopodobną pozycję Abelisaurus (w kladogramie przedstawionym w publikacji zapewne omyłkowo zabrakło tego taksonu). Skala czasu za Walker i Geissman, 2009.
Allain i in., 2007
Skalibrowany stratygraficznie kladogram z Allain i in., 2007. Analizowani przedstawiciele Noasauridae to Masiakasaurus i Noasaurus a Abelisauridae - Abelisaurus, Aucasaurus, Carnotaurus, Ilokelesia i Majungasaurus. Skala czasu za Walker i Geissman, 2009.
Carrano i Sampson, 2008
Skalibrowany stratygraficznie kladogram z Carrano i Sampson, 2008 - konsensus Adamsa. W ścisłym konsensusie Spinostropheus i Elaphrosaurus tworzyły politomię z Deltadromeus i Neoceratosauria a Carnotaurus i Ilokelesia - z pozostałymi taksonami bardziej zaawansowanymi od Ekrixinatosaurus. Skala czasu za Walker i Geissman, 2009.
Sánchez-Hernández i Benton, 2014
Kladogram z Sánchez-Hernández i Benton, 2014 (na podstawie Carrano i Sampson, 2008 z dodanymi Camarillasaurus i Limusaurus). Od góry: konsensus po usunięciu Abelisaurus, Aucasaurus i Deltadromeus, drzewa konsensusu większości drzew (50% majority-rule).
Canale i in., 2009
Skalibrowany stratygraficznie kladogram z Canale i in., 2009. Skala czasu za Walker i Geissman, 2009.
Ezcurra i in., 2010
Kladogram z Ezcurra i in., 2010 (na podstawie Canale i in., 2009 z 15 nowymi cechami i zmodyfikowanymi dwoma oraz dodanymi Austrocheirus, Berberosaurus i Limusaurus). Limusaurus przyjmował pozycję siostrzanego taksonu Masiakasaurus albo Elaphrosaurus.
Xu i in., 2009
Kladogram z Xu i in., 2009 - I (na podstawie Smith i in., 2007 z dodanymi 59 cechami z Carrano i Sampson, 2008 oraz dodatkowymi taksonami).
Xu i in, 2009 (II)
Kladogram z Xu i in, 2009 - II, po odjęciu Elaphrosaurus, który tworzył politomię z wszystkimi ceratozaurami. Skala czasu za Walker i Geissman, 2009
Cau i in., 2012
Kladogram z Cau i in., 2012.
Pol i Rauhut, 2012
Kladogram z Pol i Rauhut, 2012 - ścisły konsensus po usunięciu Genusaurus (grupujący się z Noasauridae lub Carnotaurus+Aucasaurus) oraz Kryptops (abelizauryd bardziej zaawansowany niż Eoabelisaurus, lecz mniej niż Brachyrostra) (na podstawie Carrano i Sampson, 2008 i Canale i in., 2009 z dodanymi taksonami Eoabelisaurus, Limusaurus, Genyodectes i Kryptops i 10 nowymi cechami).
Brissón Egli i in., 2016
Kladogram z Brissón Egli i in., 2016 (na podstawie Pol i Rauhut, 2012, ze zmienionym Velocisaurus).
Farke i Sertich, 2013
Kladogram z Farke i Sertich, 2013 (na podstawie Carrano i Sampson, 2008, Canale i in., 2009 oraz Pol i Rauhut, 2012, ze zmianami). U góry: z usuniętymi Kryptops i Indosaurus, na dole z usuniętymi Kryptops (Abelisauridae incertae sedis), Berberosaurus i Velocisaurus (Ceratosauria incertae sedis) (macierz analizowana w TNT 1.1. [Goloboff i in., 2008], ustawienia jak u Farke i Sertich, 2013).
Canale i in., 2016
Kladogram z Canale i in., 2016 (na podstawie Farke i Sertich, 2013, z dodanym MMCh-PV 69 [fragmentaryczny okaz z cenomanu Argentyny], dodanymi trzema cechami i zmianą 10 kodowań, po usunięciu Kryptops i Velocisaurus).
Rauhut i Carrano, 2016
Kladogramy z Rauhut i Carrano, 2016 (na podstawie Pol i Rauhut (2012), z dodanymi cechami z Farke i Sertich (2013) i innych źródeł, dodanymi Dilophosaurus, Rahiolisaurus, Dahalokely i CCG 20011 (okaz zaliczony do Chuandongocoelurus) oraz usuniętym Spinostropheus - zastąpiono go okazem MNN TIG6, i innymi zmianami. Od góry: ścisły konsensus, konsensus Adamsa, ścisły konsensus po usunięciu Berberosaurus, MNN TIG6, Kryptops i Dahalokely. Literą "B" zaznaczono możliwe pozycje Berberosaurus oraz MNN TIG6, który w części drzew był jego taksonem siostrzanym a w innych - gdzie oznaczono go literą "M" - był bazalnym noazaurydem: bardziej bazalnym od Deltadromeus, jego taksonem siostrzanym, albo bliższym pozostałym noazaurydom. Laevisuchus (Noasauridae inceratae sedis) oznaczono literą "L.".
Hendrickx i Mateus, 2014
Kladogramy z Hendrickx i Mateus, 2014 (na podstawie Xu i in., 2009; Brusatte i in., 2010B; Martinez i in., 2011; Senter 2011; Pol i Rauhut 2012; Carrano i in., 2012 z dodanymi 141 cechami zębów). A - macierz analizowana z Erectopus i Piatnitzkysaurus, B - macierz bez tych taksonów, C - macierz z dodanymi zębami z późnej jury Portugalii - ML 327 i ML 966 (w A i C Ceratosauridae tworzyły politomię z Abelisauroidea i Tetanurae).
Hendrickx i in., 2016
Kladogram z Hendrickx i in., 2016 (na podstawie Hendrickx i in., 2014/niepublikowane [tj. Choiniere, i in., 2010B; Brusatte i in., 2010B; Martinez i in., 2011; Carrano i in., 2012; Pol i Rauhut, 2012 i jeszcze jednej publikacji(?) z usuniętymi z nich cechami kości kwadratowej i dodaniem 98 dotyczących jej cech] z dodaniem macierzy Novasa i in., 2012 oraz Guanlong, Sinosauropteryx, Ornithomimus, Spinosaurus FSAC-KK 11888 i zastąpieniem Choiniere, i in., 2010B przez Choiniere, i in., 2014), po usunięciu Monolophosaurus.
Tortosa i in., 2014
Kladogramy na podstawie macierzy Tortosy i in. (2014). Zmieniono Kryptops przez usunięcie kodowań materiału wykluczonego z holotypu tego taksonu (Carrano i in., 2012). Macierz analizowana w TNT 1.1 (Goloboff i in., 2008). Ustawienia jak w Tortosa i in. (2014): collapsing rule: max. length = 0 (=collapsing rule 3), 50 replications of Wagner trees, TBR swapping - holding 10 trees per replicate, (dodatkowo: Memory: 30000 trees), pozostałe domyślne. Uzyskano 150 drzew o długości 744. U góry: kladogram uzyskany w wyniku usunięcia Deltadromeus, Kryptops, "Bayosaurus" (=MCF PVPH 237), Quilmesaurus i Tarascosaurus (długość drzewa: 725, konsensus 200 drzew). Przerywanymi liniami oznaczono pozycje ww. taksonów: na niebiesko tych o dwóch możliwych pozycjach: Deltadromeus to alternatywnie zaawansowany noazauryd (bliski Velocisaurus, Ligabuenio i w niektórych drzewach Leavisuchus) lub przedstawiciel kladu bazalnych ceratozaurów nie należący do Limusaurus+Elaphrosaurus, "Bayosaurus" to bazalny brachyrostr lub bazalny abelizauryd. Pozostałe pozycje problematycznych taksonów to: Tarascosaurus - różne pozycje wśród: abelizaurydów prócz bardziej zaawansowanych Brachyrostra, bazalnych noazaurydów albo jako takson siostrzany Abelisauria, Kryptops - różne pozycje wśród abelizaurydów, prócz zaawansowanych bachyrostrów, Quilmesaurus - blisko lub w Carnotaurini. Na dole: kladogram uzyskany w wyniku usunięcia Deltadromeus, Genusaurus i Kryptops (długość drzewa: 726, konsensus 250 drzew).
Filippi i in., 2016
Kladogramy z Filippi i in., 2016 (na podstawie Tortosa i in., 2014, z dodanym Viavenator, wydzieleniem z Kryptops materiału pozaczaszkowego [jako "Gadoufaoua taxon"], dodanymi cechami i zmianą innych). U góry ścisły konsensus, na dole konsensus po usunięciu Tarascosaurus i "Bayosaurus" (Cerro Bayo Mesa taxon).
Longrich i in., 2017
Kladogram z Longrich i in., 2017 (na podstawie Filippi i in., 2016, z dodanymi 13 cechami, usunięciem dwóch dwch i zmianą kodowań kości szczękowych abelizaurydów oraz z dodanymi Chenanisaurus i abelizaurydem z Bajo Barreal [UNPSJB-PV247]).
Wang i in., 2017
Kladogram z Wang i in., 2017.
Aranciaga Rolando i in., 2020
Kladogram z Aranciaga Rolando i in., 2020, na podstawie Filippi i in. (2016) z dodanymi czterema cechami kości łopatkowo-kruczej i usunięciem fragmentarycznych taksonów: Tarascosaurus, Genusaurus, Kryptops, Laevisuchus i Camarillasaurus.
Zaher i in., 2020
Skalibrowany stratygraficznie kladogram z Zaher i in., 2020, na podstawie Rauhut i Carrano, 2016
Delcourt i Iori, 2020
Kladogram z Delcourt i Iori, 2020.
Gianechini i in., 2021
Skalibrowany stratygraficznie kladogram z Gianechini i in., 2021 (na podstawie Filippi i in., 2016). Analiza skupiona na abelizaurydach.
Cerronii in., 2020
Kladogram z Cerroni i in., 2020 (na podstawie Filippi i in., 2016).
Baiano i in., 2022
Kladogramy z Baiano i in., 2022 (na podstawie Carrano i Sampson, 2008 z późniejszymi modyfikacjami). Po lewej - ścisły konsensus, po prawej - kladogram po usunięciu niestabilnych taksonów.
Agnolin i in., 2022
Kladogram z Agnolin i in., 2022 (na podstawie Fillipi i in., 2016).
Cerroni i in., 2022
Kladogramy z Cerroni in., 2022. Po lewej - ścisły konsensus, po prawej - konsensus po usunięciu niestabilnych taksonów, jak Dahalokely i Xenotarsosaurus.
Baiano i in., 2023
Kladogramy z Baiano i in., 2023 (na podstawie Baiano i in., 2022, po dodaniu 11 cech oraz trzech taksonów: Thanos, Kurupi i MPM 99).
Pol i in., 2024
Kladogram z Pol i in., 2024 (na podstawie m.in. Carrano i Sampson, 2008; Pol i Rauhut, 2012; Rauhut i Carrano, 2012, z dodanym Koleken i usunięciem jednej z cech miednicy z analizy Pola i Rauhuta, 2012)
Bibliografia
Publikacje naukowe:
Agnolín, F.L., Cerroni, M.A., Scanferla, A., Goswami, A., Paulina-Carabajal, A., Halliday, T., Cuff, A.R. & Reuil, S. (2022). "First definitive abelisaurid theropod from the Late Cretaceous of Northwestern Argentina". Journal of Vertebrate Paleontology. 0 (0): e2002348. doi:10.1080/02724634.2021.2002348.
Allain, R., Tykoski, R., Aquesbi, N., Jalil, N.-E., Monbaron, M., Russell, D. & Taquet, P. (2007) "An abelisauroid (Dinosauria: Theropoda) from the Early Jurassic of the High Atlas Mountains, and the radiation of ceratosaurs" Journal of Vertebrate Paleontology, 27, 610-624.
Apesteguía, S., Smith, N.D., Juárez Valieri, R. & Makovicky, P.J. (2016) "An Unusual New Theropod with a Didactyl Manus from the Upper Cretaceous of Patagonia, Argentina" PLoS ONE, 11(7), e0157793. doi:10.1371/journal.pone.0157793
Aranciaga Rolando, M., Cerroni, M.A., Garcia Marsà, J.A., Agnolín, F.l., Motta, Matí.J., Rozadilla, Sebastiá., Brisson Eglí, F., Novas, F.E. (2020). „A new medium-sized abelisaurid (Theropoda, Dinosauria) from the late cretaceous (Maastrichtian) Allen Formation of Northern Patagonia, Argentina.” Journal of South American Earth Sciences. doi: https://doi.org/10.1016/j.jsames.2020.102915.
Bell, P.R., Cau, A., Fanti, F., & Smith, E.T. (2016) "A large-clawed theropod (Dinosauria: Tetanurae) from the Lower Cretaceous of Australia and the Gondwanan origin of megaraptorid theropods" Gondwana Research, 36, 473-487. doi:10.1016/j.gr.2015.08.004
Benson, R.B.J., Campione, N.E., Carrano, M.T., Mannion, P.D., Sullivan, C., Upchurch, P. & Evans, D.C. (2014) "Rates of Dinosaur Body Mass Evolution Indicate 170 Million Years of Sustained Ecological Innovation on the Avian Stem Lineage" PLoS Biology, 12(5), e1001853. doi:10.1371/journal.pbio.1001853
Baiano M.A, Pol, D., Bellardini, F., Windholz, G.J., Cerda, I.A., Garrido A.C., & Coria R.A. .(2022). "Elemgasem nubilus: A New Brachyrostran Abelisaurid (Theropoda, Ceratosauria) from the Portezuelo Formation (Upper Cretaceous) of Patagonia, Argentina". Papers in Palaeontology. doi:10.1002/spp2.1462
Baiano, M.A., Coria, R., Chiappe, L.M., Zurriaguz, V. & Coria, L. (2023). "Osteology of the axial skeleton of Aucasaurus garridoi: phylogenetic and paleobiological inferences." PeerJ 11:e16236 DOI 10.7717/peerj.16236
Brissón Egli, F., AgnolÍn, F.L. & Novas, F. (2016) "A new specimen of Velocisaurus unicus (Theropoda, Abelisauroidea) from the Paso Córdoba locality (Santonian), Río Negro, Argentina" Journal of Vertebrate Paleontology, 36(4), e1119156. doi:10.1080/02724634.2016.1119156
Brusatte, S. L., Nesbitt, S. J., Irmis, R. B., Butler, R. J., Benton, M. J. & Norell, M. A. (2010A) "The origin and early radiation of dinosaurs" Earth-Science Reviews, 101, 68-100.
Brusatte, S.L., Norell, M.A., Carr, T.D., Erickson, G.M., Hutchinson, J.R., Balanoff, A.M., Bever, G.S., Choiniere, J.N., Makovicky, P.J. & Xu, X. (2010B) "Review: Tyrannosaur Paleobiology: New Research on Ancient Exemplar Organisms" Science, 329, 1481-1485.
Burch, S.H. & Carrano, M.T. (2012) "An articulated pectoral girdle and forelimb of the abelisaurid theropod Majungasaurus crenatissimus from the Late Cretaceous of Madagascar" Journal of Vertebrate Paleontology, 32(1), 1-16. doi:10.1080/02724634.2012.622027
Canale, J.I., Scanferla, C.A., Agnolín, F.L. & Novas, F.E. (2009) "New carnivorous dinosaur from the Late Cretaceous of NW Patagonia and the evolution of abelisaurid theropods" Naturwissenschaften, 96, 409-414. doi:10.1007/s00114-008-0487-4
Canale, J.I., Cerda, I., Novas, F.E. & Haluza, A. (2016) "Small-sized abelisaurid (Theropoda: Ceratosauria) remains from the Upper Cretaceous of northwest Patagonia, Argentina" Cretaceous Research, 62, 18-28. doi:10.1016/j.cretres.2016.02.001
Carrano, M.T. (2007) "The appendicular skeleton of Majungasaurus crenatissimus (Theropoda: Abelisauridae) from the Late Cretaceous of Madagascar" [w:] Sampson, S. D. & Krause, D. W. (red.) "Majungasaurus crenatissimus (Theropoda: Abelisauridae) from the Late Cretaceous of Madagascar" Society of Vertebrate Paleontology Memoir 8, 163–179.
Carrano, M.T., Loewen, M.A. & Sertich, J.J.W. (2011) "New Materials of Masiakasaurus knopfleri Sampson, Carrano, and Forster, 2001, and Implications for the Morphology of the Noasauridae (Theropoda: Ceratosauria)" Smithsonian Contributions to Paleobiology, 95, viii + 53.
Carrano, M.T., Benson, R.B.J. & Sampson, S.D. (2012) "The phylogeny of Tetanurae (Dinosauria: Theropoda)" Journal of Systematic Palaeontology, 10(2), 211-300. doi:10.1080/14772019.2011.630927
Carrano, M.T. & Choiniere, J. (2016) "New information on the forearm and manus of Ceratosaurus nasicornis Marsh, 1884 (Dinosauria, Theropoda), with implications for theropod forelimb evolution. Journal of Vertebrate Paleontology. doi:10.1080/02724634.2015.1054497
Carrano, M.T. & Sampson, S.D. (2008) "The phylogeny of Ceratosauria (Dinosauria: Theropoda)" Journal of Systematic Palaeontology, 6, 182-236.
Cau, A., Dalla Vecchia, F.M. & Fabbri, M. (2012) "Evidence of a new carcharodontosaurid from the Upper Cretaceous of Morocco" Acta Palaeontologica Polonica, 57(3), 661-665. doi:10.4202/app.2011.0043
Cerroni, M.A., Motta, M.J., Agnolín, F.L., Aranciaga Rolando, A.M., Brissón Egli, F., & Novas, F.E. (2020). „A new abelisaurid from the Huincul Formation (Cenomanian-Turonian; Upper Cretaceous) of Río Negro province, Argentina.” Journal of South American Earth Sciences. doi:10.1016/j.jsames.2019.102445.
Cerroni, M. A., Baiano, M. A., Canale, J. I., Agnolín, F. L., Otero, A., & Novas, F. E. (2022). "Appendicular osteology of Skorpiovenator bustingorryi (Theropoda, Abelisauridae) with comments on phylogenetic features of abelisaurids". Journal of Systematic Palaeontology, 20(1), 2093661. doi:10.1080/14772019.2022.2093661
Chiarenza, A.A. & Cau, A. (2016) "A large abelisaurid (Dinosauria, Theropoda) from Morocco and comments on the Cenomanian theropods from North Africa" PeerJ, 4, e1754. doi:10.7717/peerj.1754
Choiniere, J.N., Xu, X., Clark, J.M., Forster, C.A., Guo, Y. & Han, F. (2010) "A Basal Alvarezsauroid Theropod from the Early Late Jurassic of Xinjiang, China" Science, 327, 571-57.
Choiniere, J.N., Clark, J.M., Forster, C.A., Norell, M.A., Eberth, D.A., Erickson, G.M., Chu, H. & Xu, X. (2014) "A juvenile specimen of a new coelurosaur (Dinosauria: Theropoda) from the Middle-Late Jurassic Shishugou Formation of Xinjiang, People's Republic of China" Journal of Systematic Palaeontology, 12(2), 177-215. doi:10.1080/14772019.2013.781067
Cúneo, R., Ramezani, J., Scasso, R.A., Pol, D., Escapa, I.H., Zavattieri, A.M. & Bowring, S.A. (2013) "High-precision U–Pb geochronology and a new chronostratigraphy for the Cañadón Asfalto Basin, Chubut, central Patagonia: Implications for terrestrial faunal and floral evolution in Jurassic" Gondwana Research, 24, 1267-1275. doi:10.1016/j.gr.2013.01.010
Dalman, S.G. (2014) "New data on small theropod dinosaurs from the Upper Jurassic Morrison Formation of Como Bluff, Wyoming, USA" Volumina Jurassica, 12(2), 181-196.
Delsate, D., & Ezcurra, M. D. (2014) "The first Early Jurassic (late Hettangian) theropod dinosaur remains from the Grand Duchy of Luxembourg" Geologica Belgica, 17(2), 175-181.
Delcourt, R. (2018). "Ceratosaur palaeobiology: New insights on evolution and ecology of the southern rulers." Scientific Reports. 8:9730.
Delcourt, R., Iori, F.V. (2020). "A new Abelisauridae (Dinosauria: Theropoda) from São José do Rio Preto Formation, Upper Cretaceous of Brazil and comments on the Bauru Group fauna". Historical Biology: 1–8. doi:10.1080/08912963.2018.1546700.
D'Orazi Porchetti, S., Nicosia, U., Biava, A. & Maganuco, S. (2011) "New Abelisaurid Material from the Upper Cretaceous (Cenomanian) of Morocco" Rivista Italiana di Paleontologia e Stratigrafia, 177(3)
Ezcurra M.D., Agnolín F.L. & Novas F.E. (2010) "An abelisauroid dinosaur with a non-atrophied manus from the Late Cretaceous Pari Aike Formation of southern Patagonia" Zootaxa 2450, 1-25.
Ezcurra, M.D. & Agnolín, F. L. (2012) "An abelisauroid dinosaur from the Middle Jurassic of Laurasia and its implications on theropod palaeobiogeography and evolution" Recent Proceedings of the Geologists' Association, 123(3), 500-507. doi:10.1016/j.pgeola.2011.12.003
Farke, A.A. & Sertich, J.J.W. (2013) "An Abelisauroid Theropod Dinosaur from the Turonian of Madagascar" PLoS ONE, 8(4), e62047. doi:10.1371/journal.pone.0062047
Filippi, L.S., Méndez, A.H., Juarez Válieri, R.D. & Garrido, A.C. (2016) "A new brachyrostran with hypertrophied axial structures reveals an unexpected radiation of latest Cretaceous abelisaurids" Cretaceous Research, 61, 209-219. doi:10.1016/j.cretres.2015.12.018
Fitzgerald E.M.G., Carrano M.T., Holland T., Wagstaff B.E., Pickering D., Rich T.H., Vickers-Rich P. (2012) "First ceratosaurian dinosaur from Australia" Naturwissenschaften, 99(5), 397-405.doi:10.1007/s00114-012-0915-3.
Flynn, J.J., Fox, S.R., Parrish, J.M., Ranivoharimanana, L. & Wyss, A.R. (2006) "Assessing diversity and paleoecology of a Middle Jurassic microvertebrate assemblage from Madagascar" New Mexico Museum of Natural History and Science Bulletin, 37, 476-489.
Galton, P.M. & Molnar, R.E. (2005) "Tibiae of small theropod dinosaurs from Southern England" [w:] Carpenter, K. (red.) "The Carnivorous Dinosaurs" Indiana University Press, Bloomington, 3–22.
Gianechini, F.A., Méndez, A.H., Filippi, L.S., Paulina-Carabajal, A., Juárez-Valieri, R.D. & Garrido, A.C. (2021). "A New Furileusaurian Abelisaurid from La Invernada (Upper Cretaceous, Santonian, Bajo De La Carpa Formation), Northern Patagonia, Argentina". Journal of Vertebrate Paleontology: e1877151. doi:10.1080/02724634.2020.1877151.
Gilmore, C. W. (1920) "Osteology of the carnivorous Dinosauria in the United States National Museum, with special reference to the genera Antrodemus (Allosaurus) and Ceratosaurus" Bulletin of the United States National Museum, 110, 1-154.
Goloboff, P.A., Farris, J.S. & Nixon, K.C. (2008) "TNT, a free program for phylogenetic analysis" Cladistics, 24, 774-786. doi:10.1111/j.1096-0031.2008.00217.x
Hendrickx, C., Mateus, O. & Buffetaut, E. (2016) "Morphofunctional analysis of the quadrate of Spinosauridae (Dinosauria: Theropoda) and the presence of Spinosaurus and a second Spinosaurine taxon in the Cenomanian of North Africa" PLoS ONE, 11(1), e0144695. doi:10.1371/journal.pone.0144695
Hendrickx, C. & Mateus, O. (2014) "Abelisauridae (Dinosauria: Theropoda) from the Late Jurassic of Portugal and dentition-based phylogeny as a contribution for the identification of isolated theropod teeth" Zootaxa, 3759(1), 1-74. doi:10.11646/zootaxa.3759.1.1
Juárez-Valieri, R.D., Porfiri, J.D. & Calvo, J.O. (2011) "New Information on Ekrixinatosaurus novasi Calvo et al 2004, a giant and massively-constructed Abelisauroid from the “Middle Cretaceous” of Patagonia" Calvo, J.O., Porfiri, J.D., González Riga & Dos Santos [ed.] "Paleontologia y dinosaurios desde América Latina" Editorial de la Universidad Nacional de Cuyo, 161-169.
Lee, M.S.Y., Cau, A., Naish, D. & Dyke, G.J. (2014) "Sustained miniaturization and anatomical innovation in the dinosaurian ancestors of birds" Science, 345(6196), 562-566. doi:10.1126/science.1252243
Longrich, N.R., Pereda-Suberbiola, X., Jalil, N.-E., Khaldoune, F. & Jourani, E. (2017) "An abelisaurid from the latest Cretaceous (late Maastrichtian) of Morocco, North Africa" Cretaceous Research. doi:10.1016/j.cretres.2017.03.021
Madsen Jr., J. H. & Welles, S. P. (2000) "Ceratosaurus (Dinosauria, Theropoda) a revised osteology" Miscellaneous Publication Utah Geological Survey, 1-80.
Maganuco S., Cau A. & Pasini G. (2005) "First description of theropod remains from the Middle Jurassic (Bathonian) of Madagascar" Atti della Società Italiana di Scienze Naturali e del Museo Civico di Storia Naturale in Milano, 146, 165-202.
Maganuco S., Cau A., Dal Sasso C. & Pasini G. (2007) "Evidence of large theropods from the Middle Jurassic of the Mahajanga basin, NW Madagascar, with implications for the ceratosaurian pedal ungual evolution" Atti della Società Italiana di Scienze Naturali e del Museo Civico di Storia Naturale in Milano, 148, 261-271.
Martinez, R.N., Sereno, P.C., Alcober, O.A., Colombi, C.E., Renne, P.R., Montañez, I.P. & Currie, B.S. (2011) "A basal dinosaur from the dawn of the dinosaur era in southwestern Pangaea" Science, 331, 206-210. doi:10.1126/science.1198467
Motta, M.J., Aranciaga Rolando, A.M., Rozadilla, S., Agnolín, F.E., Chimento, N.R., Brissón Egli, F. & Novas, F.E. (2016) "New theropod fauna from the Upper Cretaceous (Huincul Formation) of northwestern Patagonia, Argentina" [w:] Khosla, A. & Lucas, S.G. (red.) "Cretaceous Period: Biotic Diversity and Biogeography" New Mexico Museum of Natural History and Science Bulletin 71, 231-253.
Naish, D. & Martill, D.M. (2007) "Dinosaurs of Great Britain and the role of the Geological Society of London in their discovery: basal Dinosauria and Saurischia" Journal of the Geological Society, 164, 93-510.
Novas F.E., Ezcurra M.D. & Agnolín F.L. (2006) "Humerus of a basal abelisauroid theropod from the Late Cretaceous of Patagonia" Revista del Museo Argentino de Ciencias Naturales, nueva serie 8, 63-68.
Novas, F.E., Ezcurra, M.D., Agnolin, F.L., Pol, D. & Ortiz, R. (2012) "New Patagonian Cretaceous theropod sheds light about the early radiation of Coelurosauria" Revista del Museo Argentino de Ciencias Naturales, nueva serie, 14(1), 57-81.
Novas, F.E., Agnolín, F.L., Ezcurra, M.D., Porfiri, J. & Canale, J.I. (2013) "Evolution of the carnivorous dinosaurs during the Cretaceous: The evidence from Patagonia" Cretaceous Research, 45, 174-215. doi:10.1016/j.cretres.2013.04.001
O’Gorman, J.P. & Varela, A.N. (2010) "The oldest lower Upper Cretaceous plesiosaurs (Reptilia, Sauropterygia) from southern Patagonia, Argentina" Ameghiniana, 47 (4), 447-459.
Persons IV, W. S., & Currie, P. J. (2016) "An approach to scoring cursorial limb proportions in carnivorous dinosaurs and an attempt to account for allometry" Scientific reports, 6, 19828. doi:10.1038/srep19828
Pol, D., Rauhut, O.W.M. & Becerra, M. (2011) "A Middle Jurassic heterodontosaurid dinosaur from Patagonia and the evolution of heterodontosaurids" Naturwissenschaften 98 (5), 369–379. doi:10.1007/s00114-011-0780-5
Pol, D. & Rauhut, O.W.M. (2012) "A Middle Jurassic abelisaurid from Patagonia and the early diversification of theropod dinosaurs" Proceedings of the Royal Society of London B: Biological Sciences. 279(1741), 3170-3175. doi:10.1098/rspb.2012.0660
Pol, D.; Baiano, M. A.; Černý, D.; Novas, F.; Cerda, I. A., Pittman, M. (2024). "A new abelisaurid dinosaur from the end Cretaceous of Patagonia and evolutionary rates among the Ceratosauria". WILEY Online Library. [5]
Ratsimbaholison, N.O., Felice, R.N. & O’Connor, P.M. (2016) "Ontogenetic changes in the craniomandibular skeleton of the abelisaurid dinosaur Majungasaurus crenatissimus from the Late Cretaceous of Madagascar" Acta Palaeontologica Polonica, 61(2), 281-292. doi:10.4202/app.00132.2014
Rauhut, O.W.M. (2003) "The interrelationships and evolution of basal theropod dinosaurs" Special Papers in Palaeontology, 69, 1-213.
Rauhut, O.W.M. (2004) "Provenance and anatomy of Genyodectes serus, a large-toothed ceratosaur (Dinosauria: Theropoda) from Patagonia" Journal of Vertebrate Paleontology, 24, 894-902.
Rauhut, O.W.M. (2011) "Theropod dinosaurs from the Late Jurassic of Tendaguru (Tanzania)" Special Papers in Palaeontology, 86, 195-239.
Rauhut, O.W.M. (2012) "A reappraisal of a putative record of abelisauroid theropod dinosaur from the Middle Jurassic of England" Proceedings of the Geologists' Association, 123(5), 779-786. doi:10.1016/j.pgeola.2012.05.008
Rauhut, O.W.M. & Carrano, M.T. (2016) "The theropod dinosaur Elaphrosaurus bambergi Janensch, 1920, from the Late Jurassic of Tendaguru, Tanzania" Zoological Journal of the Linnean Society, doi:10.1111/zoj.12425
Rauhut, O.W.M. & López-Arbarello, A (2009)" Considerations on the age of the Tiouaren Formation (Iullemmeden Basin, Niger, Africa): Implications for Gondwanan Mesozoic terrestrial vertebrate faunas" Palaeogeography, Palaeoclimatology, Palaeoecology, 271, 259-267. doi:10.1016/j.palaeo.2008.10.019
Ruiz, J., Torices, A., Serrano, H. & López, V. (2011) "The hand structure of Carnotaurus sastrei (Theropoda, Abelisauridae): implications for hand diversity and evolution in abelisaurids" Palaeontology, 54(6), 1271-1277. doi:10.1111/j.1475-4983.2011.01091.x
Sánchez-Hernández, B. & Benton, M.J. (2014) "Filling the ceratosaur gap: A new ceratosaurian theropod from the Early Cretaceous of Spain" Acta Palaeontologica Polonica, 59 (3), 581-600. doi:10.4202/app.2011.0144
Senter, P. (2011) "Using creation science to demonstrate evolution 2: morphological continuity within Dinosauria" Journal of Evolutionary Biology, 24 (10), 2197-2216. doi: 10.1111/j.1420-9101.2011.02349.x
Serrano-Martínez, A., Ortega, F., Sciscio, L., Tent-Manclús, J.E., Bandera, I.F. & Knoll, F. (2015) "New theropod remains from the Tiourarén Formation (?Middle Jurassic, Niger) and their bearing on the dental evolution in basal tetanurans" Proceedings of the Geologists' Association, 126(1), 107-118. doi:10.1016/j.pgeola.2014.10.005
Soto, M. & Perea, D. (2008) "A ceratosaurid (Dinosauria, Theropoda) from the Late Jurassic-Early Cretaceous of Uruguay" Journal of Vertebrate Paleontology, 28(2), 439–444. doi:10.1671/0272-4634(2008)28[439:ACDTFT]2.0.CO;2
Sereno, P.C. & Brusatte, S.L. (2008) "Basal abelisaurid and carcharodontosaurid theropods from the Lower Cretaceous Elrhaz Formation of Niger" Acta Palaeontologica Polonica, 53, 15-46.
Sereno, P.C., Wilson, J.A. & Conrad, J.L. (2004) "New dinosaurs link southern landmasses in the Mid-Cretaceous" Proceedings of the Royal Society of London B: Biological Sciences, 271, 1325-1330.
Serrano-Martínez, A., Ortega, F., Sciscio, L., Tent-Manclús, J.E., Bandera, I.F. & Knoll, F. (2015) "New theropod remains from the Tiourarén Formation (?Middle Jurassic, Niger) and their bearing on the dental evolution in basal tetanurans" Proceedings of the Geologists' Association, 126(1), 107-118. doi:10.1016/j.pgeola.2014.10.005
Skawiński, T., Ziegler, M., Czepiński, Ł., Szermański, M., Tałanda, T., Surmik, D. & Niedźwiedzki, G. (2016) "A re-evaluation of the historical ‘dinosaur’ remains from the Middle-Upper Triassic of Poland" Historical Biology, doi:10.1080/08912963.2016.1188385
Smith, J.B., Lamanna, M.C., Lacovara, K.J., Dodson, P., Smith, J.R., Poole, J.C., Giegengack, R. & Attia, Y. (2001) "A Giant sauropod dinosaur from an Upper Cretaceous mangrove deposit in Egypt" Science 292(5522), 1704-1706. doi:10.1126/science.1060561
Smith, J.B., Lamanna, M.C., Mayr, H., & Lacovara, K.J. (2006) "New information regarding the holotype of Spinosaurus aegyptiacus Stromer, 1915" Journal of Paleontology, 80(2), 400-406.
Smith N.D., Makovicky P.J., Pol D., Hammer W.R. & Currie P.J. (2007) "Osteology of Cryolophosaurus ellioti (Dinosauria: Theropoda) from the Early Jurassic of Antarctica and implications for early theropod evolution" Zoological Journal of the Linnean Society 151, 377-421.
Tortosa, T., Buffetaut, E., Vialle, N., Dutour, Y., Turini, E. & Cheylan, G. (2014) "A new abelisaurid dinosaur from the Late Cretaceous of southern France: Palaeobiogeographical implications" Annales de Paléontologie, 100(1), 63-86. doi:10.1016/j.annpal.2013.10.003
Tykoski, R.S. & Rowe, T. (2004) "Ceratosauria" [w:] Weishampel, D.B., Dodson, P. & Osmólska, H. "The Dinosauria" Berkeley and Los Angeles: University of California Press, 151-168.
Wang, S., Stiegler, J., Amiot, R., Wang, X., Du, G.-h., Clark, J.M. & Xu, X. (2017) "Extreme Ontogenetic Changes in a Ceratosaurian Theropod" Current Biology, 27, 1-5. doi:10.1016/j.cub.2016.10.043
Wilson, J.A., Sereno, P.C., Srivastava, S., Bhatt, D.K., Khosla, A. & Sahni, A. (2003) "A new abelisaurid (Dinosauria, Theropoda) from the Lameta Formation (Cretaceous, Maastrichtian) of India" Contributions from the Museum of Paleontology, the University of Michigan, 31, 1-42.
Xing, L., Bell, P.R., Rothschild, B.M., Ran, H., Zhang, J., Dong, Z., Zhang, W. & Currie, P.J. (2013) "Tooth loss and alveolar remodeling in Sinosaurus triassicus (Dinosauria: Theropoda) from the Lower Jurassic strata of the Lufeng Basin, China" Chinese Science Bulletin, 58(16), 1931-1935. doi:10.1007/s11434-013-5765-7
Xu, X., Clark, J.M., Mo J., Choiniere, J., Forster, C.A., Erickson, G.M., Hone, D.W.E., Sullivan, C., Eberth, D.A., Nesbitt, S., Zhao, Q., Hernandez, R., Jia, C., Han, F. & Guo, Y. (2009) "A Jurassic ceratosaur from China helps clarify avian digital homologies" Nature, 459, 940-944.
Zaher, H., Pol, D., Navarro, B.A., Delcourt, R. & Carvalho, A.B. (2020). “An Early Cretaceous theropod dinosaur from Brazil sheds light on the cranial evolution of the Abelisauridae.” Comptes Rendus Palevol 19 (6): 101-115. doi:10.5852/cr-palevol2020v19a6
Inne:
Britt, B.B., Chure, D.J., Holtz, T.R., Jr., Miles, C.A., & Stadtman, K.L. (2000) "A reanalysis of the phylogenetic affinties of Ceratosaurus (Theropoda, Dinosauria) based on new specimens from Utah, Colorado, and Wyoming Journal of Vertebrate Paleontology, 20(3), 32A [abstrakt]
Britt, B., Chure, D., Engelmann, G., Sheetz, R. & Hansen, R. (2010) "Multi-taxic theropod bonebeds in an interdunal setting of the Early Jurassic eolian nugget sandstone, Utah" Society of Vertebrate Paleontology Seventienth Anniversary Meeting Program and Abstracts Book, 65A [abstrakt]
Cau, A. (online 2012) http://theropoda.blogspot.com/2012/10/coming-soon-un-nuovo-ceratosauro-europeo.html
Ezcurra, M.D. (2012) "Phylogenetic analysis of Late Triassic - Early Jurassic neotheropod dinosaurs: implications for early theropod radiation" Society of Vertebrate Paleontology, 72nd Annual Meeting, Program and Abstracts Book, 91A [abstrakt]
Hendrickx, C., Araújo, R. & Mateus, O. (2014) "The nonavian theropod quadrate II: systematic usefulness, major trends and cladistic and phylogenetic morphometrics analyses" PeerJ PrePrints, 2014, 2, e380v1. doi: 10.7287/peerj.preprints.380v2
Mortimer, M. (online 2014) http://dml.cmnh.org/2014Dec/msg00075.html
Mortimer, M. (online A) http://theropoddatabase.com/Ceratosauria.htm#Ceratosauria
Mortimer, M. (online B) http://theropoddatabase.com/Megalosauroidea.htm#Bahariasaurusingens
Paul, G.S. (2010) "The Princeton Field Guide to Dinosaurs" wyd. Princeton University
Dowiedz się więcej
- o bazalnych ceratozaurach:
- Skocz do góry ↑ Może być bazalnym neoteropodem z grupy Dilophosauridae (Xu i in., 2009(I))
- Skocz do góry ↑ Wg Wanga i in. (2017) kręg ?szyjny jest w rzeczywistości kręgiem grzbietowym a budowa hypapofyzów jest bardziej podobna to celurozaurów niż u Elaphrosaurus (jedynego ceratozaura, który je miał) a kręgów krzyżowych znaleziono 5, więc nie jest pewne czy miał typową dla ceratozaurów liczbę 6, którą również miały celurozaury
- Skocz do góry ↑ Może być tetanurem (Motta i in., 2016; Apesteguía i in., 2016)
Zob. też artykuły o Tetanurae, Theropoda, Abelisauridae i Noasauridae








